昆明信息港讯 记者罗文忆 5月18日,记者从云南省招生考试院获悉,2021年6月我省自学考试毕业证将于6月1日起实行网上申报、现场提交材料初审、省招考院复审流程进行办理,如考生在此规定内时间未到确认点进行信息现场确认,当次毕业申报无效。
符合学完该专业考试计划所规定的全部课程并取得合格成绩;有免考课程的,办理了免考手续;完成该专业所规定的实习、实验、论文答辩(设计)或其它实践性环节的考核,并取得合格成绩;外省转入考生须在我省取得专科不少于5门、本科不少于4门的统考合格成绩等条件的考生即可申请毕业。办理本科毕业证书的考生,需具有国家承认学历的国民教育系列的专科及专科以上毕业证书。报考医学类护理专业(专科)的社会考生须取得省级卫生行政部门颁发的执业护士证书(报考时需出具相应证明)。
本次申请的考生需在规定的时间内(2021年6月1日至15日),登录云南省高等教育自学考试管理平台(网址:http://zk.ynzs.cn/)进行网上申报,具体操作可在首页下载《考生使用手册》查看。其中,社会考生须选择州(市)直属或县(市、区)招考机构为申报确认点,填写完毕业申请并提交后,于6月15前自行到报名考试时选择的区县招生考试机构(即确认点)申请办理毕业申报确认工作,并提交相关毕业材料。助学单位考生须选择所在助学单位为申报确认点,填写完毕业申请并提交后,在规定时间内自行前往报名时的主考学校或助学机构申请办理毕业证书。
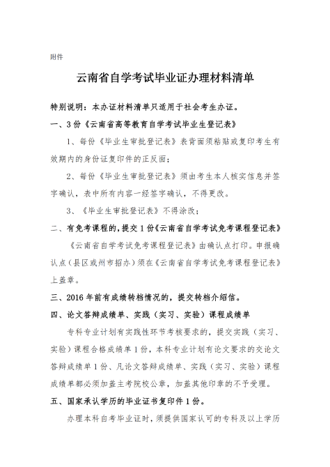
云南省招生考试院提示,毕业申请提交后,考生在6月15日前,主动与所选择确认点咨询确认办理时间,本人持有效身份证及云南省自学考试毕业证办理材料清单(附件)要求的材料到确认点办理信息确认手续。自考本科毕业生办理毕业证后,需要申请学位者,可向所取得毕业证书的主考院校学位办提出申请,符合学位授予条件的,由主考院校学位办审核后授予。考生可于2021年9月上旬以后在学信网进行学历查询。

