一、办理条件
参加基本医疗保险的城镇职工,生育或计划生育医疗费未能刷卡即时结算的可在现场或者线上办理手工报销。
1.从2020年3月1日起,昆明市职工参保人生育发生的医疗费用,已实现在定点医疗机构直接刷卡包干结算,无需垫付后报销,只有生育津贴才需要到医保经办机构申领。医疗费用如未刷卡就医,也可垫付后报销。线下申报由单位经办人统一办理。
2.按照现行政策,参保人连续缴纳昆明地区城镇职工基本医疗保险费12个月,符合法律、法规规定生育或施行计划生育手术的,用人单位在职职工享受生育医疗费用和生育津贴待遇。
3.以个人身份参保的只享受生育医疗费用待遇,不享受生育津贴待遇。参保人断缴不超过3个月以内(含3个月)的,可以补缴,补缴后满足连续缴纳12个月标准的可以纳入保障范围。
4.连续欠费超过3个月以上补缴的其连续缴费年限重新累计计算,医疗保险基金不支付欠费期间的生育保险待遇;个人购买的灵活就业人员、自谋职业男职工不能报销配偶生育医疗费用;退休人员不享受生育保险待遇。
二、办理渠道
1.窗口办理:参保人或经办人携带相关资料到窗口办理。
2.手机端办理:在“云南医保”微信小程序提交资料(需上传清晰原图)。
三、办理时限
20个工作日(自2023年12月1日起,生育津贴办理时限为10个工作日)。
四、办理层级
区医保经办机构
五、申请材料
线下申办由单位经办人提供纸质材料:
(1)计划生育医疗费、计划生育津贴:有效身份证件及复印件、医疗费用发票原件(需盖章)、病历资料原件(诊断证明书及手术记录原件,需盖章)、生育保险待遇申报表一式两份(需盖单位公章)、需提供单位开户许可证复印件(需盖单位公章),单位经办人需提供单位经办人证明(需盖单位公章)。
(2)生育医疗费、生育津贴:有效身份证件及复印件、医疗费用发票原件(需盖章)、病历资料原件(出院证或出院记录原件,需盖章)、出生医学证明及复印件、生育保险待遇申报表一式两份(需盖单位公章)、需提供单位开户许可证复印件(需盖单位公章),单位经办人需提供单位经办人证明(需盖单位公章)。
(3)其他
1.自谋职业和灵活就业人员由个人提交资料进行报销;
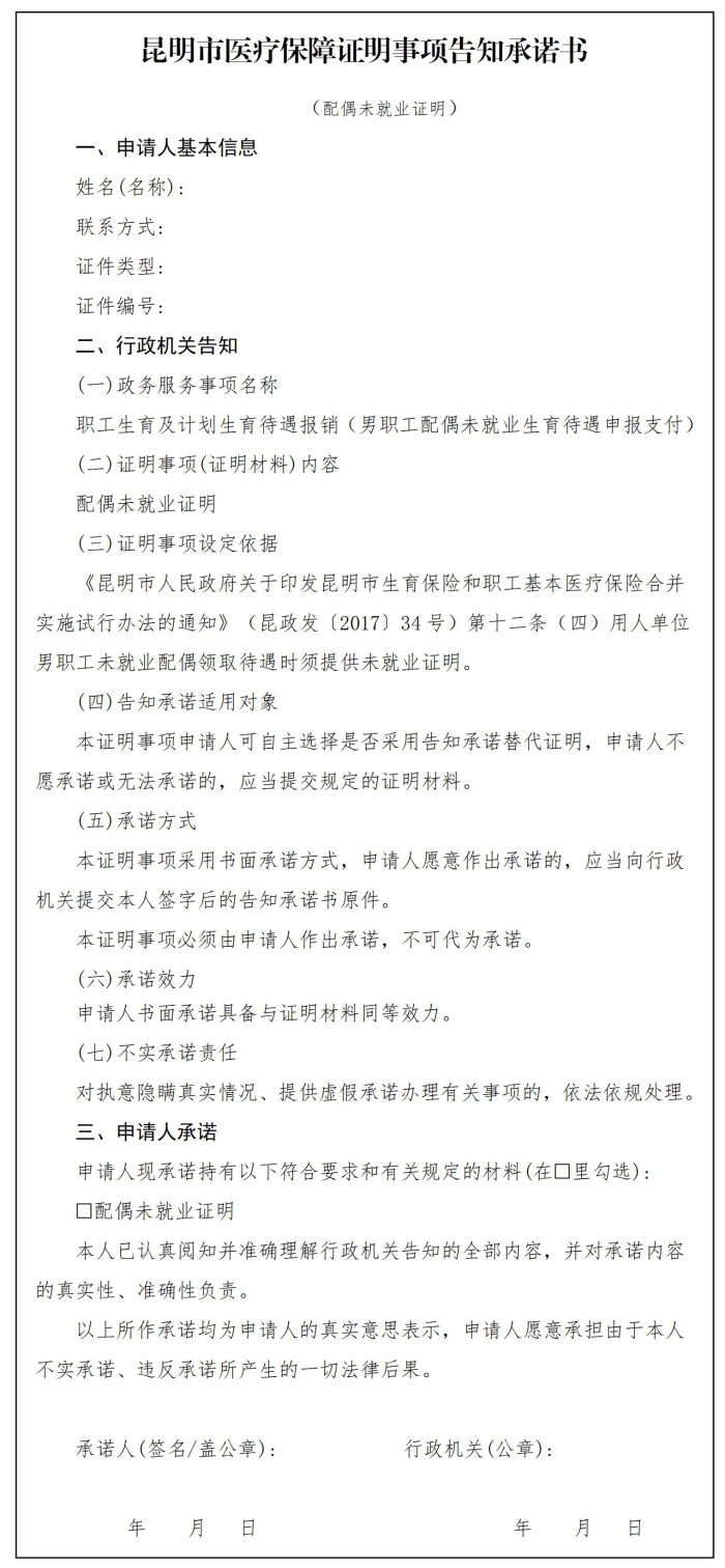
2.男职工申办未就业配偶的生育医疗费用时,需提供未就业证明复印件一份(需验原件)或填写《配偶未就业承诺书》;
3.3.男职工报销未就业配偶生育医疗费用,需提供双方身份证复印件各一份(需验原件),提供结婚证复印件一份;
4.若生育过程中发生并发症,需提供住院明细清单原件(需盖章);
5.因审核材料后,需补交其他材料的,由审核人员审核材料后告知补交;
6.电子发票需签写电子发票承诺书。
六、咨询电话
0871-67477576、0871-67477802、0871-67477573
七、办理地点及办理机构
呈贡区呈祥街515号政务服务中心B区医保综合窗口
八、办理流程(见附录B表)
九、结果送达
1.申请材料不齐全的,一次性告知办理所需材料。
2.报销款到账后到呈贡区政务服务中心B区医保综合窗口领取报销结算单(结算凭证)。
十、相关法律法规、政策文件
《昆明市人民政府关于印发昆明市生育保险和职工基本医疗保险合并实施试行办法的通知 (昆政发〔2017〕34号)》
附录A表 办理所需资料(附件1-3)
附件1 生育保险待遇申报表

附件2 电子发票承诺书

附件3 昆明市医疗保障证明事项告知承诺书

附录B表 办理流程图

附录C表 职工生育报销政策
一、职工生育报销政策
职工生育保险待遇包括:生育医疗费用和生育津贴。
1.生育医疗费用:实行包干制,支付标准及假期天数如下:

备注:(1)多胞胎生育的,每多生育1个婴儿,生育的医疗费用增加500元,生育多胞胎的每多生育1个婴儿增加产假15天。
(2)放置宫内节育器,产假期间放置的天数顺延;施行输卵管结扎,产假期间结扎的天数顺延。
2.生育津贴:以职工所在用人单位上年度职工医疗保险月平均缴费基数为基数,按照女职工生育享受产假和职工享受计划生育手术休假的天数计发,由用人单位统一领取。计算公式为:实际计发数=月平均缴费基数(元)÷30(天)×假期天数。
二、产检为什么不能刷医保卡?
首先,昆明市的职工参保人可以享受职工生育保险待遇。按照昆明市人民政府关于印发《昆明市生育保险和职工基本医疗保险合并实施试行办法的通知》(昆政发〔2017〕34号)规定,参保人连续缴纳昆明地区城镇职工基本医疗保险费12个月以上符合法律法规规定生育或施行计划生育手术的,用人单位在职职工享受生育医疗费用和生育津贴待遇,以个人身份参保的只享受生育医疗费用待遇,不享受生育津贴待遇。其次,按照云南省人民政府办公厅印发的《关于云南省职工基本医疗保险门诊共济保障实施办法(暂行)的通知》(云政办规〔2021〕1号)第二十条和《昆明市职工基本医疗保险门诊共济保障实施细则(暂行)的通知》(昆政办〔2022〕15号)第十九条规定,明确指出了个人账户不得用于支付超出基本医疗保险保障范围外的费用。产检是属于生育保险范围,不属于基本医疗保险范围,所以不能刷医保卡。