一、办理条件
异地长期居住人员。包括职工医保常驻异地工作人员、异地安置退休人员、居民医保异地长期居住人员等在统筹区外长期工作、生活的人员;临时外出就医人员。包括异地转诊就医人员、因公出差旅游等原因在异地突发疾病急诊抢救人员以及其他情形跨统筹区(含跨参保地和安置地)临时外出就医人员,可办理异地就医备案手续。
二、办理渠道
窗口办理、手机端办理
三、办理时限
即时办结
四、办理层级
区医保经办机构、三级定点医疗机构
五、申请材料
1.有效身份证明材料
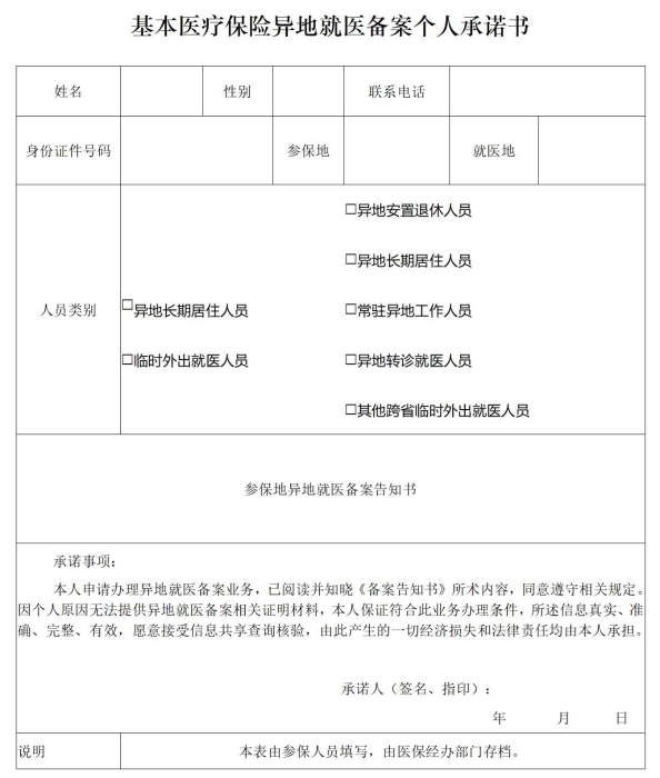
2.《基本医疗保险跨省异地就医备案个人承诺书》(见附录A表)
六、咨询电话
0871-67477576、0871-67477802、0871-67477573
七、办理地点及办理机构
呈贡区呈祥街515号政务服务中心B区医保综合窗口、各三级定点医疗机构(仅办理跨省异地就医住院参保人员的转诊就医)
八、办理流程(见附录B表)
(一)手机端办理(医疗救助对象除外)
1.办理平台:
①国家医保服务平台手机APP;
②“云南医保”微信小程序。
2.备案材料:无需提供材料。
3.备案流程:
①下载并打开“国家医保服务平台”APP-注册并登录-异地备案-异地就医备案申请,正确填写“为谁备案”“参保地”“就医地”及“备案类型”;
②微信搜索“云南医保”小程序-授权登录-异地就医备案-阅读备案告知书-正确填写备案信息。
(二)窗口办理
1.办理平台
(1)呈贡区呈祥街515号政务服务中心B区医保综合窗口(医疗救助对象除外)。
(2)三级定点医疗机构(仅办理跨省异地就医住院参保人员的转诊就医)。
2.备案材料
(1)到医保窗口办理的,提供身份证,填写《基本医疗保险跨省异地就医备案个人承诺书》(见附录A表)。其中,办理跨省异地转诊就医的也可提供三级定点医疗机构的“转诊转院证明”。
(2)到三级定点医疗机构办理的,提供“转诊转院证明”。
备注:医疗救助对象跨省异地住院时,需通过线下方式,在三级医疗机构办理异地就医备案及跨省住院转诊转院手续,才能享受医疗救助待遇。
九、结果送达
现场办理,申请材料不齐全的,反馈《不予受理回执》。
不符合办理条件或者信息缺失错误的,反馈《不予办理回执》。
办理备案成功的,反馈办理结果。
线上办理,直接反馈办理结果。
十、相关法律法规、政策文件
《昆明市医疗保障局昆明市财政局关于转发进一步做好基本医疗保险异地就医直接结算工作的通知》
附录A表 基本医疗保险异地就医备案个人承诺书

附录B表 办理流程图

附录C表 异地就医政策
一、备案人员类别
1.异地长期居住人员。包括职工医保常驻异地工作人员、异地安置退休人员、居民医保异地长期居住人员等在统筹区外长期工作、生活的人员。
2.临时外出就医人员。包括异地转诊就医人员、因公出差旅游等原因在异地突发疾病急诊抢救人员以及其他情形跨统筹区(含跨参保地和安置地)临时外出就医人员。
二、备案要求
1.省内异地就医备案。昆明市参保人在云南省内,无论长期居住人员或是临时外出就医人员,均无需办理备案手续。
2.跨省异地就医备案。昆明市参保人在省外异地长期居住人员和临时外出就医人员均需按经办规程相关要求办理备案手续。
3.异地急诊抢救人员视同已备案。
三、备案时限
1.异地长期居住人员实行“一次备案、长期有效”。
2.临时外出就医人员一次备案最长有效期为6个月。
四、就医方式
已通过备案登记的参保人员,在已开通住院费用异地就医直接结算的医保定点医疗机构住院治疗,可凭社保卡或医保电子凭证直接结算。
五、就医直接结算待遇
1.省内异地就医
省内异地就医直接结算的门诊、住院医疗费用,起付标准、支付比例、最高支付限额执行昆明市本地就医相同待遇政策。
2.跨省异地就医
(1)跨省异地就医直接结算的门诊医疗费用,起付标准、支付比例、最高支付限额执行与昆明市本地就医相同待遇政策。
(2)跨省异地就医直接结算的住院医疗费用,按以下情况执行:职工医保异地长期居住人员起付标准、统筹基金支付比例、最高支付限额与昆明市本地就医相同;职工医保临时外出就医人员、居民医保异地长期居住人员和临时外出就医人员,最高支付限额与昆明市本地就医相同,起付标准统一按三级医疗机构执行。在出院前完成备案手续的,统筹基金支付比例在三级医疗机构支付比例的基础上降低5个百分点;在出院后补办备案手续的,降低10个百分点。
归纳如下表:

备注:1.最高支付限额:自然年度内,职工基本医疗保险年度最高支付限额为8万元,职工大额医疗费用补助年度最高支付限额为42万元,叠加之后的年度最高支付限额为50万元。居民医保基本医疗保险年度最高支付限额为6万元,大病保险最高支付限额为11.58万元,基本与大病合计最高支付限额为17.58万元。
2.办理过异地备案的参保人,双向享受参保地、备案地医保待遇。也就是说,办理了异地备案的,无论临时还是长期,在备案期间可以在备案地刷卡就医,也可以在参保地刷卡就医,不需要取消备案。
六、申请手工报销
参保人备案后,因结算网络系统、就诊凭证等故障导致无法直接结算的,可参照《住院、门诊手工报销》内容,提供报销所需的相关材料回参保地进行手工报销。