一、办理条件
用人单位应当自成立之日起三十日内凭营业执照、登记证书或者单位印章,向当地医疗保障经办机构申请办理单位基本医疗保险登记。
二、办理渠道
窗口办理、PC端办理(医保网厅网址:https://ggfw.ynylbz.cn)
三、办理时限
即时办结
四、办理层级
区医保经办机构
五、申请材料
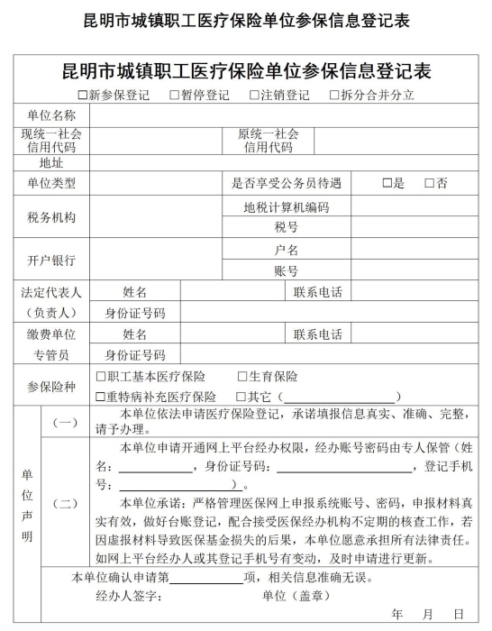
用人单位向所在地县级医保经办机构提出参保登记申请,填写《昆明市城镇职工医疗保险单位参保信息登记表》(见附录A表,加盖公章),并提供以下材料:
1.统一社会信用代码证书或单位批准成立的文件;
2.开户许可证(验原件收复印件)
3.法人和经办人身份证(复印件)
须知:线下办理需携带公章,如无法带出所有材料需加盖公章
六、咨询电话
0871-67477802、0871-67477576、0871-67477573
七、办理地点及办理机构
呈贡区呈祥街515号政务服务中心B区医保综合窗口
八、办理流程(见附录B表)
1.现场办理:单位经办人员携带《统一社会信用代码证书》或单位批准成立的文件等相关材料,向医疗保障经办机构申请办理单位参保登记。
2.线上办理:单位经办人员登录医保网厅(https://ggfw.ynylbz.cn/)上传材料电子版,并提交医疗保障经办机构受理。
九、结果送达
申请材料不齐全的,反馈《不予受理回执》。
不符合参保登记条件或者信息缺失错误的,反馈《不予办理回执》。
办理参保登记的,反馈办理结果。
十、相关法律法规、政策文件
1.《中华人民共和国社会保险法》(中华人民共和国主席令第三十五号)
2.《社会保险费征缴暂行条例》(中华人民共和国国务院令259号)
3.《国家医疗保障局关于印发全国医疗保障经办政务服务事项清单的通知》(医保发〔2020〕18 号)
附录A表 昆明市城镇职工医疗保险单位参保信息登记表

附录B表 办理流程图
