在数字化浪潮席卷教育领域的当下,昆明市官渡区第一中学积极探索、创新和实践,深度融合数据与智能技术,扎实推进师生发展数据化、教学管理智能化、校务管理数字化工作,全面构建智慧教育新生态,为学校高质量发展注入强劲动力,已然成为官渡区教育数字化转型的先锋力量。
学校全力打造师生发展数据化体系,以数据为笔,精心勾勒师生成长轨迹,为学校科学决策提供坚实依据。在教师发展层面,学校构建起完备的教师画像系统。从基本信息、获奖情况、科研成果,到人才称号、教研活动、公开课表现及教学成绩,全方位记录教师成长历程。通过对教师教学成绩的深入分析,借助星立方数据平台及质量分析会,为学校年级决策、学科发展与教师个人提升指明方向,助力教师在专业成长道路上不断进阶。
学生发展方面同样亮点突出。成绩分析系统精准呈现学生成绩趋势,学科知识图谱结合电子错题本,从班级、学科、学生多个维度助力精准教学。心理健康档案实时关注学生心理动态,兴趣活动记录详细记载学生在体育锻炼、科创活动、艺术展演中的精彩表现,学生成长档案全面开展综合素质评价,全方位、立体化展现学生成长全貌,让每一位学子的闪光点都能被精准捕捉。
为保障数据生态的良性运转,学校夯实硬件基础,在领导统筹规划下,教师与家长积极配合,实现伴随性数据采集。同时,借助 AI 技术实现数据集成与关联,最终由决策者基于数据进行人工决策,涵盖评优评先、工作安排、家校共育、培优辅差等多个重要环节,真正让数据 “说话”,助力师生成长。
教学管理智能化是学校的又一重要探索方向。在教学实践中,学校大力推进智能巡课系统建设,实时监测课堂行为,以科技手段保障教学秩序与质量。个性化精准培优工作充分整合市场优质资源,通过 “诊断 - 推送资源 - 检测 - 分析 - 形成知识图谱” 的科学流程,突破人机交互等难点,在周末 “拾光自习室” 及假期初高衔接、寒暑假管理中成效显著,让每个学生都能获得专属的学习提升方案。
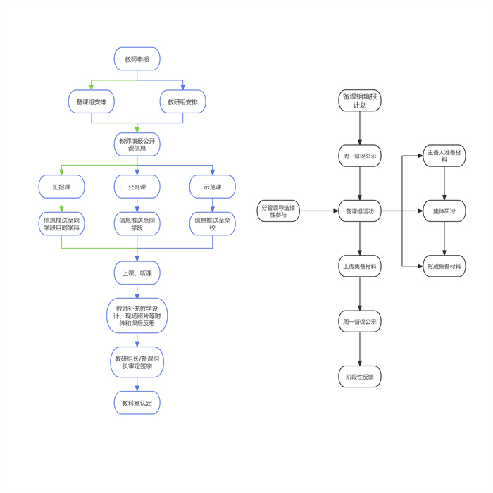
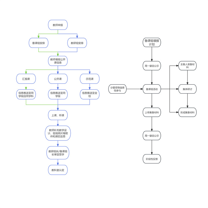
教研领域,学校创新教研模式。公开课研讨采用 “机评 + 人评” 相结合的方式,智能评价从课堂实录、教学活动、提问情况等多维度进行结构化分析,与教师互评有机整合,同时规范公开课认定流程;常态课研讨实现课堂直播与回放,后续还将接入行为分析,实现课堂行为预警与机评及时反馈;教师听评课管理与教研活动管理全面升级,备课组活动流程规范,通过 AI 识别、评价与人工复核相结合,保障活动质量,教师培训也朝着建立校内学时管理系统的目标稳步迈进,推动学校教研水平不断攀上新高
学校在各方面展现出人工智能的多维度影响:学生获得个性化学习方式与更科学的学习成果评估;教师实现角色转变,教学方法、专业发展和课程设计得到优化;学校在校务管理、行政程序等方面效率大幅提升,资源分配更加合理,决策也有了可靠的数据支持。随着学校不断发展和改进,人工智能在学校工作中的重要性将愈发凸显,为教育事业发展注入强劲动力。
未来,昆明市官渡区第一中学将继续深耕教育数字化领域,在 AI 时代浪潮中奋勇前行,为推动官渡教育高质量发展贡献力量,勇当教育变革的先锋队,向着更加智慧、高效、优质的教育目标不断迈进!









