一、办理条件
已经是省定点的医疗机构和零售药店,需要申请成为市定点的医疗机构和零售药店,按规定向执业(经营)地医保经办机构申请互认医药服务协议,为参保人员提供医疗(药)服务。
二、办理渠道
现场办理
三、办理时限
不超过3个月
四、办理层级
区级医保经办机构
五、申请材料
(一)医疗机构
1.书面申请;
2.云南省省本级定点医疗机构服务协议(复印件);
3.《事业单位法人证书》或《民办非企业单位登记证书》或《营业执照》《医疗机构执业许可证》正副本(复印件);
4.医疗机构申请互认协议管理填报表格(附录A表附件1);
5.互认协议管理诚信承诺书(附件5);
6.情况说明(附件6)。
(二)零售药店
1.书面申请;
2.云南省省本级定点零售药店服务协议(复印件);
3.《药品经营许可证》《工商营业执照》、总公司的《药品经营许可证》《工商营业执照》(正副本复印件);
4.零售药店申请互认协议管理填报表格(附录A表附件2);
5.互认协议管理诚信承诺书(附件5);
6.情况说明(附件6)。
六、咨询电话
0871-67477578
七、办理地点及办理机构
呈贡区呈祥街515号政务服务中心D7栋1917医药科
八、办理流程(见附录B表)
现场办理。单位经办人员携带以上相关材料,向医疗保障经办机构申请办理。
九、结果送达
医疗保障经办机构对于申请材料内容不全的医药机构的互认申请,应自收到材料之日起5个工作日内一次性告知医疗机构(零售药店)补充,医疗机构(零售药店)补充材料时间不计入评估时限。达不到申请条件的,联系医疗机构(零售药店)退回申报资料。申请通过的医疗机构(零售药店)7个工作日公示期满后到医保局稽核科办理联网、签订服务协议等工作。
十、相关法律法规、政策文件
《昆明市医疗保险管理局关于开展省市定点结果互认协议管理工作的通知(昆医险通〔2020〕37号)》
附录A表 医药机构省市互认需要提交上报的表格资料
附件1:医疗机构申请互认协议管理填报表格
附件2:零售药店申请互认协议管理填报表格
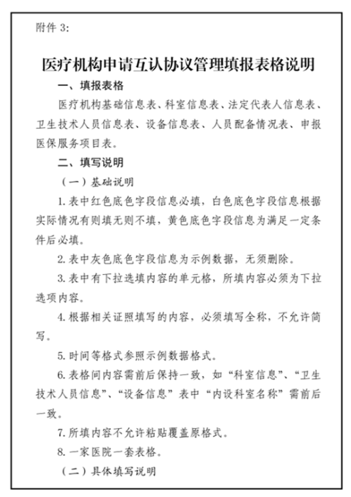
附件3:医疗机构申请互认协议管理填报表格说明

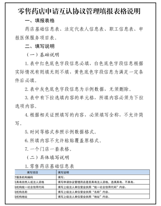
附件4:零售药店申请互认协议管理填报表格说明


附件6:情况说明

附录B表 办理流程图
