医疗救助相关知识
2023-11-03 16:11:59      来源:呈贡区医疗保障局

一、什么是医疗救助?

对救助对象参加城乡居民基本医疗保险的个人缴费部分给予补贴,对救助对象经基本医疗保险、大病医疗保险等支付后,个人及其家庭因贫困没有能力支付的符合规定的医疗费用给予救助的制度安排。

二、昆明市医疗救助人员范围有哪些?

具有昆明户籍并参加昆明市城乡基本医疗保险的特困人员(简称一类人员);低保对象、返贫致贫人口(简称二类人员);低保边缘家庭成员、纳入监测范围的农村易返贫致贫人口、深度困难职工(简称三类人员);因病致贫重病患者、相对困难职工、符合昆明市规定的其他特殊困难人员(简称四类人员)。

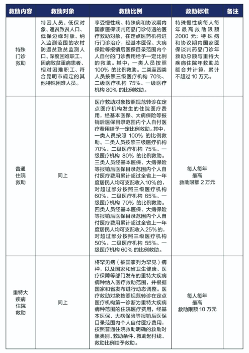
三、昆明市医疗救助内容、救助比例和救助标准有哪些?

1

四、昆明市防范和化解因病返贫致贫相关措施有哪些?

2

五、规范转诊是指什么?

除复诊、急诊抢救和急危重症外,未按照规范转诊的医疗救助对象,所发生的医疗救助费用原则上不纳入医疗救助支付范围。

即:医疗救助对象如果不是复诊、急诊抢救和急危重症,必须在县(市)区二级及以下医院进行首诊,经县(市)区二级及以下医院在系统上向省、市三级医院办理转诊转院后,才能到省、市三级医院就诊。若未办理转诊转院,直接到省、市三级医院就诊的,则不能享受医疗救助待遇。

备注:医疗救助对象跨省异地住院时,需通过线下方式,在三级医疗机构办理异地就医备案及跨省住院转诊转院手续,才能享受医疗救助待遇。

六、“一站式”结算

在昆明市统筹区内参保的,不需要额外申请,可通过“一站式”刷卡结算直接享受医疗救助待遇。

在昆明市统筹区外参保的,依照申请在户籍地予以救助。

七、云南省“政府救助平台”使用指南

为了巩固拓展脱贫攻坚成果,切实防止发生规模性返贫,云南省委、省政府安排部署建设了云南省“政府救助平台”。

(一)“政府救助平台”是干什么的?

“政府救助平台”涉及7个行业部门15个服务事项,分别是:

民政部门:“临时救助、特困供养、低保”服务事项;

人社部门:“找工作、找培训”服务事项;

住建部门:“农村危房改造”服务事项;

水利部门:“农村饮水安全”服务事项;

教育部门:“控辍保学”服务事项;

卫健部门:“医疗机构查询、慢病健康管理、大病专项救治、看病预约”服务事项;

医保部门:“参保登记、异地就医未报销、大病救助”服务事项。

(二)上哪可找“政府救助平台”?

1.通过微信小程序直接搜索“政府救助平台”;

2.通过微信扫描下方二维码进入;

3

3.通过“一部手机办事通”进入。

八、咨询电话

0871-67484693

编辑:张楠 责任编辑:杨炎

广告热线:(0871)65364045  新闻热线:(0871)65390101

24小时网站违法和不良信息举报电话:0871-65390101  举报邮箱:2779967946@qq.com

涉未成年人举报电话:0871-65390101  举报邮箱:2779967946@qq.com

国新网许可证编号:53120170004

增值电信业务经营许可证(ICP):滇B2-20090009