昆明市进一步优化提升营商环境的实施意见
为深入贯彻落实《国务院办公厅关于聚焦企业关切进一步推动优化营商环境政策落实的通知》(国办发〔2018〕104号)和《中共云南省委办公厅 云南省人民政府办公厅印发〈关于进一步优化营商环境的若干意见〉〈云南省营商环境提升十大行动〉的通知》(云办发〔2019〕20号)等文件精神,围绕破解企业投资生产经营中的“堵点”“痛点”,加快打造市场化、法治化、国际化营商环境,增强企业发展信心和竞争力,扎实推进“营商环境提升年”行动。现结合我市实际,提出本实施意见。
一、 对标上海,打造我市“3550”改革升级版
(一)推行企业开办服务“一窗通”
将一般性企业开办环节压减为企业登记、公章刻制、发票申领3个环节,优化开立银行账户办理流程,确保企业开办时间不超过3个工作日。开发建设企业开办“一窗通”服务平台,实现企业开办“一窗受理、并行办理”。将原先申请人按先后顺序依次向各部门提交有关申请材料的传统办证流程,再造为申请人通过企业开办“一窗通”服务平台“一表填写、一次提交数据”的新模式。申请人一次性提交材料后,各部门数据同步采集、信息共享,实现企业登记、公章刻制、发票申领事项在“一窗通”一次受理、后台自动分送、业务同步办理,结果实时共享,并提供银行预约开户、社保用工自助办理等功能服务。[牵头单位:市市场监管局;责任单位:市公安局、市人力资源社会保障局、市金融办、市医保局、市税务局,各县(市)区人民政府、开发(度假)园区管委会]
(二)推动不动产登记服务提质增效
深化不动产统一登记改革,加快实施“一窗受理、集成服务”模式。优化不动产交易登记办理流程,压缩办理时限,实现一般登记、抵押登记5个工作日内办结。针对企业间转让工业仓库的不动产转移登记、涉及实体经济企业的不动产登记开通快速办理的绿色通道。大力推进不动产数据整合,推动房屋、土地等不动产权籍一体化调查,联合测绘,推进房屋交易、登记、纳税信息跨部门实时共享。加快推进“互联网+”,对常规不动产登记事项逐步实现网上预受理;税务部门要实现对不涉及房产税的不动产转移登记事项实行当场出具不需缴纳税费通知书;优化缴税和登记费支付环节,实现申请人“最多跑一次”。[牵头单位:市自然资源规划局;责任单位:市住房城乡建设局、市财政局、市税务局,各县(市)区人民政府、开发(度假)园区管委会]
(三)推进工程建设项目审批制度全流程改革
开展工程建设项目审批制度全流程、全覆盖改革(包括从立项到竣工验收和公共设施接入服务),推行工程建设项目审批统一审批流程、统一信息数据平台、统一审批管理体系、统一监管方式“四统一”,将全市工程建设项目审批时间压缩至100个工作日以内。开发工程建设项目网上联审平台,住建、消防、自然资源规划等相关审查机构统一受理、同步审查、统一反馈。探索实行科学分类审批,改变原有“一刀切”的审批方式。根据资金来源、土地获得方式、工程类别、技术难度和风险控制等因素划分项目类型,分别设定不同的审批流程、审批时限和审批方式,实现精细化、差别化管理。围绕项目审批的“立项用地规划许可、工程建设许可、施工许可、竣工验收”四个阶段,推进“多规合一、多图联审、多测合一、多评合一、多验合一”改革,通过精简审批事项和条件、下放审批权限、合并审批事项、调整审批时序、转变管理方式、推行告知承诺制等措施,完善审批体系,实现“一张蓝图”统筹项目实施、“一个系统”实施统一管理、“一个窗口”提供综合服务、“一张表单”整合申报材料、“一套机制”规范审批运行。[牵头单位:市住房城乡建设局;责任单位:市发展改革委、市自然资源规划局、市生态环境局、市水务局、市应急局、市人防办、市气象局,各县(市)区人民政府、开发(度假)园区管委会]
(四)强化水电气用能报装便利度
以方便企业获得水电气为重点,从减环节、优流程、压实效、提效率等4个方面入手,优化水电气报装服务流程。精简企业在办理水电气过程中关联度不高的前置审批事项,没有法律法规规定,一律不得以各类许可、备案、证明等作为企业获得水、电、气供应的前置条件。清理企业在获得水、电、气供应中的各类“搭车”行为,没有法律法规规定和国家强制标准要求,不得向用户强制指定水、电、气工程设计、施工、设备材料供应单位。确需指定的,必须以清单形式公布,并列明指定事项、法律法规依据。压缩水、电、气供应办理时限。用户申请自来水接入,无需建设专用外线管道工程的,原则上不超过4个工作日;需建设专用外线管道工程的,原则上不超过19个工作日。用电报装,现场无工程且具备直接装表条件的,现场勘查与装表接电一并开展,实现“一日通”;不具备直接装表条件(需要进行管线施工)的,现场勘查时预约装表接电时间,用时不超过11天。燃气接入,标准化制式接入原则上不超过5个工作日,无外线工程接入原则上不超过9个工作日,有外线工程接入的原则上不超过15个工作日。创新“互联网+”服务手段,开通电子支付平台,实现客户从报装到缴费一次性网上办理。水、电、气供应企业要健全“一站式”办公、一窗受理、一次性告知服务机制,将“供水、供电、供气”服务纳入各级政务服务中心大厅综合窗口,实行“一口对外、一证受理、一站服务”。[牵头单位:市工业和信息化局、市住房城乡建设局、市水务局按职责分工负责;责任单位:市自然资源规划局、市政务服务局,昆明供电局、市自来水公司、昆仑燃气公司,各县(市)区人民政府、开发(度假)园区管委会]
二、 坚决破除各种不合理门槛和限制,营造公平竞争市场环境
(五)进一步减少社会资本市场准入限制
严格执行全国统一的市场准入负面清单制度,配合国家和省建立动态调整机制和全国统一的清单代码体系,实现负面清单事项网上公开查询。规范有序加快推进政府和社会资本合作(PPP)项目建设,建立能进能出动态管理机制。在全市范围内组织开展政府采购和工程招投标领域专项整治,消除在政府采购和工程招投标过程中对不同市场主体设置的各类不合理限制和壁垒。[牵头单位:市发展改革委、市财政局、市商务局、市政务服务局、市投资促进局按职责分工负责;责任单位:市级有关部门,各县(市)区人民政府、开发(度假)园区管委会]
(六)推动缓解中小微企业融资难融资贵问题
积极争取省级政策性资金,开展2019年度云南省资本市场发展专项资金申报及发放工作,实施好“财园助企贷”等政策,加大双创担保和双创基金支持民营企业发展力度,优化中小微企业贷款风险补偿金使用,有效发挥财政资金引导作用。引导金融机构合理确定中小微企业贷款利率,落实服务价格相关政策规定,控制贷款综合成本。鼓励和引导金融机构开展流动资金贷款和技术改造项目等贷款,积极推广专利权、著作权等知识产权质押融资,切实解决企业融资难问题。加快推进政府性融资担保体系建设,服务中小微企业发展,落实中小微企业融资担保业务降费奖补政策,降低中小微企业融资担保成本。积极探索与省再担保集团开展业务合作,争取国家融资担保基金支持;继续实施中小微企业贷款风险补偿金政策;认真落实普惠金融政策及中小微企业融资担保降费奖补相关政策,充分发挥财政资金的引导作用及放大效应,确实解决中小微企业融资难融资贵问题。(牵头单位:市财政局、市金融办按职责分工负责;责任单位:市工业和信息化局、市人力资源社会保障局、市税务局)
(七)清理地方保护和行政垄断行为
认真落实公平竞争审查制度,清理废除妨碍统一市场和公平竞争的政策文件,自查执行公平竞争审查制度情况并向社会公示。清理废除现有政策措施中涉及地方保护、指定交易、市场壁垒等方面的内容,按照上级委托协助对行政垄断行为进行调查,坚决纠正滥用行政权力排除、限制公平竞争行为。[牵头单位:市市场监管局;责任单位:市级有关部门,各县(市)区人民政府、开发(度假)园区管委会]
(八)加强诚信政府建设
充分发挥政府在社会信用体系建设中的表率作用,建立健全“政府承诺+社会监督+失信问责”机制,将政府诚信建设纳入各级政府考评体系,凡是对社会承诺的服务事项,都要履行约定义务,接受社会监督。按照国家关于开展政府机构失信专项治理工作统一部署,及时接收国家、省信用信息共享平台推送的昆明失信政府机构名单信息,依法推送到相关部门或县(市)区、开发(度假)园区,将治理责任落实到单位和具体人员。强化政府有关部门责任,建立政府和社会资本合作失信违约记录。进一步规范各级政府招商引资行为,认真履行依法作出的政策承诺和签订的各类合同、协议,不得以政府换届、有关责任人更替等理由毁约。加大政府欠款清偿力度,限期完成清理拖欠民营企业中小企业账款工作。[牵头单位:市发展改革委;责任单位:市级有关部门,各县(市)区人民政府、开发(度假)园区管委会]
三、 持续提升审批服务质量,提高办事效率
(九)进一步简化企业投资审批
优化投资项目审批流程,公布投资审批事项统一名称和申请材料,实现各类投资审批在线并联办理。推行投资项目承诺制,实现政府定标准、企业作承诺、过程强监督、失信有惩戒,大幅压缩投资项目落地时间。探索试行新批工业用地“标准地”制度,用地企业可直接开工建设,不再需要各类审批,建成投产后,有关部门按照既定标准与法定条件验收。[牵头单位:市发展改革委;责任单位:市级有关部门,各县(市)区人民政府、开发(度假)园区管委会]
(十)深化商事制度改革
全面推进“证照分离”和“多证合一”改革,坚决克服“准入不准营”现象。对“多证合一”改革涉企证照事项实行动态管理,将目录以外符合整合要求的证照事项分期分批纳入“多证合一”改革范围。对第一批全国推开“证照分离”改革具体事项按照直接取消审批、审批改为备案、实行告知承诺制、优化准入服务等4种方式落实到位,逐步推动减少涉企行政审批事项,实现对所有涉及市场准入的行政审批事项按照“证照分离”改革模式进行分类管理。进一步深化企业简易注销改革,破解企业注销难题,进一步精简文书材料、优化流程,强化部门信息共享和业务协同,建立企业注销网上服务专区,实现企业注销“一网”服务。[牵头单位:市市场监管局;责任单位:市级有关部门,各县(市)区人民政府、开发(度假)园区管委会]
(十一)进一步压减行政许可等事项
结合党政机构改革,对现有行政许可事项进行全面清理论证,再取消、下放部分行政许可事项,修订公布新的行政许可事项清单,清单外许可事项一律视作违规审批。按照省的统一安排部署,清理各类变相审批,严厉整治以备案、登记、注册、目录、年检、监制、认定、认证、专项计划等形式变相设置审批的违规行为。[牵头单位:市政务服务局;责任单位:市级有关部门,各县(市)区人民政府、开发(度假)园区管委会]
(十二)加快制定政务服务事项清单和推进政务服务标准化
市级各部门要积极配合省级部门统一编制全省行政权力和基本公共服务事项通用目录清单,建立政务服务事项通用目录清单动态管理机制,实现各区域、各层级、各渠道发布的政务服务事项数据同源。深入推进政务服务“七办”模式,完善“马上办、网上办、就近办、一次办”政务服务事项目录。统一政务服务事项办理标准,制定统一的政务服务事项办事指南和业务手册,消除模糊条款,优化审批服务流程。市级各部门要制作易看易懂、实用简便的办理流程图(表)。以企业办好“一件事”为标准,梳理编制企业开办、投资项目审批、工程建设项目审批、不动产登记等主题办事目录清单,统一减材料、简环节、缩时限,全链条优化关联事项业务办理流程,逐步做到一张清单告知、一张表单申报、一个标准受理、一个平台流转。[牵头单位:市政务服务局;责任单位:市级有关部门,各县(市)区人民政府、开发度(度假)管委会]
(十三)加快推动实现政务服务事项“一网通办”
完善“一网通办”政务服务平台,着力推进“一网四中心”建设,提供24小时自助服务,打造“不打烊”的政务服务专区。全面推进“一部手机办事通”建设,提升昆明政务服务“七办”品牌,突出需求侧“我要办事”和供给侧“政府能办”,推动与群众生活、企业生产经营密切相关的高频政务服务事项应上尽上,“掌上办”“指尖办”。建设政务服务数据资源中心和共享交换系统,深入推进“网络通”“业务通”和“数据通”,推动跨地区、跨部门、跨层级协同办理。以推行“一网通办”为目标,加快构建以市级政务服务平台为枢纽、以各地各部门网上政务服务平台为基础的全流程一体化在线服务平台,建设全覆盖、全口径、全方位的政务“一网通办”总门户。加快推进线上线下深度融合,政务服务整体联动、全过程在线留痕,做到线上线下一套服务标准、一个平台办理,真正实现群众和企业办事线上“一次登录、全网通办、异地可办”,线下“只进一扇门、最多跑一次”。[牵头单位:市政务服务局;责任单位:市级有关部门,各县(市)区人民政府、开发(度假)园区管委会]
四、 进一步减轻企业税费负担,降低企业生产经营成本
(十四)清理物流、认证、检验检测、公用事业等领域经营服务性收费
深化收费公路制度改革,推动降低过路费用,治理对客货运车辆不合理审批和乱收费、乱罚款。贯彻落实货车安全技术检验、综合性能检验和尾气排放检验“三检合一”等政策,公布货车“三检合一”检验检测机构名单,全面实现“一次上线、一次检测、一次收费”。开展交通运输行政处罚、行政检查和涉企经营服务性收费自查和清理工作,形成清单并公示。开展普通货运车辆异地综合性能检测,实现就近检测。进一步落实强制性认证改革有关措施,加大对认证机构监管力度,督促合理收费,提升认证、检测“一站式”“一体化”服务能力。查处整治公章刻制领域行政垄断案件,纠正和制止垄断经营、强制换章、不合理收费等现象。(牵头单位:市发展改革委;责任单位:市公安局、市生态环境局、市交通运输局、市市场监管局等有关部门)
(十五)整治中介机构乱收费行为
规范中介收费,督促有关部门和单位坚决取消违法违规收费,依法整治“红顶中介”,坚决纠正行政审批取消后由中介机构或部门下属单位变相审批及违法违规收费、加重企业负担等现象。加强对教育、医疗、电信、金融、公证、供水供电等公共服务领域收费的监督检查。建立涉企收费监管长效机制,对具有行政审批职能的部门、单位及相关中介服务机构、行业协会商会的收费,特别是经营服务性收费的情况进行常态化监管。继续抓好行业协会商会收费清理规范工作,建立健全行业协会商会乱收费投诉举报和查处机制,及时查处强制收费、强制培训、强制入会、妨碍退会和利用评比达标表彰、依托政府部门违规收费等行为。(牵头单位:市发展改革委、市民政局按职责分工负责;责任单位:市财政局、市国资委、市市场监管局等有关部门)
(十六)降低涉企保证金和社保费率,减轻企业负担
贯彻落实好国家、省出台的进一步降低企业税负措施。加快已清理取消的保证金清退进度,严格执行国家及省、市公布保留的涉企保证金目录清单,禁止非法新设立保证金项目。继续实施失业保险稳岗返还政策。稳步推行银行保函等具有法律效力的、非现金形式的保证金制度,探索和开展投标保证金、履约保证金、工程质量保证金、农民工工资保证金以及交易成本保险试点工作。全力推进全市清理规范工程建设领域保证金各项工作。加快推进在全市工程建设领域开展综合保险工作,降低工程风险和企业交易成本。认真贯彻落实国家、省降低社会保险费率政策,稳妥处理好历史欠费问题。(牵头单位:市工业和信息化局、市财政局、市人力资源社会保障局、市税务局按职责分工负责;责任单位:市发展改革委、市住房城乡建设局、市交通运输局、市水务局、市市场监管局、市金融办、市医保局)
五、 聚焦企业关切,强化要素保障
(十七)健全人才服务保障体系
不断完善工作机制,认真贯彻落实《中共昆明市委办公厅 昆明市人民政府办公厅关于印发〈“春城计划”高层次人才引进实施办法〉等五个文件的通知》(昆办发〔2018〕23号),推进实施“春城计划”高层次人才引进和培养各专项工作,为引进人才分层次、分专项提供经费资助、落实研修访学、配偶就业、职称评聘等方面的服务保障,并为引进高层次人才提供绿色通道、特设岗位、住房保障等服务及支持。进一步健全人才服务体系,制定完善引进人才子女就学、医疗等方面的优惠措施,落实优惠待遇。[牵头单位:市委组织部;责任单位:市工业和信息化局、市教育体育局、市科技局、市人力资源社会保障局、市卫生健康委、市工商联,各县(市)区人民政府、开发(度假)园区管委会]
(十八)强化用地供给,降低用地成本
鼓励企业按规定采取长期租赁、先租后让、租让结合、配建等方式使用工业、旅游等用地。土地租赁以招标拍卖挂牌方式实施,租赁期满符合条件的可按协议方式办理土地出让手续。落实区域内土地开发成本综合、动态平衡政策,完善工业用地基准地价调整措施。支持企业按“双创”相关政策利用自有土地、厂房、仓库转型升级,落实使用土地过渡期的相关政策。支持旅游产业用地采取点面结合方式供地,鼓励农村集体经济组织依法以集体经营性建设用地自办或以土地使用权入股、联营等方式开展经营活动。重点支持深度贫困地区充分发挥本地旅游资源优势,依法使用集体经营性建设用地创业发展。[牵头单位:市自然资源规划局;责任单位:各县(市)区人民政府、开发(度假)园区管委会]
六、 加强和规范事中事后监管,维护良好市场秩序
(十九)创新市场监管方式
进一步转变理念,创新事中事后监管方式,在依法监管的基础上,积极推行“双随机、一公开”监管、协同监管、信用监管、大数据监管、“告知承诺+事中事后监管”、包容审慎监管等新型监管方式,提高监管效能,切实减少对企业的干扰。以企业信用信息公示系统和公共信用信息平台等为依托,建立和完善统一的“双随机、一公开”监管工作平台。严格控制重点检查事项数量和一般检查事项抽查比例。健全和完善检查对象名录库和执法检查人员名录库。统筹制定年度抽查工作计划,涵盖一般检查事项和重点检查事项,明确工作任务和参与部门。按照法律法规规定和本地经济社会发展及监管领域、执法队伍实际情况,针对不同风险等级、信用水平的检查对象采取差异化分类监管措施。加快推进“互联网+监管+督查”系统建设,实现监管信息全过程可追溯和“一网通享”。[牵头单位:市发展改革委、市市场监管局、市政务服务局按照职责分工负责;责任单位:市级有关部门,各县(市)区人民政府、开发(度假)园区管委会]
(二十)坚决纠正“一刀切”式执法,规范自由裁量权
加强分类指导、精准施策,及时纠正以环保检查为由“一刀切”式关停企业的做法,并严肃追责。依法精简行政处罚事项,规范执法自由裁量权,指导各地区细化、量化行政处罚标准,防止执法随意、标准不一等现象。重点针对生态环境、交通运输、农业农村、文化和旅游、市场监管等领域,制定规范行政执法自由裁量权办法和执行标准。各级行政执法机关按照规定将办案经费纳入预算管理,禁止将罚没收入与行政执法机关利益挂钩,对违规行为进行整改和问责。[牵头单位:市生态环境局、市交通运输局、市农业农村局、市文化和旅游局、市市场监管局按职责分工负责;责任单位:市工业和信息化局、市司法局等部门,各县(市)区人民政府、开发(度假)园区管委会]
七、 大力保护产权,为创业创新营造良好环境
(二十一)加快知识产权保护体系建设
采取措施提高专利、商标注册审查质量和效率,全面推进商标注册全程电子化,压缩商标注册审查周期和高价值专利审查周期。对侵犯商业秘密、专利商标地理标志侵权假冒、网络盗版侵权等违法行为开展集中整治。制定“互联网+”知识产权保护工作方案,引导电商平台运用“互联网+”高效处理侵权假冒投诉,在进出口环节知识产权保护工作中推进线上信息共享、办案咨询、案件协查。加强对中小微企业知识产权海外维权援助。(牵头单位:市市场监管局;责任单位:市公安局、市农业农村局、市商务局、市投资促进局等部门)
(二十二)加快落实各项产权保护措施
继续加大涉产权案件的审判力度,审理公布一批有代表性、有影响力的涉产权纠纷申诉案件。配合做好《云南省专利促进与保护条例》的修订工作,建立侵权惩罚性赔偿制度,解决知识产权侵权成本低、维权成本高问题。(牵头单位:市法院、市市场监管局、市司法局等单位按职责分工负责)
八、 推动外商投资和贸易便利化,增强对外开放保障能力
(二十三)切实保障外商投资企业公平待遇
复制推广准入前国民待遇加负面清单管理模式,对未纳入外商投资准入特别管理措施的行业、领域,按照内外资一致原则实施管理,不得专门针对外商投资准入进行限制。畅通外商投资企业投诉渠道,建立外商投资企业投诉反馈机制,加大对外商投资企业的保障力度。进一步落实以在线备案为主的外商投资管理制度,提升对外资企业的管理和服务水平。[牵头单位:市发展改革委、市商务局、市投资促进局按职责分工负责;责任单位:市司法局等部门,各县(市)区人民政府、开发(度假)园区管委会]
(二十四)进一步促进外商投资
积极推进重大外资项目建设,做好外商投资项目储备工作。对符合国家储备条件的重大外商投资项目,上报省级有关部门协调推进。健全完善督导机制,聚焦外资重点工作和重大项目推进成效,定期不定期对各县(市)区、开发(度假)园区及企业开展督导服务,督导结果作为年度引进外资综合考评的重要依据。严格执行境外投资者以分配利润直接投资暂不征收预提所得税政策,适用范围从鼓励类外资项目扩大至所有非禁止项目和领域。落实各开发产业园区投资优惠政策,支持民族自治地方用好投资优惠政策,吸引外商到民族自治地方进行投资。研究提出促进外资增长的意见,对扩大引资规模、提升引资质量的,按照有关规定给予奖补。[牵头单位:市发展改革委、市商务局、市投资促进局按职责分工负责;责任单位:市财政局、市税务局等有关部门,各县(市)区人民政府、开发(度假)园区管委会]
(二十五)落实出口退税政策,加快出口退税进度
加强政策宣传,做好出口退(免)税服务,提高办税效率,不断优化进出口退(免)税企业分类管理,便于出口企业及时、足额获取出口退税。实现无纸化出口退税申报覆盖所有地域和所有信用评级高、纳税记录良好的一类、二类出口企业,压缩审核办理出口退税的平均时间。(牵头单位:市税务局;责任单位:市财政局、市商务局、市投资促进局等有关部门)
九、 强化组织领导,营造良好氛围
(二十六)高位统筹,强化营商环境建设组织保障
加强对全市营商环境建设的集中统一领导,强化对营商环境建设各专项领域的统筹协调,成立昆明市营商环境建设工作领导小组,组长由市委、市政府主要领导担任,市委常委、市政府常务副市长任常务副组长,有关市委常委、市政府副市长任副组长,市级各有关部门主要负责人为成员。营商环境领导小组下设办公室在市政务服务局,由市政府秘书长任办公室主任,市政府副秘书长、市政务服务局局长任办公室常务副主任,承担办公室日常各项工作。针对营商环境评价体系各项指标,成立由市政府分管副市长任组长、相关职能部门负责人为成员的专项工作组,专项推进各项营商环境指标改善提升。各级各部门也要成立相应的优化营商环境领导机构,结合市委、市政府总体部署和本地本部门发展实际,抓紧研究制定具体实施方案和配套政策,确保优化营商环境各项改革措施落地见效。[牵头单位:市委办公室、市政府办公室;责任单位:市级有关部门,各县(市)区、开发(度假)园区]
(二十七)对标对表,组织开展营商环境考核评价
按照国家、省营商环境评价有关要求,结合我市实际,构建营商环境评价机制。将营商环境工作纳入综合考核和领导班子综合考评体系,发挥昆明政商直通车的有效作用,积极听取企业、群众意见建议,建立民营企业评议政府职能部门的有效机制。研究探索第三方评估机制,强化考核评价结果运用。[牵头单位:市政务服务局、市发展改革委按职责分工负责;责任单位:市委目督办、市政府目督办,市级有关部门,各县(市)区、开发(度假)园区]
(二十八)强化督查,建立营商环境建设督办闭合机制
为确保营商环境建设各项工作落实到位,根据《关于进一步统筹规范督查检查考核工作的通知》(云办发〔2019〕4号)和《关于进一步做好统筹规范督查检查考核工作有关事项的通知》(市委办〔2018〕82号),对照《昆明市2019年度督查检查考核计划》,开展好优化营商环境建设的相关督查工作。强化纪检监察部门在营商环境建设相关领域的监督检查职能,市纪委市监委派驻纪检组结合所驻在部门工作,抓好营商环境建设的监督执纪问责工作,建立纪委监委的专责监督和工商联等人民团体的民主监督机制,保障政策的有效执行。对各地各部门出现的损害营商环境的违法违规违纪问题“零容忍”,加强对工作推诿扯皮,落实不认真、不到位,给全市营商环境建设造成不良后果的相关单位和责任人进行责任追究。[牵头单位:市纪委市监委、市委目督办、市政府目督办、市政务服务局按职责分工负责;责任单位:市级有关部门,各县(市)区、开发(度假)园区]
(二十九)多措并举,强化政策宣传解读和舆论引导
各地各部门要采取在政府门户网站开设优化营商环境政策宣传解读专栏等形式,对已出台的优化营商环境政策措施及时跟进解读,准确传递权威信息和政策意图,并向企业精准推送各类优惠政策信息,提高政策可及性。对于市场主体关注的重点难点问题,要及时研究解决,回应社会关切,合理引导预期。要树立优秀企业典型,增强广大企业家的使命感、责任感、荣誉感,进一步营造尊重企业家的良好社会氛围。要总结推广基层利企便民的创新典型做法,借鉴吸收有益经验,推动形成竞相优化营商环境的良好局面。[牵头单位:市委宣传部;责任单位:市级有关部门,各县(市)区、开发(度假)园区]
昆明市营商环境提升十大行动
为深入贯彻落实《国务院办公厅关于聚焦企业关切进一步推动优化营商环境政策落实的通知》(国办发〔2018〕104号)和《中共云南省委办公厅 云南省人民政府办公厅印发〈关于进一步优化营商环境的若干意见〉〈云南省营商环境提升十大行动〉的通知》(云办发〔2019〕20号)等文件精神,高质量推进区域性国际中心城市建设,努力把我市打造成为办事效率高、投资环境优、市场主体和人民群众获得感强的省会城市,结合我市实际,提出如下十大行动。
一、 政府服务“六张清单”行动
(一)完善权力清单。进一步精简事项、减少申报材料,制定行政权力运行流程图,完善各级政府行政权力清单。[市政务服务局牵头;市级有关部门,各县(市)区人民政府、开发(度假)园区管委会负责]
(二)完善责任清单。以清单形式公布各项行政职权及其依据、行使主体、运行流程、对应责任等,并及时进行动态调整,进一步完善政府责任清单。[市政务服务局牵头;市级有关部门,各县(市)区人民政府、开发(度假)园区管委会负责)]
(三)落实市场准入负面清单。全面实施市场准入负面清单制度,严格规范市场准入管理,落实“全国一张清单” 管理模式。配合国家和省级做好相关市场准入事项的信息工作,执行市场准入负面清单动态调整机制。(市发展改革委、市商务局负责)
(四)建立政策清单。进一步梳理国家、省和我市出台的各项优化营商环境政策措施,并以清单形式对外公布。同时,强化已有政策的落实,对于尚未出台政策的领域要尽快结合实际有针对性地研究制定相关政策措施和具体办法,补齐短板。(市政务服务局牵头;市级有关部门负责)
(五)建立收费清单。进一步清理行政事业性收费、政府定价的经营服务性收费,公开收费政策和收费标准,未明确规定的收费项目一律清除,杜绝乱收费,为企业提供宽松的发展环境。(市发展改革委、市财政局负责)
(六)建立政府机构失信清单。建立市级信用中心,全面落实失信联合惩戒制度。按照国家关于开展政府机构失信专项治理工作统一部署,及时接收全国信用信息共享平台推送的失信政府机构名单信息,安全推送到相关部门或县(市)区、开发(度假)园区,将治理责任落实到单位、落实到人。(市发展改革委负责)
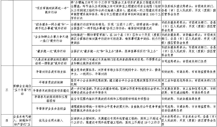
二、 “放管服”改革“六个一”提升行动
(一)实施“企业开办时间再减一半”提升行动。开发应用企业开办“一窗通”信息系统,实现企业开办“一窗受理、并行办理”。实行企业名称自主申报、企业登记全程电子化,全面推广企业电子营业执照应用。将一般性企业开办环节压减为企业登记、公章刻制、发票申领3个环节,优化参保办理申请、开立银行账户服务,确保企业开办时间不超过3个工作日。[市市场监管局牵头;各县(市)区人民政府、开发(度假)园区管委会负责)]
(二)实施“项目审批时间再砍一半”提升行动。按照《国务院办公厅关于全面开展工程建设项目审批制度改革的实施意见》(国办发〔2019〕11号),制定《昆明市工程建设项目审批制度改革的实施方案》,将“办理施工许可50个工作日”范围由工业项目扩展至工程建设项目全覆盖,环节由从立项到施工许可延伸至工程建设项目全流程(包括从立项到竣工验收和公共设施接入服务)。建成统一的工程建设项目审批管理系统和体系,将全市工程建设项目审批时间压缩至100个工作日以内。[市住房城乡建设局牵头;市级有关部门,各县(市)区人民政府、开发(度假)园区管委会负责]
(三)实施“政务服务一网办通”和“一部手机办事通”提升行动。全面推行行政审批标准化,实现省、市、县、乡、村同一政务服务事项要素“五级十二同”。按照数据供需对应关系和“一数一源”管理要求,编制昆明市政务服务数据目录清单,推动政务服务数据标准化管理。推进电子签名、电子印章、电子证照、电子档案在政务服务中的应用,建立统一数据共享交换平台,确保政务服务一网办通。按照省统一安排,全面落实“一部手机办事通”各项工作任务,确保按时按量完成。[市政务服务局牵头;市级有关部门,各县(市)区人民政府、开发(度假)园区管委会负责]
(四)实施“企业和群众办事力争只进一扇门”提升行动。各级各部门凡面对社会开展的政务服务事项线下全部纳入政务服务大厅办理,线上全部纳入云南省政务服务网上大厅(昆明分站)办理。完善政务服务实体大厅“一站式”服务功能,推动直接面向企业和群众、依申请办理的行政权力和公共服务事项(包括垂直管理部门事项)集中办理,确保企业和群众到现场办理的事项“只进一扇门”。加快线上线下融合服务,统筹整合实体大厅、网上政务服务平台、移动终端、自助终端等服务渠道数据管理,确保线上线下服务窗口匹配、办事指南吻合和办事体验高度一致。加快推进“一颗印章管审批”,在14个县(市)区和4个开发(度假)园区全面推行相对集中行政许可权改革,确保事项集中到位、权力行使到位。[市政务服务局、市委编办牵头;市级有关部门,各县(市)区人民政府、开发(度假)园区管委会负责]
(五)实施“最多跑一次”提升行动。市级有关部门和各县(市)区人民政府、开发(度假)园区管委会以事项标准化、审批规范化、材料精简化入手,全面扩大“最多跑一次”和“马上办”清单,力争让群众和企业必须到现场办理的事项“最多跑一次”,简单性事项实行“马上办”。[市政务服务局牵头;市级有关部门,各县(市)区人民政府、开发(度假)园区管委会负责]
(六)实施“凡是没有法律法规依据的证明一律取消”提升行动。凡是政府部门可通过与其他部门信息共享获得的有关信息,不得要求企业和群众提供证明材料。凡是政府部门在办理企业和群众有关事项中采集掌握的涉及当事人的数据必须向本人或企业委托人开放。本人或委托人通过政府网站查询到的自身信息,必须作为受理依据。(市司法局牵头;市级有关部门负责)
三、 保障企业地位“五个平等”行动
(一)平等对待各类市场主体。健全竞争政策体系,对所有市场主体实行规则中立、税收中立、债务中立,一视同仁、平等对待。已经向市场开放或者承诺开放的领域,民间资本均可进入。禁止颁布、施行歧视非公有制市场主体的政策措施。加大反不正当竞争执法力度,规范市场秩序,促进公平竞争。(市财政局、市商务局、市市场监管局负责)
(二)平等享受政府扶持。落实中小企业扶持优惠政策,提高扶持审批透明度、降低政策门槛、完善配套措施,提高对中小企业的服务意识。建立健全中小企业优惠政策落实的长效机制,让中小企业能够通过政策释放活力、得到发展。(市工业和信息化局牵头;市级有关部门负责)
(三)平等参与政府投资项目建设。进一步打破垄断,开放公共服务领域,坚持公开竞争性选择社会资本,保障各类社会资本平等参与。在民航、铁路、公路、油气、电信等领域,推出一批补短板的重大项目,加强投资项目推介,吸引社会资本和民间资本参与建设和运营。(市发展改革委、市工业和信息化局、市财政局、市交通运输局、市商务局负责)
(四)平等参与政府采购和工程招投标。在全市范围内组织开展政府采购和工程招投标领域专项整治,进一步清理与法律法规不符、不利于不同市场主体公平竞争的政策措施,并向社会公布,消除在政府采购和工程招投标过程中对不同市场主体设置的各类不合理限制和壁垒。(市财政局、市政务服务局负责)
(五)平等保护企业合法权益。清理废除妨碍统一市场和公平竞争政策文件,自查执行公平竞争审查制度情况并向社会公示。清理废除现有政策措施中涉及地方保护、指定交易、市场壁垒等方面的内容,坚决纠正滥用行政权力排除、限制公平竞争行为。(市司法局、市商务局、市市场监管局、市投资促进局负责)
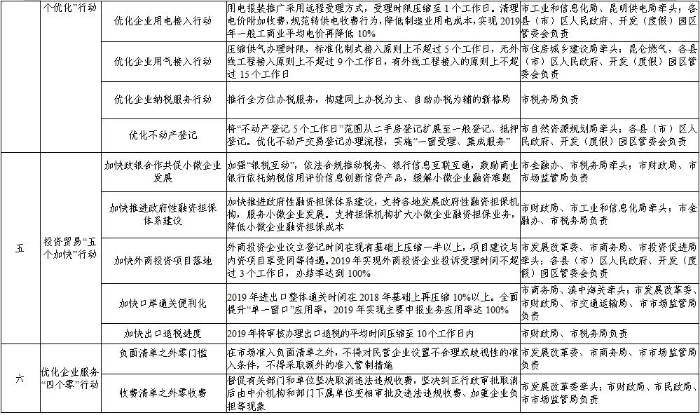
四、 企业水电气接入、纳税和不动产登记“五个优化”行动
(一)优化企业用水接入。组织清理企业用水过程中的各类“搭车”行为。不得向用户强制指定工程设计、施工、设备材料供应单位。确需指定的,必须以清单形式公布,并列明指定事项、法律法规依据。进一步压缩供水办理时限,无需建设专用外线管道工程的,原则上不超过4个工作日,需建设专用外线管道工程的,原则上不超过19个工作日。[市水务局牵头;市自来水公司,各县(市)区人民政府、开发(度假)园区管委会负责]
(二)优化企业用电接入行动。优化办理程序,压缩办理时限,取消普通用户用电设计审查和中间检查环节,合并现场勘查与方案答复、外部工程施工与竣工检验、合同签订与装表接通环节。用电报装推广采用远程受理方式,受理时限压缩至1个工作日。清理电价附加收费,规范转供电收费行为,降低制造业用电成本,实现2019年一般工商业平均电价再降低10%。建设安全、可靠、绿色、高效电网,为清洁能源接入、电动汽车推广、能源综合利用等提供多元友好、灵活多样的能效服务。[市工业和信息化局、昆明供电局牵头;各县(市)区人民政府、开发(度假)园区管委会负责]
(三)优化企业用气接入行动。组织清理企业用气过程中的各类“搭车”行为,不得向用户强制指定工程设计、施工、设备材料供应单位。确需指定的,必须以清单形式公布,并列明指定事项、法律法规依据。进一步压缩供气办理时限,标准化制式接入原则上不超过5个工作日,无外线工程接入原则上不超过9个工作日,有外线工程接入的原则上不超过15个工作日。[市住房城乡建设局牵头;昆仑燃气公司,各县(市)区人民政府、开发(度假)园区管委会负责]
(四)优化企业纳税服务行动。推行全方位办税服务、基础税源管理事项前移、简化涉税事项流程,优化简易注销即时办结、一般注销套餐指引服务,构建网上办税为主、自助办税为辅的新格局,进一步优化营商环境税收便民举措。(市税务局负责)
(五)优化不动产登记。将“不动产登记5个工作日”范围从二手房登记扩展至一般登记、抵押登记。优化不动产交易登记办理流程,实施“一窗受理、集成服务”,对常规不动产登记事项逐步实现网上预受理。加快推进“互联网+”,建立部门信息共享集成机制,实现与不动产登记相关的户籍人口、营业执照、税收等信息互通共享。[市自然资源规划局牵头;各县(市)区人民政府、开发(度假)园区管委会负责]
五、 投资贸易“五个加快”行动
(一)加快政银合作共促小微企业发展。加强“银税互动”,依法合规推动税务、银行信息互联互通,鼓励商业银行依托纳税信用评价信息创新信贷产品。鼓励银行业金融机构对民营企业加大信贷支持力度。引导地方法人金融机构建立绩效考核与小微信贷投放挂钩的激励机制。督促地方法人金融机构取消各类违规手续费,降低融资成本,有效缓解小微企业融资紧张状况。(市金融办、市税务局牵头;市财政局、市市场监管局负责)
(二)加快推进政府性融资担保体系建设。支持各地发展政府性融资担保机构,服务小微企业发展。落实小微企业融资担保业务降费奖补政策,通过直接补助等方式,支持担保机构扩大小微企业融资担保业务,降低小微企业融资担保成本。(市财政局、市工业和信息化局牵头;市金融办、市税务局负责)
(三)加快外商投资项目落地。外商投资企业设立登记时间在现有基础上压缩一半以上,项目建设与内资项目享受同等待遇。畅通外商投资企业投诉渠道,建立外商投资企业投诉反馈机制,2019年实现外商投资企业投诉受理时间不超过3个工作日,办结率达到100%。[市发展改革委、市商务局、市投资促进局牵头;各县(市)区人民政府、开发(度假)园区管委会负责]
(四)加快口岸通关便利化。进一步压缩整体通关时间,2019年进出口整体通关时间在2018年基础上再压缩10%以上。拓展国际贸易“单一窗口”业务功能,全面提升“单一窗口”应用率,2019年实现主要申报业务应用率达100%。通过减少收费项目,降低收费标准,提高服务效率,持续降低进出口环节合规成本。(市商务局、滇中海关牵头;市发展改革委、市财政局、市交通运输局、市市场监管局负责)
(五)加快出口退税进度。优化进出口退(免)税企业分类管理,便于出口企业及时、足额获取出口退税。实现无纸化出口退税申报覆盖所有地域和所有信用评级高、纳税记录良好的一类、二类出口企业。2019年将审核办理出口退税的平均时间压缩至10个工作日内。(市财政局、市税务局负责)
六、 优化企业服务“四个零”行动
(一)负面清单之外零门槛。在市场准入负面清单之外,不得对民营企业设置不合理或歧视性的准入条件,不得采取额外的准入管制措施。对于清单内的管理措施,要进一步明确审批条件和流程,减少自由裁量权,在市场准入、审批许可、投资经营等方面,打破各种形式的不合理限制和隐性壁垒。(市发展改革委、市商务局、市市场监管局负责)
(二)收费清单之外零收费。督促有关部门和单位坚决取消违法违规收费,坚决纠正行政审批取消后由中介机构和部门下属单位变相审批及违法违规收费、加重企业负担等现象。建立涉企收费监管长效机制,对具有行政审批职能的部门、单位及相关中介服务机构、行业协会商会的收费,特别是经营服务性收费的情况进行常态化监管。(市发展改革委牵头,市财政局、市民政局、市市场监管局负责)
(三)对企业服务零距离。建立线上线下相结合服务企业机制,实现“沟通面对面、服务零距离”,妥善处理企业反映的问题,并采取反馈、督办、通报等一系列举措,帮助企业解决发展难题。开通绿色通道,为项目落地、企业入驻提供一站式、保姆式、贴身式服务。(市工业和信息化局、市国资委、市工商联牵头,市级有关部门负责)
(四)对侵权行为零容忍。规范行政执法,提升执法人员综合素质,加强行政执法力度,依法严厉打击侵害企业和企业家合法权益、扰乱企业正常经营秩序的违法行为,涉嫌犯罪的及时移交司法机关处理,为优化营商环境提供坚强有力的法律保障。(市法院、市检察院、市司法局、市市场监管局、市公安局牵头,市级有关部门负责)
七、 扶持企业发展“四公开”行动
(一)扶持政策网上公开。将企业减负政策、财政奖补政策、惠民利民政策和招标投标信息等,通过相关政府网站、微信、微博、“一部手机办事通”等多渠道进行网上公开。(市发展改革委、市财政局牵头,市级有关部门负责)
(二)扶持项目网上公开。政府扶持的各类项目要清晰列明扶持内容、获得条件、提交材料、评审程序、不予批准的情形等内容,且申报材料均提供相应统一模板。(市发展改革委、市财政局牵头,市级有关部门负责)
(三)办理过程网上公开。政府扶持的各类项目及时通过各渠道进行网上公开。针对每个项目执行节点,包括申报、预审、审批、合同签订等办理信息应依法依规及时公开。(市发展改革委、市财政局牵头,市级有关部门负责)
(四)办理结果网上公开。对获得支持的企业,列明企业名称、获得支持的项目、获得支持的内容、获得支持的条件等审批结果网上公开。(市发展改革委、市财政局牵头,市级有关部门负责)
八、 维护企业权益“四个便利”行动
(一)便利企业投诉。在《昆明市人民政府关于印发投资服务环境投诉处理曝光暂行办法的通知》(昆政发〔2017〕49号)已有投诉渠道基础上,利用“一部手机办事通”实现优化营商环境建设工作线上投诉举报,拓展群众投诉举报渠道,及时纠正发现的问题,并公开曝光营商环境反面典型案例。(市商务局、市信访局、市政务服务局、市工商联负责)
(二)便利企业纠纷调解。优化受理、调解流程,加大涉企矛盾纠纷司法调解力度。民营企业矛盾纠纷多发的乡镇(街道)人民调解委员会应当设立专门的服务窗口,及时受理并调解民营企业矛盾纠纷。选聘优秀法律服务工作者进驻企业或建立调解联系点,及时调解矛盾纠纷。加强行业性、专业性劳动争议调解组织建设,及时化解涉及民营企业劳动争议纠纷。(市司法局、市人力资源社会保障局,市法院,市工商联负责)
(三)便利企业注销。精简企业注销文书材料、优化流程,强化部门间信息共享和业务协同,搭建企业注销网上服务专区,实现企业注销“一网”服务。完善企业简易注销登记制度,探索将非上市股份有限公司和农民专业合作社纳入简易注销适用范围、公告时间由45天压缩至20天,建立容错机制,对于被终止简易注销登记的企业,允许其符合条件后再次依程序申请简易注销。(市人力资源社会保障局、市商务局、市市场监管局、市税务局负责)
(四)便利企业退出。进一步完善企业退出机制,积极探索破产简易程序,实行“简易破产”改革,将事实清楚、债权债务关系清晰的案件纳入快速审理范围,提高破产审判工作效率。建立完善破产案件审理“府院联动”机制,探索建立企业破产处置联席会议制度。多渠道筹建破产保障基金,为“三无”企业快速退出市场创造条件。完善税务司法合作机制,创新企业所得税退税机制。改变破产财产处置税费承担模式,畅通破产财产处置渠道。(市法院、市司法局牵头,市级有关部门负责)
九、 事中事后“四个监管”行动
(一)协同监管。健全市场监管领域跨部门“双随机”联合抽查机制,并统筹协调推进统一社会信用代码工作。在市场监管部门监督管理的领域完成“双随机”抽查全流程整合,实现“双随机、一公开”监管全覆盖、常态化。(市市场监管局负责)
(二)智慧监管。分类梳理现有监管信息平台,加快推进“互联网+监管”系统建设,联通汇聚重要监管平台数据,推动监管信息全程可溯和“一网通享”,为强化事中事后监管提供技术平台支撑,并确保与国家、省级平台全面对接。(市市场监管局、市政务服务局负责)
(三)信用监管。加速提升完善昆明公共信用信息平台建设,推进全市信用信息归集共享,建立起覆盖多领域的“信易+”系列应用场景。推动信用联合奖惩工作,构建“一处失信、处处受限”大格局。(市发展改革委、市市场监管局负责)
(四)依法监管。深化综合行政执法改革,清理规范行政处罚事项,坚决治理多头检查、重复检查,杜绝选择性执法、任性执法。在依法监管守住基本规则和安全底线的基础上,对新产业、新业态包容审慎监管,支持其创新发展,并坚决破除阻碍市场活力发挥的各类垄断。(市市场监管局、市生态环境局、市文化和旅游局、市交通运输局、市农业农村局牵头;市级有关部门负责)
十、 落实政策措施“三个机制”行动
(一)督查机制。整合市场监管、政府督查数据资源,建设应用“互联网+监管+督查”系统。进一步加强对优化营商环境政策落实的督促检查,根据中央和省、市规范督查检查考核工作计划和安排,结合昆明优化营商环境工作开展实际,做好优化营商环境政策措施的督查工作,确保有关政策措施落实到位。(市委目督办、市政府目督办、市政务服务局负责)
(二)评价机制。构建营商环境评价机制,制定昆明市营商环境评估指标,引入第三方评估机构对市级各部门、各县(市)区、开发(度假)园区开展综合评价,并将评价结果提交市目标管理考核工作领导小组研究运用。(市政务服务局、市发展改革委负责)
(三)责任追究机制。抓好营商环境项目执行、部门协同、支撑保障等工作落实,对破坏营商环境的行为,启动过错纠正和责任追究机制。进一步强化责任,落实首问责任制和限时办结制,防止推诿扯皮、耽误工作。(市纪委市监委、市委组织部负责)
附件:昆明市营商环境提升十大行动简表
昆明市营商环境提升十大行动简表




