昆明市官渡区和平新村8号院因水泵故障导致停水4天,影响70多户居民正常生活。2月27日,太和街道办事处和平路社区居委会组织8号院居民代表就恢复供水事宜进行协商,但参会人数远少于小区用水居民人数,这让居委会工作人员十分无奈。
水泵损坏且存在安全隐患
当天上午,昆明通用水务多名工作人员前往小区水泵房查看。现场,一台水泵已被之前的维修人员拆下,部分部件带有水渍。有业主表示,该水泵已使用3年,因原产权单位搬离小区,日常无人管养维护。经工作人员排查,水泵更换零部件后可继续使用,但水泵房内配电设施与水泵距离过近,存在安全隐患。若实施“一户一表”改造,工期较长,建议先进行维修,尽快恢复供水。

另有业主展示微信群情况:小区70多户居民,仅42人加入业主微信群,虽然群内“一户一表”改造投票中有超半数参与者表示支持,但大家均不清楚具体改造费用。业主们认为,改造后可实现分户用水,未改造住户无法再共用供水。不过仍有部分业主反对,意见未能统一。
多份公告还原停水原因
8号院内张贴的通知与倡议书,还原了此次停水的全过程。

2月21日张贴的《关于和平新村8号院泵房设备故障的通知》显示——
当日,小区二次供水抽水泵突发故障,无法正常加压供水。社区第一时间联系自来水公司,经专业人员确认,故障设备属于小区内部设施,不在自来水公司维修范围内。
因正值春节假期,多数维修人员返乡,维修资源紧缺。社区多方协调后,联系到的维修人员预计次日才能到场维修。社区提醒居民节约用水、做好储水准备,维修完成后将第一时间通知。


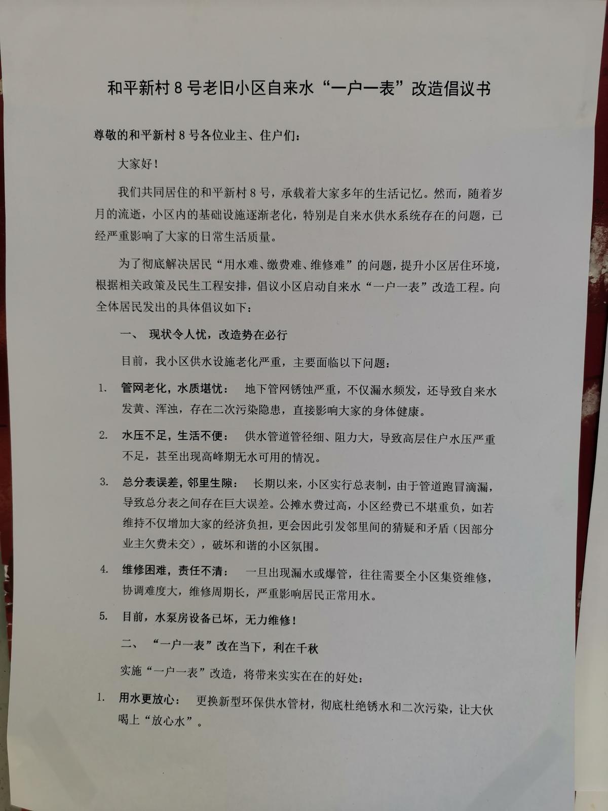
2月25日张贴的《和平新村8号老旧小区自来水“一户一表”改造倡议书》指出——
小区供水设施老化问题突出:一是管网老化,水质不佳;二是管道管径细、阻力大,高层住户水压不足,用水高峰时常无水可用;三是总分表计量误差大,管道跑冒滴漏导致公摊水费过高,小区经费无力承担,还引发邻里猜疑与矛盾。
目前水泵房设备损坏且无力维修,建议实施“一户一表、抄表到户”,居民独立开户、按量缴费,可通过手机App操作,免去抄表、公摊水费纠纷,供水设施移交自来水公司统一管理维护,故障可直接报修。

另一份《催缴倡议书》提到——
该小区为无物业管理的老旧小区,多年来依靠几位七旬老人及热心业主无偿维持小区运转。当前小区存在住户拖欠水费、物业费,导致老旧设施无法维修的问题;已出现停水、垃圾无法清运、夜间无人值守等情况,危及居民生活与财产安全。小区公共管理费用用于门卫、保洁、垃圾清运、公共照明维护、化粪池清掏等,费用取之于民、用之于民,每笔支出都会公示,希望住户主动补缴欠费。
两套方案将逐户征集意见
当天下午,昆明通用水务派遣送水车抵达小区,居民携带水桶等器具有序接水,用水便利性较前几日大幅提升。

14:30,和平路社区居委会在小区内召开恢复供水协商议事会,但到场居民代表仅10余 人,远少于在门口接水的居民人数,社区居委会主任韩瑞江对此倍感无奈。
居民普遍关心供水恢复时间,但谈及解决方案时态度不一。韩瑞江介绍,此次供水恢复有两套方案:一是维修2台水泵,费用2200元;二是更换1台水泵,费用 3615 元。
实际上,春节期间社区已紧急联系维修人员,但因费用无人承担,维修工作无法启动。部分居民误以为停水是因推进“一户一表”改造所致,实际是水泵长期缺乏维护保养损坏,且小区无公共维修基金,无法直接列支维修费用。

目前,社区已协调昆明通用水务,为小区连续3天提供应急送水服务;还先后联系了3名维修人员出具维修报价,也欢迎业主自行联系合规维修方比价,确保维修质量。
当天的协商会明确,“一户一表”改造需至少80%住户(56户)同意方可启动。由于参会者较少,协商会后,社区将逐户上门征集意见,按照少数服从多数原则确定方案,尽快恢复水泵运行与正常供水。
恢复供水亟待达成共识
据记者走访,和平新村8号院供水恢复工作主要面临两大难题:资金筹集,居民意见不统一。

目前,维修、更换水泵的筹资事宜已告知全体居民,但暂无住户缴费。有居民反映,小区人员构成复杂,租户、空置业主较多,部分业主失联,例如有业主购房后长期空置,无法取得联系。
同时,部分居民存在“搭便车”心理,费用分摊工作推进缓慢。居民意见分歧明显:部分住户支持直接实施“一户一表”改造,实现自主缴费;部分住户拒绝分摊水泵维修、更换费用,导致水泵维修与改造工作均陷入停滞。(记者张勇)