最新公示!涉及昆明这些公立医院老年病科→
2025-12-19 22:34:38
来源:掌上春城
12月18日,云南省卫生健康委员会网站发布关于2025年度县级公立医院老年医学科(老年病科)建设项目验收结果的公示显示,昆明市共有7家医院拟达标,1家医院为拟续建医院。

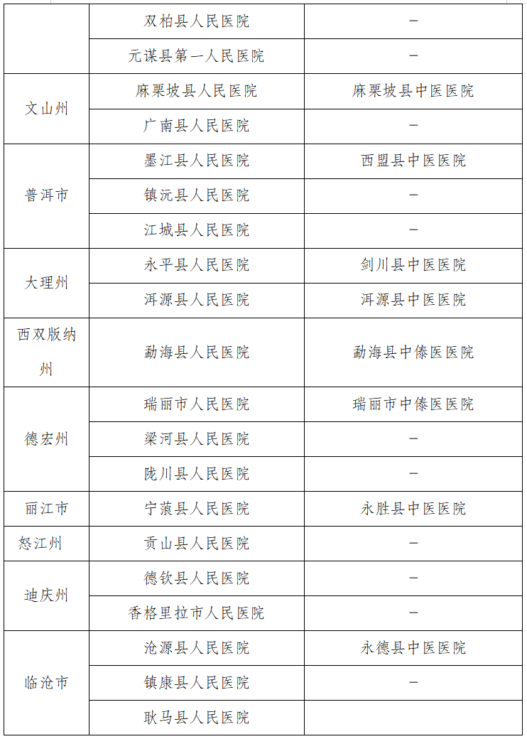
根据《云南省卫生健康事业高质量发展三年行动计划(2023—2025年)》中“多病共治护老人行动”要求,实施县级公立医院老年医学科(老年病科)建设项目。经医院申报、州(市)验收、省级复核,确定麒麟区人民医院等35家县级公立综合医院和东川区中医医院等14家县级公立中医医院为2025年度拟达标医院,晋宁区中医医院等5家已独立设置老年病科的县级公立中医医院为拟续建医院。
2025年度县级公立医院
老年医学科(老年病科)
建设项目拟达标医院名单
↓


2025年度县级公立医院
老年医学科(老年病科)
建设项目拟续建医院名单
↓

公示期为2025年12月18日至12月23日(法定节假日除外)。
公示期间,如对验收结果有异议,可通过来访、来电、来信等方式,向云南省卫生健康委医政处和中医医管处反映。
联系电话:
医政处:(0871)67195781
中医医管处:(0871)67195327
电子邮箱:ynwstzyc@126.com
通信地址:昆明市官渡区国贸路309号政通大厦504、507室
邮编:650200