“好新闻好创意”点亮幸福生活!2025年度中国城市网盟奖名单出炉
2025-10-29 19:05:09
来源:烟台融媒
10月28日,第二十一届(2025)中国城市新闻网媒联盟联席会暨百城百名网媒总编辑看烟台活动在烟台开幕。会上公布了2025年度中国城市网盟奖名单,并举行了颁奖仪式。
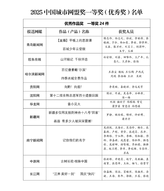
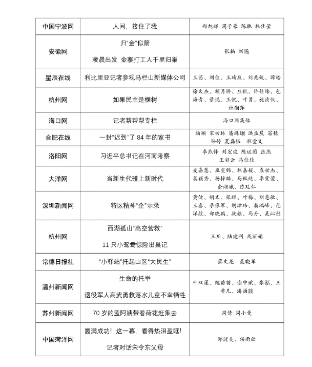
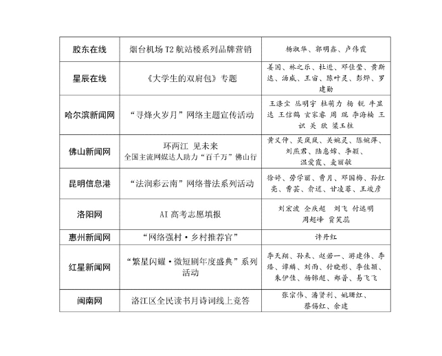
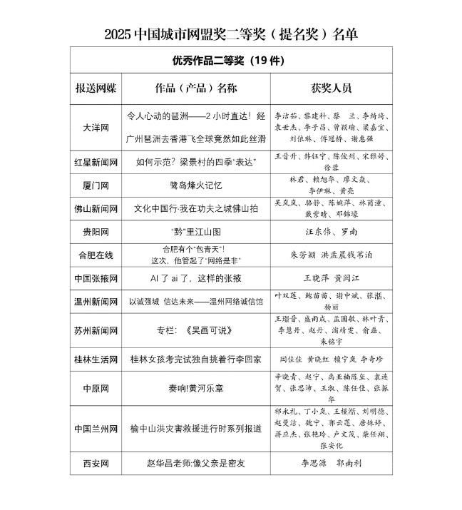
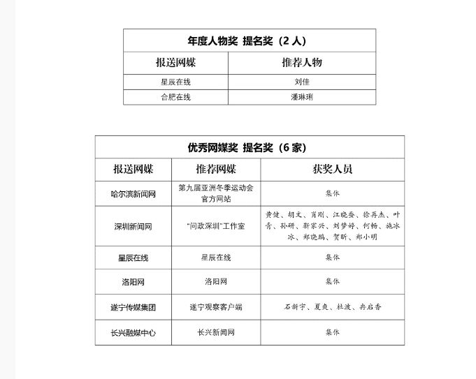
青岛新闻网《甲板上的思政课 百城少年云登舰》等24件作品获“优秀作品/产品奖”一等奖;深圳新闻网《“咏春·咏敢·咏创”深圳经济特区建立45周年特别直播》等19件作品获“创新创意奖”一等奖;大洋网《妙音AI音乐》等16件作品获“AI应用优秀案例奖”一等奖;杭州网徐洁等7人获“年度人物奖”;华龙网等5家网媒获“优秀城市网媒奖”。一件件优秀作品、一个个创新创意,展现了全国城市网媒创新发展的鲜活实践。
中国城市新闻网媒联盟成立于2004年,是由具有国家和省级新闻采编发布资质的城市新闻网站联合建立的协作机制。目前,联盟成员已发展到100余家,具有强大的新闻舆论传播力、引导力、影响力和公信力。展望未来,我们相信,中国城市网媒将继续书写辉煌的篇章。
附:完整获奖名单











推荐
热点
信息港微信公众号
信息港官方微博