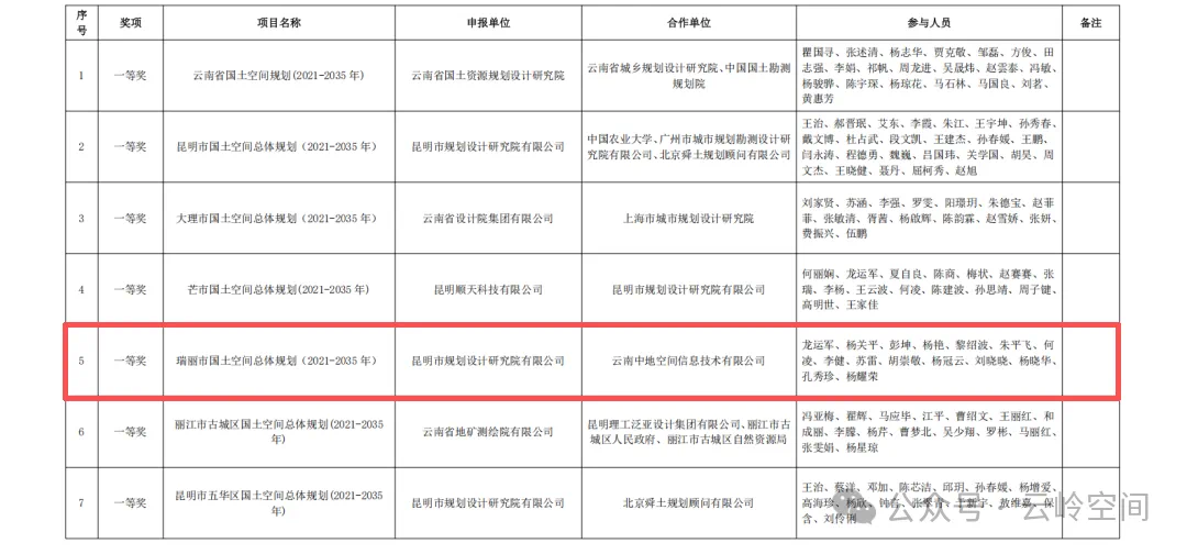
近日,2025年云南省国土空间规划优秀成果评选结果正式公布,瑞丽市申报的《瑞丽市国土空间总体规划(2021-2035年)》和《畹町镇新合村“多规合一”实用性村庄规划(2021-2035年)》分别荣获一等奖和二等奖,标志着瑞丽在国土空间规划领域取得了重要突破。





瑞丽市国土空间总体规划以“守土固边、国安优先”为基本原则,科学划定“三区三线”,构建了“一屏双坝、三河环绕、两轴协同、十区联动”的国土空间开发保护格局。规划明确瑞丽作为面向印度洋的国家陆路边境自由贸易试验区、中缅经济走廊上的现代化国际口岸城市、云南沿边开发开放排头兵的战略定位,着力强化边境设施和沿边村庄综合提升。
本次规划突出六大创新特色:
1. 边境安全与村庄提升:强化边境国防设施和口岸通道建设,提升抵边村庄基础设施水平;
2. 耕地保护:严格落实“长牙齿”的耕地保护措施,重点保护坝区集中连片耕地;
3. 生态协同保护:推进瑞丽江流域跨国界生物多样性保护,实现中缅生态环境共治共保;
4. 跨境产业联动:依托口岸通道形成城镇对开、产业联动发展格局;
5. 综合防灾体系:构建“跨境服务供给+跨境应急合作+文化融入演练”三位一体的基础设施体系;
6. 风貌特色管控:融合自然地理、边境特征、民族文化与现代开放元素,强化风貌引导。
《瑞丽市国土空间总体规划(2021-2035年)》于2024年6月7日获得德宏州人民政府批复实施,规划获批后,已有效指导环山片区、芒令片区、姐告片区、弄岛片区等多个片区详细规划编制,促进沿边产业园等专项规划开展。同时为铁路枢纽、瑞弄高速建设等重大项目提供规划依据,推动大瑞铁路、国际陆港新城道路等重大基础设施加快建设。
瑞丽市将继续深化规划实施,助力打造高水平国际口岸城市,为云南沿边开发开放作出新贡献。
来源:云岭空间