昆明信息港讯 为最大限度服务企业健康发展,将助企服务事项作为“高效办成一件事”增质服务,昆明市公安局发布《昆明市公安机关助企服务事项清单》(以下简称《清单》)。
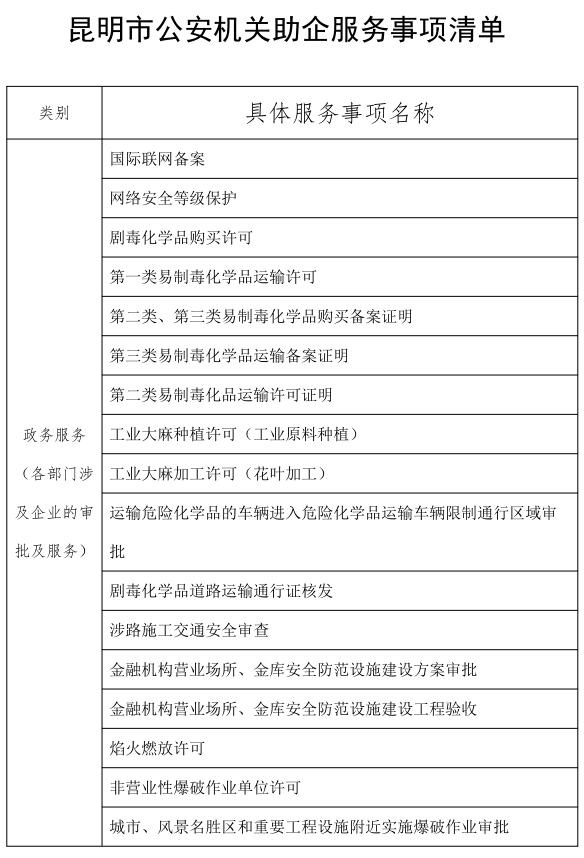
《清单》涉及9类共106项助企服务事项,着力解决企业反映突出的“中梗阻”问题,在服务企业、维护企业正当权益、严打涉企犯罪中靶向发力、精准施策,推动公安政务服务工作高质量发展。昆明公安将在各县(市)区公安局(分局)辖区政务服务管理中心公安窗口设置“助企服务专区”窗口,并公示106项助企服务事项。对审批类事项,窗口直接受理审批,其他8类事项进行预约登记后,及时组织相关业务警种为企业开展上门服务,满足企业需求。






政务事项服务——畅通市场准入,提高审批质效
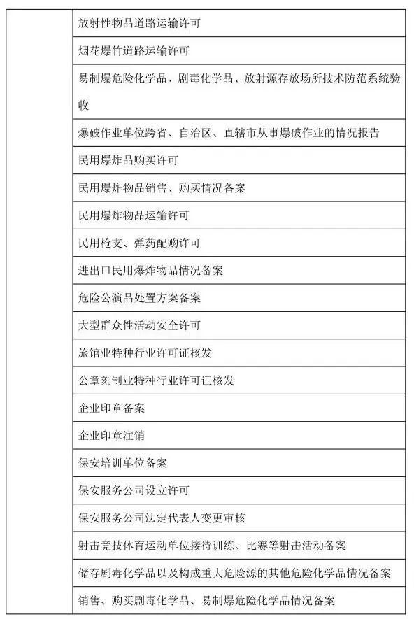
《清单》明确了39项服务事项,直击市场准入和行政许可的痛点难点。通过简化审批流程、优化服务方式,为企业提供更加便捷、高效的市场准入服务,有效降低企业运营成本,加速企业进入市场的步伐。
合规指导服务——提高精准护航,助企稳健前行
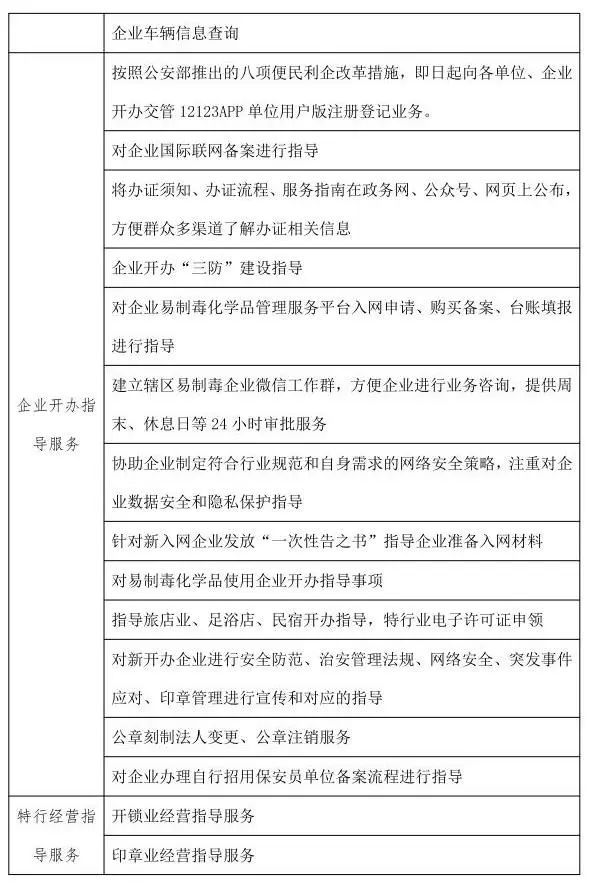
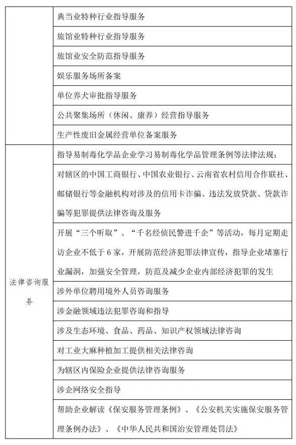
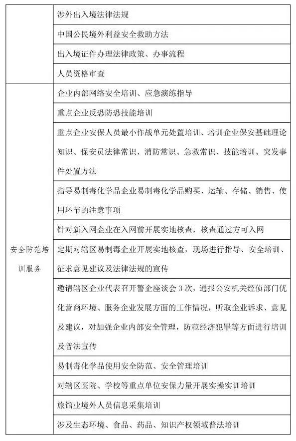
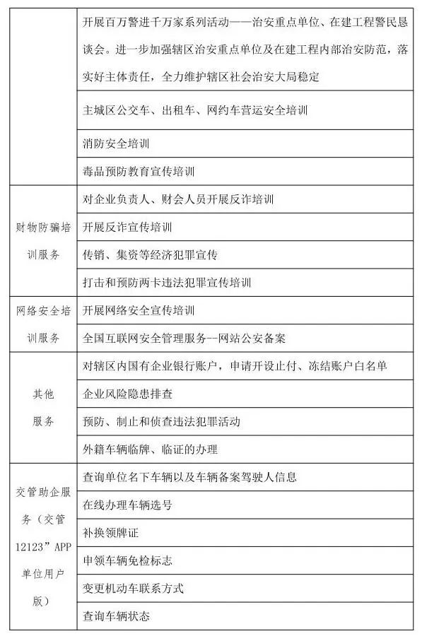
《清单》中的61项合规指导服务,围绕企业生产经营的全链条,为企业提供特行经营、安全防范培训、网络安全培训等方面全方位的指导服务,帮助企业及时掌握政策动态,营造公平、透明、可预期的高质量营商环境。
本地特色服务——激发创新活力,引领高质量发展
《清单》结合本地实际,特别设置了6项特色服务事项,聚焦高质量发展、新质生产力形成等关键领域,提供查询单位名下车辆以及车辆备案驾驶人信息、在线办理车辆选号、补换领牌证等公安部昆明试点事项,为企业创新发展提供强大支撑。
下一步,昆明公安将秉承“为企优环境、助力解难题”的服务理念,坚持发展和安全、活力和秩序、服务和监管理念,从护航昆明高质量发展大局出发,在全力服务保障企业健康发展上出台更多惠企举措,与企业共同书写昆明高质量发展新篇章。