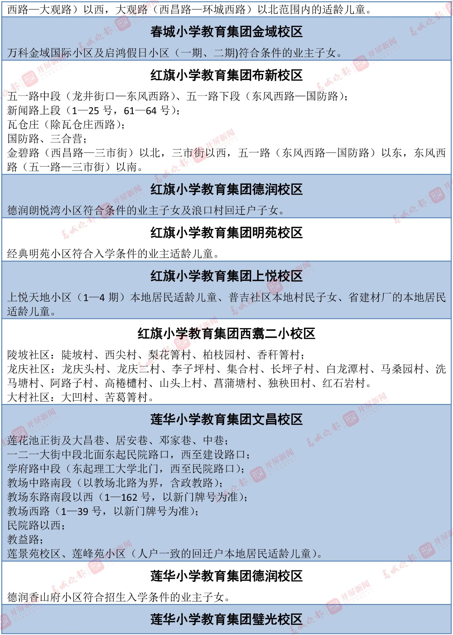
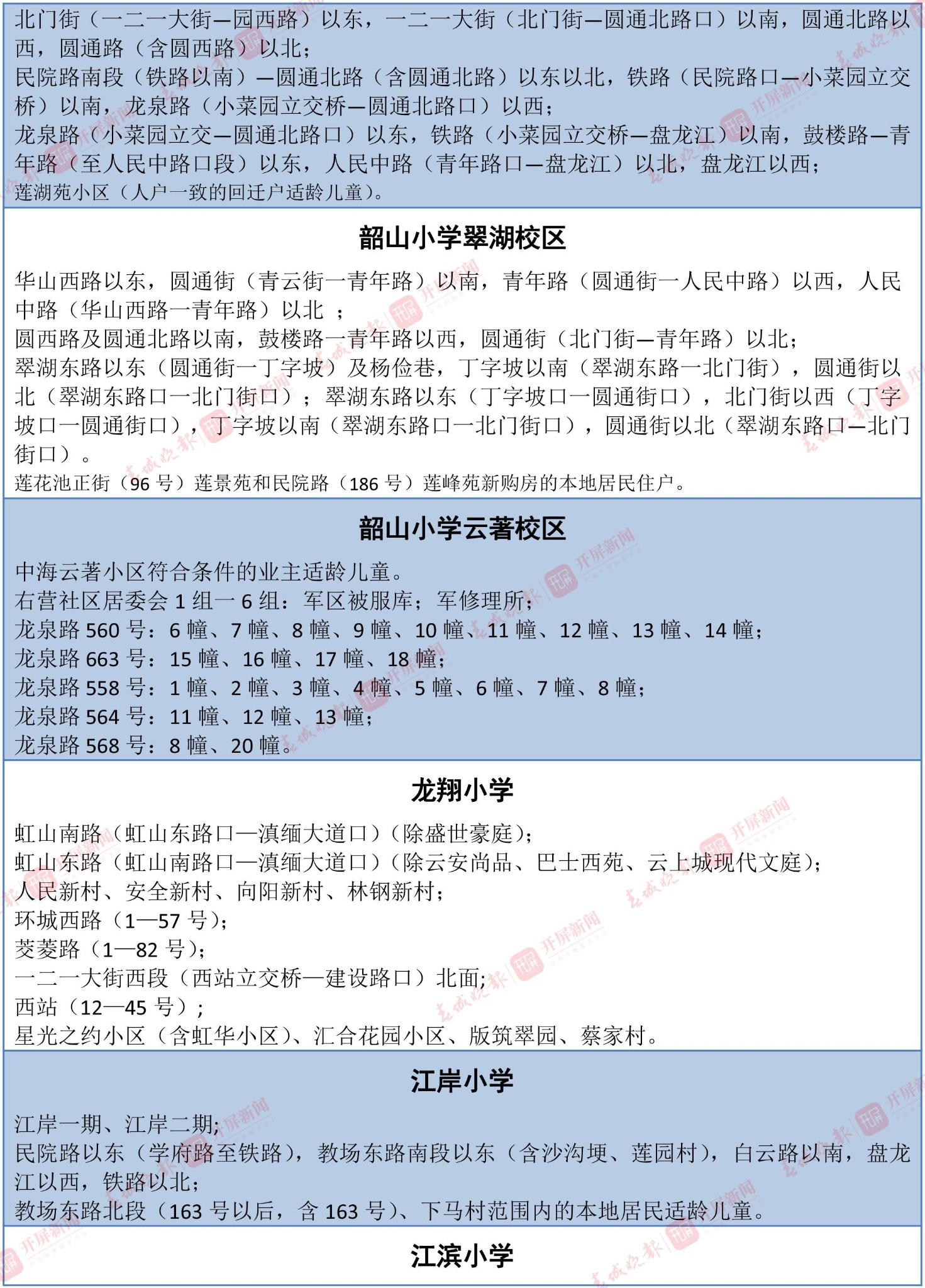
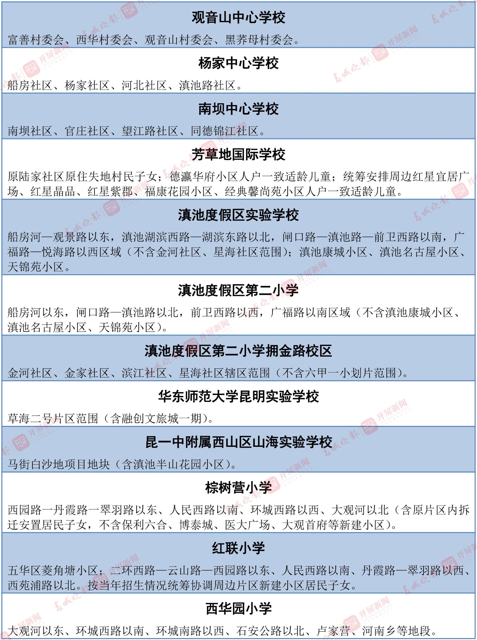
3月31日,2023年昆明市主城区小学一年级招生入学信息正式公布。家长可通过昆明市义务教育阶段招生入学系统(简称“昆明义招网”),查看公办小学招生范围。要特别提醒的是,昆明多所小学实行每套房产六年一个学位的政策(二孩或双胞胎、多胞胎除外),具体规定详见各校通知。

















(春城晚报-开屏新闻 记者李思家 实习生杨光)
微信里点“发现”,扫一下
二维码便可将本文分享至朋友圈。
问小明 聊天、提问、推荐
AI总结 记录阅读笔记
返回顶部
2023-04-01 10:46:40 来源:春城晚报-开屏新闻
大 中 小
3月31日,2023年昆明市主城区小学一年级招生入学信息正式公布。家长可通过昆明市义务教育阶段招生入学系统(简称“昆明义招网”),查看公办小学招生范围。要特别提醒的是,昆明多所小学实行每套房产六年一个学位的政策(二孩或双胞胎、多胞胎除外),具体规定详见各校通知。

















(春城晚报-开屏新闻 记者李思家 实习生杨光)
编辑: 俞逍 责任编辑: 徐婷
广告热线:(0871)65364045 新闻热线:(0871)65390101
24小时网站违法和不良信息举报电话:0871-65390101 举报邮箱:2779967946@qq.com
涉未成年人举报电话:0871-65390101 举报邮箱:2779967946@qq.com
©2008-2026 昆明信息港版权所有