
一、管理对象
包括密切接触者中的特殊人群、解除集中隔离后的密切接触者和入境人员、高风险区外溢人员及其他经专业人员评估无法进行集中隔离医学观察的人员。
二、场所要求
(一)居家隔离医学观察者最好单独居住;如果条件不允许,选择一套房屋里通风较好的房间作为隔离室,保持相对独立。
(二)在相对独立的隔离室外放置桌凳,作为非接触式传递物品的交接处。
(三)房间使用空调系统通风时,应选择分体空调,如使用集中空调,保证空调运行正常,加大新风量,全空气系统关闭回风。
(四)条件允许的情况下,尽量使用单独卫生间,避免与其他家庭成员共用卫生间。
(五)房间内应当配备体温计、纸巾、口罩、一次性手套、消毒剂等个人防护用品和消毒产品及带盖的垃圾桶。
三、管理要求
(一)社区服务要求。
1.登记造册。街道(镇)、社区(村)工作人员要及时与居家隔离医学观察人员取得联系,掌握居家隔离医学观察人员信息,查看居住场所是否满足居家隔离医学观察条件,下发居家隔离医学观察告知书(参见附表1),告知居家隔离医学观察相关要求,并按照“一户一档”或“一人一档”要求,登记造册,纳入社区网格化管理。掌握空巢独居老年人、有基础性疾病患者、孕产妇、血液透析患者等居家隔离医学观察特殊人员情况,建立台账,做好必要的生活保障和关爱服务。
2.监测信息收集。街道(镇)、社区(村)可通过建立微信群、小程序等方式,每日早晚两次定期询问和收集居家隔离医学观察人员的体温、症状等信息,如发现有发热、干咳、乏力、咽痛、嗅(味)觉减退、腹泻等症状人员,立即报告,并由专人联系120负压急救车,按就近原则送往发热门诊或定点医疗机构就医。
3.核酸检测。居家隔离医学观察期间的核酸检测由社区组织采样人员上门采集,并及时推送核酸检测结果。
4.环境清洁与垃圾处理。每天对居家隔离医学观察人员居住楼层走道、楼梯等场所进行一次消毒,至少清理一次垃圾,必要时及时清理。
5.心理援助与社会工作服务要求。告知居家隔离医学观察者心理援助热线电话号码,提供心理支持、心理疏导等服务,缓解隔离人员的负面情绪,预防与减轻疫情所致的心理困顿,防范心理压力引发的极端事件。发现居家隔离医学观察者出现精神卫生问题时,及时向对口精神卫生医疗机构转介。
6.定时抽查。社区应定期对辖区内正在实施居家隔离医学观察人员开展抽查,了解其是否按照要求进行居家隔离医学观察,是否离开居住地,是否参加聚集性活动,是否按时完成核酸检测等活动。
7.工作人员防护。社区医学观察管理人员与居家隔离医学观察者接触时,处理其污染物及污染物体表面时,应当做好自我防护,穿戴一次性工作帽、医用外科口罩、工作服、一次性手套,与其保持1米以上距离。转运阳性感染者、处理感染者污染物及污染物体表面时或因其他工作需要与隔离者近距离接触时,应当佩戴N95/KN95颗粒物防护口罩。
(二)居家隔离医学观察者自我管理要求。
1.健康监测。居家隔离医学观察者应当每天早、晚各进行1次体温测量和自我健康监测,并将监测结果主动报告至社区医学观察管理人员。医学观察期间,如出现发热、干咳、乏力、咽痛、嗅(味)觉减退、腹泻等症状时,社区管理人员应当及时向当地卫生健康行政部门和辖区疾控机构报告。
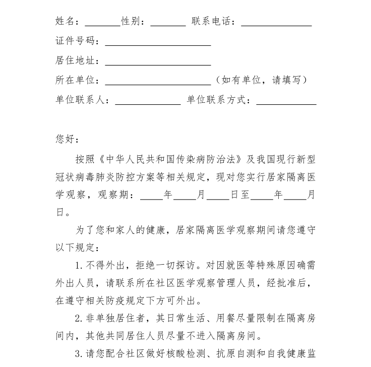
2.禁止外出。居家隔离期间赋码管理,居家隔离人员严格做到不外出,拒绝一切探访。对因就医等确需外出人员,经所在社区医学观察管理人员批准后方可外出,安排专人专车,全程做好个人防护,落实闭环管理。
3.个人防护。非单独居住者,其日常生活、用餐尽量限制在隔离房间内,其他人员不进入隔离房间。隔离房间内活动可不戴口罩,离开隔离房间时要戴口罩。尽量减少与其他家庭成员接触,必须接触时保持1米以上距离,规范佩戴医用外科口罩。如居家隔离医学观察者为哺乳期母亲,在做好个人防护的基础上可继续母乳喂养婴儿。
4.核酸检测和抗原自测。居家隔离医学观察人员需根据相关防控要求配合工作人员完成核酸检测、抗原自测和结果上报。
5.卫生防疫要求。
(1)保持家居通风,每天尽量开门窗通风,不能自然通风的用排气扇等机械通风。
(2)做好卫生间、浴室等共享区域的通风和消毒。
(3)准备食物、饭前便后、摘戴口罩等,应当洗手或手消毒。擦手时,最好使用一次性擦手纸。
(4)讲究咳嗽礼仪,咳嗽或打喷嚏时用纸巾遮盖口鼻或用手肘内侧遮挡口鼻,将用过的纸巾丢至垃圾桶,如接触呼吸道分泌物立即洗手或手消毒。
(5)不与家庭内其他成员共用生活用品,餐具使用后应当清洗和消毒。餐具首选煮沸消毒15分钟,也可用含有效氯250mg/L~500mg/L含氯消毒液溶液浸泡15分钟后再用清水洗净。
(6)台面、门把手、电话机、开关、热水壶、洗手盆、坐便器等日常可能接触使用的物品表面,用含有效氯250mg/L~500mg/L的含氯消毒剂擦拭,后用清水洗净,每天至少1次。每天用含有效氯250mg/L~500mg/L的含氯消毒剂进行湿式拖地。
(7)居家隔离医学观察者的毛巾、衣物、被罩等需清洗时,要单独放置,用含有效氯250mg/L~500mg/L的含氯消毒剂浸泡30分钟,或采用煮沸15分钟消毒后用清水漂洗干净。
(8)如家庭共用卫生间,居家隔离医学观察者每次用完厕所应当消毒1次;若居家隔离医学观察者使用单独卫生间,厕所可每天消毒1次。便池及周边可用含有效氯2000mg/L的含氯消毒液擦拭消毒,作用30分钟。厕所门把手、水龙头等手经常接触的部位,可用含有效氯为500mg/L的含氯消毒液或其他可用于表面消毒的消毒剂擦拭消毒,作用30分钟后清水擦净。
(9)用过的纸巾、口罩、一次性手套以及其他生活垃圾装入塑料袋,放置到专用垃圾桶,每天清理,清理前用含有效氯500mg/L~1000mg/L的含氯消毒液或75%酒精喷洒消毒至完全湿润,然后扎紧塑料口袋,再和家里其他垃圾一起丢弃。
(10)被唾液、痰液等污染的物品随时消毒,消毒时用含有效氯500mg/L~1000mg/L含氯消毒液、75%酒精或其他可用于表面消毒的消毒剂擦拭消毒,作用30分钟后清水擦净。大量污染物,应当使用一次性吸水材料(干毛巾)完全覆盖后用足量的含有效氯5000mg/L~10000mg/L的含氯消毒剂浇在吸水材料上消毒,作用30分钟以上,小心清除干净。再用含有效氯500mg/L~1000mg/L的含氯消毒剂擦(拖)被污染表面及其周围 2平方米。处理污染物应当戴手套与口罩,处理完毕后应沐浴、更换衣服。
6.居家隔离医学观察解除。居家隔离医学观察期满,核酸检测结果阴性,且无任何异常症状者,经社区核实,并收到居家隔离医学观察解除通知单(参见附表2),可解除居家隔离医学观察。
(三)共同居住者或陪护人员要求。
1.陪护人员与居家隔离医学观察者接触时,处理其污染物及污染物体表面时,应当做好自我防护,穿戴一次性工作帽、医用外科口罩、工作服、一次性手套,与其保持1米以上距离。
2.与居家隔离医学观察者任何直接接触,或离开其居住空间后,准备食物、饭前便后、戴手套前、脱手套后要进行双手清洁及消毒。
3.有基础疾病的人员和老年人不能作为儿童、孕产妇、半自理及无自理能力等居家隔离人员的陪护人员。
4.共同居住者或陪护人员一并遵守居家隔离医学观察管理要求。
(四)集中隔离后的人员转运。
社区及时接收需居家隔离人员相关信息,如姓名、性别、年龄、现住址、联系电话、身份证号、健康状况(是否有基础疾病、精神疾病,服药情况,是否有需要陪护的儿童、老年人、无自理能力的病患,是否为孕产妇等)等进行登记,点对点闭环转运至居家隔离地点。应保障相应的转运车辆及人员,并做好相关培训工作。转运期间做好相应的防护措施。
四、保障要求
(一)组织保障。居家隔离医学观察者所在社区指定专人承担社区医学观察管理、采样服务工作,明确职责,落实24小时值班制度,及时发现问题,及时解决问题。
(二)生活物资保障。建立居家隔离期间需求清单,明确生活物资供应专门力量,优化终端配送,打通配送“最后一米”。
(三)防护物资保障。社区应储备足够的防护物资(包括各级别的口罩、医用手套、医用防护服、医用防护眼罩等)、消毒设施和药品等。
(四)医疗服务保障。社区与药房、医疗机构等建立直通热线,做好服务衔接,满足居民用药、就医等需求。落实首诊负责制和急危重症抢救制度,不得以任何理由推诿拒诊。
附表1
居家隔离医学观察告知书


附表2
居家隔离医学观察解除通知单

来源:国家卫生健康委员会官网