
一、适用对象
结束闭环作业的高风险岗位从业人员、新冠肺炎感染者出院(舱)人员及其他经专业人员评估需进行居家健康监测的人员。
二、场所要求
(一)选择在通风较好的房间居住,尽量保持相对独立。
(二)条件允许的情况下,尽量使用单独卫生间,避免与其他家庭成员共用卫生间。
(三)房间内应当配备体温计、纸巾、医用防护口罩、一次性手套、消毒剂等个人防护用品和消毒产品及带盖的垃圾桶。
三、管理要求
(一)社区服务要求。
1.登记造册。街道(镇)、社区(村)工作人员要加强摸排和信息登记,及时掌握返回属地居家健康监测的人员信息,及时与居家健康监测人员取得联系,进行信息核实,通过下发居家健康监测告知书(参见附表),告知居家健康监测相关要求,并按照“一户一档”或“一人一档”要求,登记造册,纳入社区网格化管理。掌握空巢独居老年人、有基础性疾病患者、孕产妇、血液透析患者等居家健康监测特殊人员情况,建立台账,做好必要的生活保障和关爱服务。街道(镇)、社区(村)可通过告知书、一封信及微信等方式加强居家健康监测宣教和指导,提醒社区需居家健康监测人员应主动与社区取得联系,及时报备,督促其按要求做好居家健康监测。
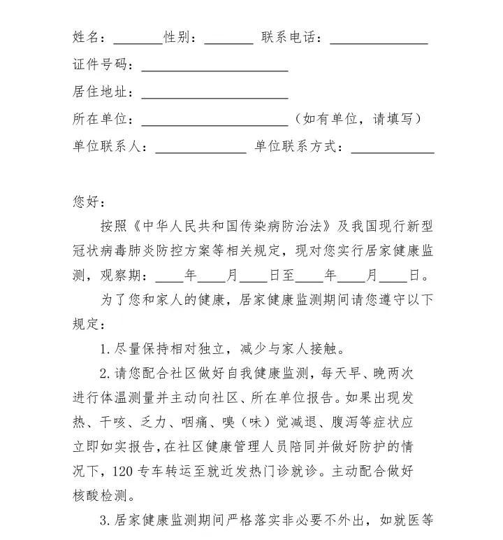
2.监测信息收集。街道(镇)、社区(村)可通过建立微信群、小程序等方式,每日早晚两次定期询问和收集居家健康监测人员的体温、症状等信息,如发现有发热、干咳、乏力、咽痛、嗅(味)觉减退、腹泻等症状人员,立即报告,并由专人联系120负压急救车,按就近原则送往发热门诊或定点医疗机构就医。
(二)居家健康监测人员管理要求。
1.健康监测。实行居家健康监测人员每日早晚各测量1次体温,做好症状监测,并向社区(村)如实报告。如出现发热、干咳、乏力、咽痛、嗅(味)觉减退、腹泻等症状,应立即告知社区工作人员,并配合前往医疗机构就诊,就诊时如实告知医务人员流行病学史。
2.外出限制。居家健康监测期间,本人要严格落实非必要不外出,如就医等特殊情况必需外出时做好个人防护,规范佩戴N95/KN95颗粒物防护口罩,避免乘坐公共交通工具。
3.核酸检测。居家健康监测人员需根据防控要求配合完成核酸检测。
4.卫生防疫要求。
(1)保持家居通风,每天尽量开门窗通风。
(2)做好居家环境卫生清洁,对卫生间、浴室等共享区域定期通风和消毒;对门把手、手机、开关等日常高频接触物品表面定期消毒。
(3)做好手卫生,讲究咳嗽礼仪,咳嗽或打喷嚏时用纸巾遮盖口鼻或用手肘内侧遮挡口鼻,将用过的纸巾丢至垃圾桶,如接触呼吸道分泌物立即洗手或手消毒。
(4)尽量不与家庭内其他成员共用生活用品,避免与家人密切接触,用餐时提倡分餐制。
四、保障要求
(一)组织保障。街道(镇)、社区(村)应组织专人负责居家健康监测人员的管理,明确职责,落实24小时值班制度,及时发现问题,及时解决问题。建立信息共享机制,定期报告居家健康监测人员管理情况。
(二)物资保障。社区应储备足够的防护物资(包括各级别的口罩、医用手套、医用防护服等)、核酸检测采样物资和消毒物资等。
(三)心理援助与社会工作服务。告知居家健康监测人员心理援助热线电话号码,提供心理支持、心理疏导等服务,缓解负面情绪,预防与减轻疫情所致的心理困顿,防范心理压力引发的极端事件。发现居家健康监测人员出现精神卫生问题时,及时向对口精神卫生医疗机构转介。
附表
居家健康监测告知书


来源:国家卫生健康委员会官网