为落实党中央、国务院“稳就业”“保就业”决策部署,深化产教融合、校企合作,推动人才培养与就业有机联动、人才供需有效对接,10月18日,教育部高校学生司发布了《关于公布第二期供需对接就业育人项目申报指南的函》。经相关专家组审核,湖南星辰在线新媒体有限公司(简称:星辰在线)成功入选2022年供需对接就业育人项目指定申报单位。

(文件截图。)
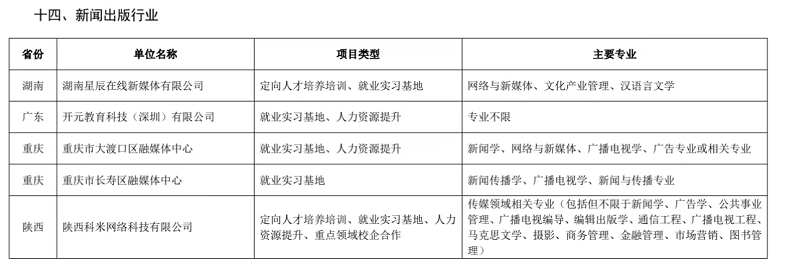
本次教育部公布的供需对接就业育人项目指定申报单位,全国新闻出版业共5家单位,星辰在线成功入选。此前,湖南广播电视台入选了第一期申报单位。据了解,星辰在线(www.changsha.cn)作为国家一类资质新闻网站,于 2001年3月29日上线,是湖南省开通最早的重点新闻网站,连续多年蝉联“中国城市新闻网站优秀网站”荣誉,其推出的湘江理论平台,是深受青年欢迎的网络育人平台、是湖南省优秀思政平台。
按照要求,全国拥有网络与新媒体、文化产业管理、汉语言文学等专业的相关高校,都可向星辰在线申报供需对接就业育人项目,经教育部通过后,可获批立项。
本次教育部供需对接就业育人项目,星辰在线共有定向人才培养培训、就业实习基地两大方向供各高校申报。全国各高校如有申报需求,可联系星辰在线汤老师(联系电话:18390929917)。
附:定向人才培养培训、就业实习基地项目简介
1.定向人才培养培训项目
(1)项目合作时间 3 年。
(2)在高校设立 1 个特色班级,拟从网络与新媒体、文化产业管理、汉语言文学专业遴选,每班计划培养 30 人。
2.就业实习基地项目
(1)项目合作时间 3 年。
(2)高校授予企业为毕业生就业实习基地,每年接纳网络与新媒体、文化产业管理、汉语言文学专业 30 名学生进企业实习。
(星辰全媒体记者 汤佛)