家长请注意!云南这些教育培训机构已注销或变更
2022-04-07 22:41:36
来源:云南省市场监督管理局 云南网
日前
云南省市场监督管理局发布了
云南省教育培训机构企业
注销及经营范围变更情况
公示全文如下
云南省教育培训机构企业注销及经营范围变更情况公示
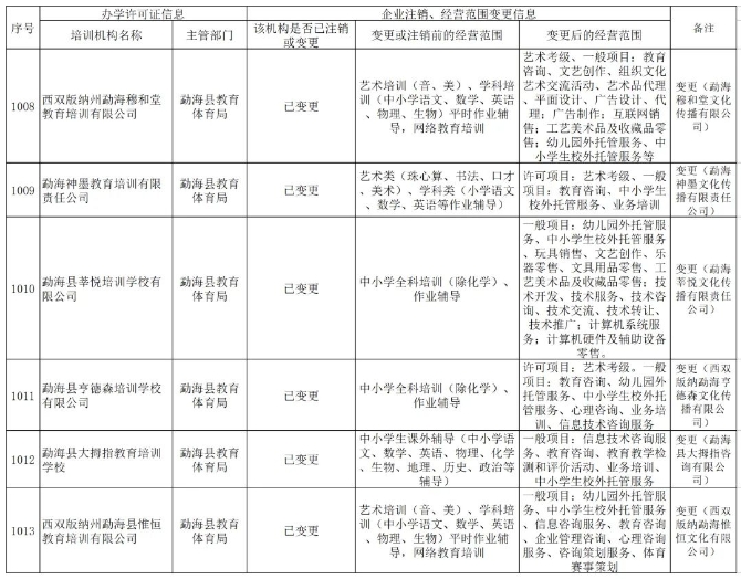
按照教育部校外教育培训监管司《关于进一步做好义务教育阶段学生学科类校外培训机构统一登记为非营利性机构工作的函》(教监管司函〔2021〕7号)要求,云南省教育厅于2022年3月28日复函《关于配合做好义务教育阶段学科类校外培训机构统一登记为非营利性机构工作反馈意见的函》,将全省教育培训机构名单提供给我局,对企业注销及经营范围变更情况进行公示(相关数据截止2022年2月21日)。经与我省企业登记注册数据进行比对,现将相关情况公示如下(见附件)。
如对公示内容有疑问,可与办学许可证载明主管部门或注册所在地登记部门联系。
云南省市场监督管理局
2022年4月1日
具体名单
昆明市

曲靖市

玉溪市

保山市

昭通市

丽江市

普洱市

临沧市

楚雄彝族自治州

红河哈尼族彝族自治州

文山壮族苗族自治州

西双版纳傣族自治州

大理白族自治州

德宏傣族景颇族自治州

怒江傈僳族自治州

迪庆藏族自治州

未做注销或变更





推荐
热点
信息港微信公众号
信息港官方微博