云南省人民政府
云政任〔2022〕15号
关于翟玉龙等10名同志任免职的通知
省发展改革委、省教育厅、省公安厅、省交通运输厅、省农业农村厅、省退役军人厅、省乡村振兴局、省地矿局、省电影局,云南航空产业投资集团有限责任公司、云南机场集团有限责任公司、省工业投资控股集团有限责任公司:
省人民政府决定:


云南省人民政府
2022年3月21日
(此件公开发布)
云南省人民政府
云政任〔2022〕16号
关于吕韬免职的通知
省康旅控股集团有限公司:
省人民政府决定:

云南省人民政府
2022年3月21日
(此件公开发布)
云南省人民政府
云政任〔2022〕17号
关于李学林同志免职的通知
省农科院:
省人民政府决定:

云南省人民政府
2022年3月21日
(此件公开发布)
云南省人民政府
云政任〔2022〕18号
关于夏丽坤等7名同志试用期满正式任职的通知
省国资委、省市场监管局、省林草局,云南农业大学、大理大学、红河学院、云南技师学院(云南工贸职业技术学院):
省人民政府决定:


云南省人民政府
2022年3月21日
(此件公开发布)
云南省人民政府
云政任〔2022〕19号
关于李国沛等3名同志免职退休的通知
省国资委,云天化集团有限责任公司、省能源投资集团有限公司:
省人民政府决定:

云南省人民政府
2022年3月21日
(此件公开发布)
云南省人民政府
云政任〔2022〕20号
关于夏新建同志免职的通知
省司法厅,云南金马集团有限责任公司:
省人民政府决定:

云南省人民政府
2022年3月21日
(此件公开发布)
云南省人民政府
云政任〔2022〕21号
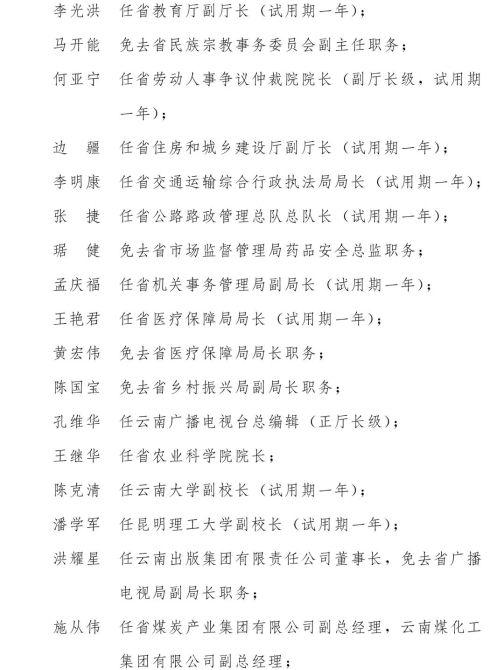
关于雷洋等19名同志任免职的通知
省政府办公厅、省教育厅、省民族宗教委、省人力资源社会保障厅、省住房城乡建设厅、省交通运输厅、省市场监管局、省乡村振兴局、省机关事务局、省医保局,省农科院、省广电局、云南广电台,云南大学、昆明理工大学,云南出版集团有限责任公司、省煤炭产业集团有限公司、云南煤化工集团有限公司、省工业投资控股集团有限责任公司:
省人民政府决定:



云南省人民政府
2022年3月21日
(此件公开发布)
云南省人民政府
云政任〔2022〕22号
关于赵毅同志任职的通知
省司法厅:
省人民政府决定:

云南省人民政府
2022年3月21日
(此件公开发布)
云南省人民政府
云政任〔2022〕23号
关于赵卫军同志免职的通知
省统计局:
省人民政府决定:

云南省人民政府
2022年3月21日
(此件公开发布)