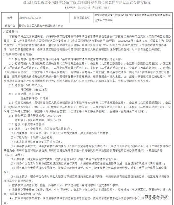
近日,盘龙区联盟街道办事处发布《盘龙区联盟街道小坝路等10条市政道路临时停车泊位智慧停车建设运营合作方招标》公告。计划投资568.0236万元,对10条市政道路进行智慧停车建设,按照相关要求建设高位视频系统并接入昆明市智慧停车信息系统。
计划开工/服务开始时间为4月10日,计划竣工/服务结束时间为2025年4月9日。

本次10条市政道路临时停车泊位智慧停车建设运营,共涉及盘龙区联盟街道的10条道路。
具体为:长青路(二环北路至金江路)、金江路(北京路至颐园路)、金江路(颐园路至万宏路)、盘江东路(环城北路至二环北路)、颐园路、(二环北路至金星小区南门)、小坝路(二环北路至白云路)、金华路(万华路北京路)、联盟路(万华路至金忠巷)、王旗营路(白云路至旗营街)、金锡路(金菊路至二环北路)。
10条市政道路,共计620个临时停车泊位进行运营管理,按照相关要求建设高位视频系统并接入昆明市智慧停车信息系统,相关费用由中标人承担。

在招标公告中,对停车费收取方式及管理进行了专门明确规定。
停车费收费标准须执行《昆明市机动车停车场管理办法》(昆明市人民政府令第150号)及《昆明市发展和改革委员会 昆明市住房和城乡建设局 昆明市交通运输局关于进一步完善机动车停放服务收费管理的实施办法的通知》;
停车费不得采用现金方式收取,收费及管理系统必须接入昆明市智慧停车管理平台。
技术要求:服务单位负责对采购人辖区内不规范的道路泊位线进行清除,并按相关规范标准画道路泊位线、设置道路标识标牌及停车位的管理和收费。
a.按要求施划泊位线宽、颜色、距路口尺寸,在泊位线框上靠路侧增加“盘龙停车”字样。
b.设置禁令警告标志(禁停、限速、单向行驶等)、公示牌(价格公示、专用泊位等)、交安设施(车道隔离栏、隔离桩等)设计内容,如需调整车道标线应注明。
c. 按照昆明市相关要求,确保道路临时停车泊位实现信息化管理,使用的管理收费系统必须能够联网接入昆明市智慧停车信息平台。

据了解,去年以来,昆明市为优化停车信息管理,推广智能化停车服务,积极推行“智慧停车”建设,全力加快路内停车高位视频建设,从而方便市民出行停车。
过去,昆明路边停车收费主要是采取 “人工手持设备打单”的方式,就是车辆停入泊位后,收费员通过手持设备打单由系统计费,用户自助缴费,车辆的停放起止时间有人工参与的因素。
新建设的智慧停车高位智能视频系统,能实时记录每个泊位车辆驶入、驶离、停放及泊位状态,实现自动抓拍识别,系统自动计费。新的方式,让泊位管理更规范,停车收费更透明,车主停车更便捷。

在启动路内泊位高位视频无人值守的路段,车辆停在指定路边泊位上,如果是“云智停车”App的注册用户就会收到一条停车信息,内容包括车牌号、泊位号、入场时间。离开时只需要通过“云智停车”App或扫描路旁提示牌上的二维码,即可在线支付缴费。路边停车,实现全程自助停车缴费。(昆明日报 全媒体记者吴劲松)