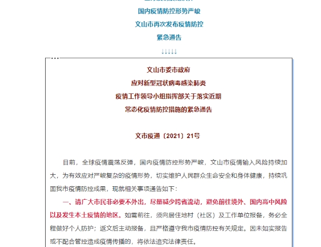
目前,全球疫情震荡反弹,国内疫情防控形势严峻,文山市再次发布疫情防控紧急通告
文山市委市政府
应对新型冠状病毒感染肺炎
疫情工作领导小组指挥部关于落实近期
常态化疫情防控措施的紧急通告
文市疫通〔2021〕21号
目前,全球疫情震荡反弹,国内疫情防控形势严峻,文山市疫情输入风险持续加大,为有效应对严峻复杂的疫情形势,切实维护人民群众生命安全和身体健康,持续巩固我市疫情防控成果,现就相关事项通告如下:
一、请广大市民非必要不外出,尽量减少跨省流动,避免前往境外、国内高中风险以及发生本土疫情的地区。如需前往,须向居住地村(社区)及工作单位报备,务必全程做好个人防护;返文后主动报备,且严格遵守我市疫情防控有关规定。因未如实报告或不配合管控造成疫情传播的,将依法追究法律责任。
二、近14天内有国内高风险地区旅居史及云南健康码为红码的人员,请自觉配合做好14天(时间以离开当地开始计算)集中隔离医学观察,期间开展4次(第1、4、7、14天)核酸检测;近14天内有国内中风险地区旅居史及云南健康码为黄码的人员,入文时提供48小时内核酸检测阴性证明,未能提供的要开展一次核酸检测,检测阴性后放行,检测阴性人员要自觉进行7天居家健康监测,期间在第4、7天再开展2次核酸检测,核酸检测阴性再纳入社区健康管理7天;近14天内有从疫情发生地低风险地区入文返文人员要主动向当地所在单位、村(社区)报告,开展一次核酸检测,阴性纳入社区健康管理14天。
三、全市各级党政机关、企事业单位及商场超市、农(集)贸市场、酒吧、宾馆酒店、饭店、客运站、景区、医疗机构等人员聚集场所必须规范执行佩戴口罩、测量体温、查验云南健康码和行程卡等常态化防控措施,加强场所消毒管理,并设置废弃口罩回收桶,引导市民不乱丢废弃口罩。同时,严格查验疫苗接种情况,应接未接人员一律引导至接种点接种。
四、全体市民要保持科学佩戴口罩、勤洗手、常通风、不扎堆、不聚集、保持1米以上社交距离等良好卫生习惯,建议合理储备短期使用的消毒液、酒精、口罩等常用疫情防控物资及大米、油等生活物资。时刻关注个人和家人的身体健康状况,一旦出现发热、咳嗽、咽痛、乏力、嗅(味)觉减退、腹泻等症状,请做好个人防护及时前往就近发热门诊或定点医院就诊,并如实告知个人旅居史、活动史和接触史,就医途中尽量避免乘坐公共交通工具。
五、强化重点人员、环境、物品等核酸检测。倡导广大市民主动到医疗机构开展核酸检测,做到早发现、早报告。
六、全市各级党政机关、企事业单位和社会组织原则上不得举办大型聚集性活动,如因特殊情况确须举办的,人数应控制在50人以下,压减时间;举办50至100人规模的公务活动,必须报市疫情指挥部办公室审批;100人以上的公务活动,提倡网络举办或缓办。
七、提倡农村红事缓办、白事简办。确需举办的,人数应控制在50人以下;50至100人的,必须报所在乡镇(街道)审批,并由乡镇(街道)监督管理,严格执行常态化疫情防控措施,同时采取流水席等措施,减小人员聚集风险;超过100人的,禁止举办。
八、严厉打击各类跨境违法犯罪活动,全力防范境外疫情输入,按照《文山市委市政府应对新型冠状病毒感染肺炎疫情工作领导小组指挥部关于继续加大对群众举报出入境违法犯罪给予奖励的通告》(文市疫通〔2021〕11号)对群众举报出入境违法犯罪实施奖励。
特此通告
文山市委市政府
应对新型冠状病毒感染肺炎
疫情工作领导小组指挥部
2021年8月17日


(来源:文山市委市政府应对新型冠状病毒感染肺炎疫情工作领导小组指挥部)