从公然把新冠病毒称为“武汉病毒”,到悍然退出世卫组织,美国一直都试图把疫情政治化、病毒污名化、溯源工具化,甚至全然无视科学和事实,炒作有罪推定的“实验室泄漏论”,肆意鼓吹针对中国开展新一轮溯源调查,严重干扰国际溯源研究合作。

图源:美国CDC
美国及一些西方媒体不择手段散播“政治病毒”,企图误导公众,破坏科学溯源工作,引起科学界公愤。对此,欧洲精准医疗平台首席科学家、巴斯德研究所免疫学博士鞠丽雅在接受科技日报采访时指出,溯源工作必须尊重客观事实,尊重科学数据,摒除政治偏见。
全球标杆竟被扣上源头罪名
鞠丽雅博士表示,武汉病毒研究所于2020年1月12日向联合国世界卫生组织提交了新冠病毒全基因组序列。由于提交的测序结果质量高、描述清晰,该基因序列被“全球共享流感数据倡议组织”(GISAID)等多个数据库用来作为重要的“参照序列”。
鞠丽雅介绍,根据GISAID数据库的描述,“参照序列”是用于和此后继续录入的新冠病毒基因序列做对照比较,用以观察全球各地新冠病毒的基因特点。
之所以能够作为“参照序列”,这得益于中国科学家利用长期以来积累的平台、技术和人才优势,迅速确定新型冠状病毒,并快速和高质量地完成病毒毒株分离和全基因组序列测定。第一时间向全球分享病毒基因序列,不仅成为全球新冠病毒数据库的起始“标杆”,更为各国开展抗病毒药物筛选、病毒检测和疫苗研究提供了基础,也为全球抗击疫情赢得了时间。
但这样的成果却被一些媒体利用,将其作为新冠病毒起源于武汉的所谓证据。如在法国《电报》题为“为什么布列塔尼变异株是20C”的报道中,作者以科普的形式介绍新冠病毒的分类与变异株命名方法,并“专业”地引用GISAID数据库的新冠病毒序列比较分枝图。
但该报道对该科学图表作出的解释是,“武汉发现的19A和19B是新冠疫情初期的主要病株。从19A派生出的20A于2020年3月占领欧洲,继而分布全球。20B和20C是从20A派生出的庞大分枝”。为了表明其专业性,报道还引用一张源于跟踪全球新冠变异株网站Nextstrain的简化示意图,并解释说,“Nextstrain根据GISAID数据库的病毒序列所做的新冠病毒基因特点可视化的工具”。

Nextstrain新冠病毒分类简化示意图
对于广大读者而言,看到这里都会认为全球流行的新冠病毒都是从武汉发现的19A病毒株变异来的,该报道也就”成功“地将病毒源头锁定在武汉。但实际情况并非如此。
鞠丽雅博士介绍,GISAID数据库于2016年建立,用于监测禽流感病毒序列,在新冠疫情暴发后开始向全球征集新冠病毒序列,以便进行相互之间的比较。通过其网站可以看到这样的图表(下图),显示从疫情初期至今收录的全球新冠病毒序列和模拟的关系图谱。

GISAID数据库对于最初收录的19A有专门说明 (下图):“鉴于 Wuhan/Hu-1/2019 的高质量测序结果,被GISAID用来作为正式参照序列”。

所谓的“参照序列”,用于“被参照序列”进行比较,以鉴别不同新冠病毒的基因差异。具体来说,数据库利用计算机软件处理,主要是基于氨基酸相对突变率矩阵(常用PAM250)计算出不同序列间的差异性积分,而推演出可能的序列演化树。在这里,有一个定义必须弄清楚,用序列间的差异靠计算机软件做出来的“进化树”关系,只是一种理论性的演化推断,而不是家系或传代关系。所以GISAID数据库的图表不是亲子或传代关系。就好像白人与黑人做比较,二者都是人,计算机登记的差别在于肤色,但不是亲子关系。
另一个权威的新冠病毒序列数据库,NIH下属的NCBI新冠病毒资源库也同样非常清楚的标注,参照序列采用的是中国发表的NC_045512/HU-1序列。(下图)

根据GISAID和NCBI的病毒基因库数据还延伸出一系列的病毒分析软件系统,比如Next strain,PangoLineages,CovSpectrum,Mutation Situation Reports,CoVariants等。但无论软件采用什么计算方法,参照序列的原则没有变。“参照”序列不是“源头”序列,这个是最起码的科学常识。
鞠丽雅认为,中国科学家最先发现、测序并向全球分享的新冠病毒基因序列是人类抗击疫情的“首战”,首战告捷。中国发布首个序列让抗击新冠由盲目应对进入到可测定、可诊断、可跟踪的新阶段,该贡献具有里程碑意义。而且迄今全球开发的新冠疫苗都离不开中国报告的基因序列。这一成果早已经成为全球合作抗疫的“标杆”。
但西方媒体不尊重客观事实,竟然将全球数据库引用的参考标杆作为源头的证据,不得不怀疑其专业性和用心。
鞠丽雅强调,如果说因为首先发表了高质量的病毒序列就被扣上新冠源头的罪名,那么,最先发现艾滋病病毒的蒙塔涅教授就应该是全球艾滋病的罪魁,而不是诺贝尔医学奖获得者;发现细菌的巴斯德先生,就应该是全球致病细菌的负责人了。相比之下,武汉团队应该凭借新冠研究而获得诺贝尔医学奖,而不是被指责。
溯源需要全球提供基因数据
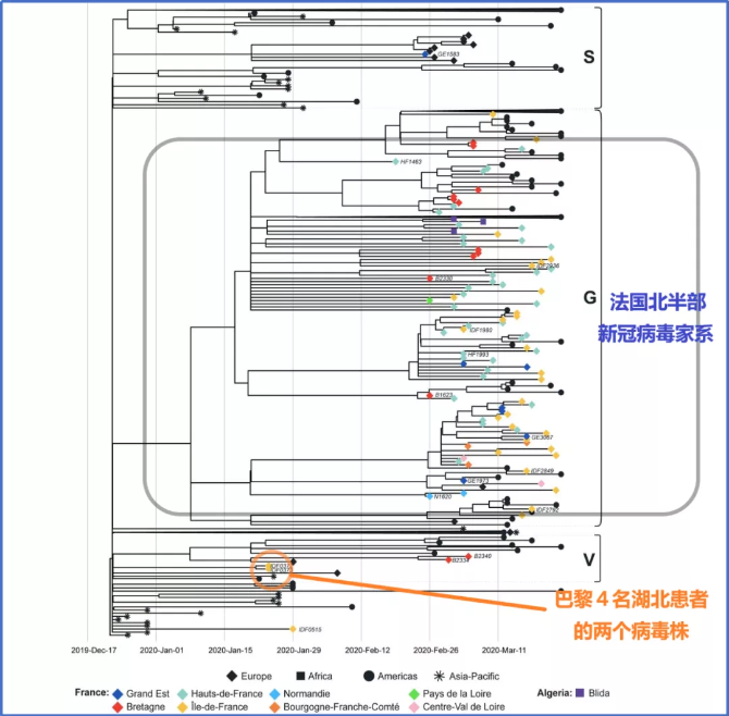
如果要鉴定病毒间的亲子关系,首先要找到相同的遗传性状,因为生物体的遗传是有连锁性的,然后再根据其他的点突变来判断传代的情况。法国巴斯德研究所于2020年4月24日发表的《法国新冠病毒遗传基因特点》用的就是家系研究方法(下图)。

巴斯德研究所发表的这张图很清晰地显示,法国北方地区的新冠病毒都来自于同一个家族,都带有C3037T_C14408&_A23403G的连锁遗传印记,再根据点突变的变化而分辨出2020年4月份流行的重症患者的病毒已经是第8代或者更老,也因此得出的判断是,法国早在2020年初或者更早的时间就已经有新冠病毒传播,该结果也和此后法国不断发现早期疑似新冠病毒感染者得很好地印证。
图中还包括2020年1月24日和28日在巴黎收治的4位湖北患者,他们感染的病毒株和法国流行的病毒属于完全不同而且很遥远的谱系,湖北感染者携带G22661T印记,而且非常年轻。
鞠丽雅介绍,巴斯德研究所的家系研究结果显示,法国的新冠疫情源自本土的、可能在2020年之前就流行的新冠病毒毒株,其遗传性状与来自中国的输入病例感染的病毒毒株相差甚远。
鞠丽雅指出,从新冠病毒流行的总体情况看,多个源头、多点暴发已经是明显的客观事实,多国已经陆续发现2019年本土出现的早期病例。
以法国为例,法国科学家的一项研究表明,一名男子早在2019年12月27日就已经感染新冠病毒,其职业为鱼贩,在巴黎机场附近的一家零售商工作,经常接触来自海外的旅客,也接触冷链运输。
另据法国国家卫生医学研究所等机构联合开展一项名为“SEROCO”的大规模回溯研究,针对来自法国12个地区的9144份志愿者血清样本进行新冠检测,并在2019年11月采集的样本中检测出痕量抗体。该研究估算,新冠病毒于2019年11月至12月在法国的感染率已达到千分之一量级。且这些病例并非聚集在某些地区,而是零星散布在法国各地。
“SEROCO”回溯研究发现的感染者对2019年的病情进行了回顾。其中一名感染者的血液采集时间为2019年11月29日,其室友于11月初由加拿大蒙特利尔返回法国,一周后该室友开始剧烈咳嗽,感染者本人也在采血前一周开始剧烈咳嗽。另一名女性感染者一度失去嗅觉和味觉,她曾于2019年11月前往西班牙,其家人于2019年10月至12月患不明肺炎。
法国北部莱茵河地区医院对2500名肺部疾病患者的CT进行比对,发现2019年11月至12月已有多名患者有典型新冠肺炎影像。在圣诞节假期之后,法国于2020年3月6日起进入暴发期。
除了法国,美国国立卫生研究院研究发现,美国5个州的新冠病毒感染证据在2019年12月就已出现。意大利米兰市国家癌症研究所 (INT) 和锡耶纳大学的研究显示,新冠病毒自 2019年9月起已在意大利传播。
对此,法国国家卫生医学研究所法布里斯·卡拉特教授表示,他认为所有的病毒并非都源自武汉。新冠病毒可能在此前已经于全球范围以无症状感染存在一段时间。应该将这些比武汉更早患者的病毒基因序列公布,并进行透明的比对分析。
鞠丽雅博士认为,溯源必须基于确凿的数据,而不是基于政治偏见的有罪推定。若能在全球范围开展新冠病毒家系研究将可能为溯源提供有力线索,这就需要各国提供最初病例的病毒基因数据。但遗憾的是,目前相关工作还没有启动。
鞠丽雅强调,病毒溯源必须通过国际合作。新冠病毒是全人类的公敌,全世界的科学家和各界人士应该同心携手,为人类共同的命运而努力奋争。
信息港微信公众号
信息港官方微博