昆明信息港讯 记者冯冕芸 3月14日,云南省2021年“专家引领 决胜高考”全国Ⅲ卷命题趋势与名师指导 、精准备考 、高效复习策略研讨会在云南西点文化学校隆重举行。来自教育部考试中心、北京市、河北省、四川省及我省多所高考名校的高考研究专家、高考备考专家出席了研讨会。

研讨会现场


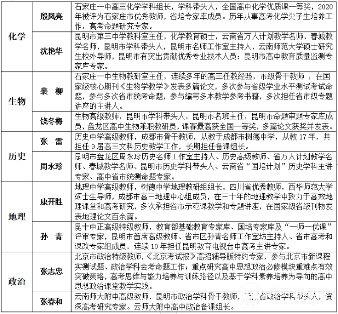
出席本次研讨会的专家名单
本次研讨会由北京百校千师教育联盟主办、云南西点教育集团协办,旨在树立效率至上意识,抓实备考教学各个环节,就“如何掌握高考新考向”“如何精准高效备考”等问题进行深入探究,打造精准高效备考的最佳方案,使现阶段高考备考工作方向更加明确、方法更加科学、措施更加得力、落实更加到位,效果更佳显著,助力各高中学校实现“科学、精准、高效”备考,全面推进各校高考成绩再上新台阶。

云南西点教育集团总校长王生灵在开幕式上作备考分享
开幕式上,云南西点教育集团总校长王生灵交流了以《着眼学生做教研,强化研讨导教学》为题的备考分享。
当天的研讨会上,与会专家们进一步明确了高考改革最新指导思想和实施原则,并根据教育部考试中心的命题分析思路,预测2021年高考全国Ⅲ卷命题新趋势(包括:热点预测、考试内容、命题视角、命题范围、命题难度、命题指向等);从命题视角分析,对重难点和高频考点精准拿捏,将各学科知识体系与热点话题进行联系,结合例题精讲新题型、新考法;在立足对适应性模拟考试进行综合分析的基础上,指出各学科在复习备考中存在的主要问题及需要提高的地方,通过典型试题,分析各学科在教学复习中的误区及对策;指出高考知识体系、教材、考试的关系,对重点、难点知识进行梳理,分析各学科在教学复习中的误区及对策;指出冲刺阶段备考工作要突出应试性,就如何快速培养考生应试技巧,明确各学科的高考评分细则,短时间内提高考生解题能力予以具体指导;特别制定600分以上尖子生的重点培养策略,帮助重点考生突破高分限制,提高学校重点名校升学率等。

优秀高中教师在各分会场进行现场交流
当天,来自全省各地的优秀高中教师按学科分组,在各个分会场进行了为期一天的高考备考研讨交流活动。
本次研讨会上,云南西点教育集团总校长王生灵提出了云南西点教育集团“新高考改革联盟共建单位”计划,希望能与全省各级的优秀学校强强联合,互补互足,打造培养优秀学子的摇篮。