12月7日
红河州应对疫情工作领导小组
指挥部办公室
发布公告
全文如下
红河州应对疫情工作领导小组指挥部
关于加强冷链食品管理及人员防护的公告
为有效阻断新冠肺炎疫情通过进口冷链食品输入风险,全力保障人民群众生命安全和身体健康,根据《中华人民共和国传染病防治法》和《国务院应对新型冠状病毒肺炎疫情联防联控机制关于印发进口冷链食品预防性全面消毒工作方案的通知》要求,结合当前进口冷链食品疫情防控形势,现就加强我州进口冷链食品管理及人员防护公告如下:
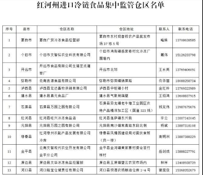
一、我州在13个县市各设立1个进口冷链食品集中监管仓区。自2020年12月5日零时起,凡从省外进入我州储存、加工、销售的进口冷链食品,必须进入各县市集中监管仓区进行预防性消毒和采样核酸检测,并取得出库证明。从省内进入我州的进口冷链食品,必须取得省内集中监管仓区出库证明、进口冷链食品货物业经消毒证明和核酸检测报告,方可在我州储存、加工、销售。
二、从省外进入我州各县市的进口冷链食品,经营者应在进口冷链食品到达各县市之前24小时,主动向目的地县市集中监管仓区提出预约,并如实申报货主、溯源、物流等相关完整信息。
三、冷链食品进口贸易、生产加工、流通销售、装载运输、仓储贮存、餐饮服务的从业人员,监督管理及执法人员,在进入冷链食品生产、加工、经营、仓储场所及物流运输车辆时,必须严格按照疫情防控相关规定做好个人防护,正确佩戴口罩、手套,穿着工作服、工作鞋上岗,必要时加戴长袖加厚橡胶手套,手套破损应及时消毒并更换。工作服、工作鞋保持干净整洁,定期清洗消毒。特别是从事冷链食品存储、装卸、运输人员,除穿着工作服外,必要时穿戴防起雾型护目镜、防水靴套、防水隔离衣,务必全程规范戴好口罩,避免货物紧贴面部、手触摸口鼻,防止接触到可能被新冠病毒污染的冷链产品。穿戴多个防护用品时,务必确保防护口罩最后摘除。
四、广大市民在购买冷链食品时应注意查看产品质量信息、入境货物检验检疫证明、新冠病毒核酸检测合格报告等,特别是通过网络购买的,一定要谨慎购买,防范新冠病毒通过冷链食品传播风险。在接触进口冷链食品时应做好自身防护,处理食材应生熟分开,煮熟煮透后再食用,确保食品安全。
五、各县市按照“一县一策”原则,制定出台进口冷链食品举报奖励政策,对举报进口冷链食品违规运输或经营行为的群众给予一定奖励。
红河州应对疫情工作领导小组指挥部
2020年12月7日
