4月13日,昆明市自然资源和规划局发布《关于解除部分欠缴土地价款用地单位参与新一轮土地竞买活动限制的公告》。
有3家房企因收回土地使用权,已解除参与新一轮土地竞买活动的限制;另有13家房企的地块仍存在欠缴未处置完成情况,禁止参加土地竞买活动。

公告称:
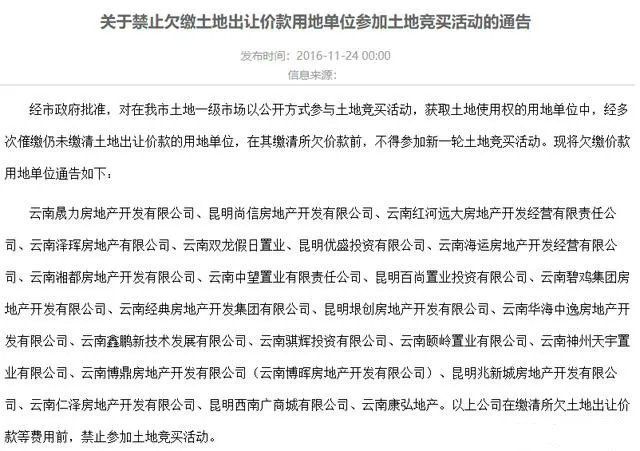
2016年11月,为加大追缴力度,严防欠缴单位恶意拖欠,防止国有资产流失,经市政府批准,我局下发了《关于禁止欠缴土地出让价款用地单位参加土地竞买活动的通告》,严禁欠缴土地出让价款的用地单位在缴清土地出让价款等费用前参加新一轮的土地竞买活动。
按照《昆明市土地出让价款催缴工作方案》的要求,昆明市自然资源和规划局积极开展土地出让价款的催缴工作,经各部门多方努力催缴,以下单位欠缴宗地已处置完毕,现将有关事项通告如下:
云南骐辉投资有限公司KCC2011-63-A1、A2号地块,云南颐岭置业有限公司KCC2011-34号、KCC2011-37号地块,经市政府批准,已解除该公司与我局签订的《国有土地使用权出让合同》(或《土地成交确认书》),收回土地使用权。
云南鑫鹏新技术发展有限公司KCK2012-23号地块,已由云南滇中新区土地储备中心空港分中心收回土地使用权。现解除上述公司参与新一轮土地竞买活动的限制。
云南博鼎房地产开发有限公司、云南博晖房地产开发有限公司已缴清KCC2011-69-A5号地块所欠价款,但仍欠缴土地滞纳金,待公司缴清所土地滞纳金后,方可解除土地竞买活动限制。
云南晟力房地产开发有限公司KC2008-43号地块;
昆明尚信房地产开发有限公司KCXS2012-31-A2号地块;
云南红河远大房地产开发经营有限责任公司KC2010-1-A1、A2号地块;
云南碧鸡集团房地产开发有限公司J2012-053-A1号地块;
云南经典房地产开发集团有限公司J2012-30-A2-4号地块;
昆明垠创房地产开发有限公司J2012-029-A2-4号地块;
云南神州天宇置业有限公司KCC2011-79-A1、A2、A3、A4号地块;
云南海运房地产开发经营有限公司KCGD2012-6号地块;
云南湘都房地产开发有限公司KC2011-81-4号地块;
昆明兆新城房地产开发有限公司KCD2011-6号地块;
云南仁泽房地产开发有限公司J2011-027-2(N)号地块。
上述公司有关项目地块仍存在欠缴未处置完成情况,以上公司在缴清所欠土地出让价款等费用前,禁止参加土地竞买活动。

据了解,早在2016年1月24日,昆明市国土资源局曾发《关于禁止欠缴土地出让价款用地单位参加土地竞买活动的通告》,共23家企业上榜。公告提出,包括经典地产、云南神州天宇、仁泽地产、碧鸡集团等在内的23家企业,共有32宗土地未缴清土地款,面积共161.409公顷(约2421.135亩),欠缴金额近55亿元。
随着昆明房地产市场的逐步发展,一些烂尾项目通过兼并与合作,项目开发得以延续,资金问题得到解决。
2018年5月,昆明市国土资源局发布《昆明市国土资源局关于解除部分欠缴土地价款用地单位参与新一轮土地竞买活动限制的公告》,经过积极开展土地出让价款的催缴工作,各部门多方努力催缴,一批开发项目的土地款缴纳,或被收回土地使用权,欠缴宗地处置完毕。共有9家公司解除参与新一轮土地竞买活动的限制。

此次发布新的公告,对13家房地产企业出具“禁拍令”。对于企业来说,不能获取新的地块,意味着会影响到企业的长远发展。未缴清土地款,不仅会有滞纳金,也拿不到土地证。(春城晚报-开屏新闻记者 孙江荭 部分内容来源于昆明规划建设)