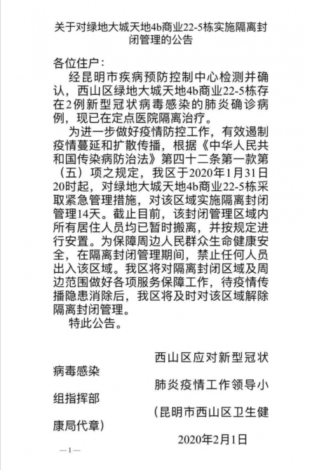
2月3日,记者在西山区绿地大城天地商业区现场了解到,经昆明市疾病预防控制中心检测并确认,西山区绿地大城天地4b商业22-5栋存在2例新型冠状病毒感染的肺炎确诊病例,现已在定点医院隔离治疗。据了解,盛高大城小区4期22-5栋为一家酒店,目前已经封闭,该酒店居住人员均已暂时搬离,并按规定进行安置,详细公告如下。(掌上春城 记者史晓晖)

微信里点“发现”,扫一下
二维码便可将本文分享至朋友圈。
问小明 聊天、提问、推荐
AI总结 记录阅读笔记
返回顶部
2020-02-03 22:46:36 来源:掌上春城
大 中 小
2月3日,记者在西山区绿地大城天地商业区现场了解到,经昆明市疾病预防控制中心检测并确认,西山区绿地大城天地4b商业22-5栋存在2例新型冠状病毒感染的肺炎确诊病例,现已在定点医院隔离治疗。据了解,盛高大城小区4期22-5栋为一家酒店,目前已经封闭,该酒店居住人员均已暂时搬离,并按规定进行安置,详细公告如下。(掌上春城 记者史晓晖)

编辑: 甘凌菲 责任编辑: 徐婷
广告热线:(0871)65364045 新闻热线:(0871)65390101
24小时网站违法和不良信息举报电话:0871-65390101 举报邮箱:2779967946@qq.com
涉未成年人举报电话:0871-65390101 举报邮箱:2779967946@qq.com
©2008-2026 昆明信息港版权所有