昆明信息港讯 (昆明日报 首席记者杜托) 昨日,“壮丽70年 奋斗新时代”云南省庆祝新中国成立70周年系列主题新闻发布会举行首场发布。昆明、玉溪两市亮相发布会,全面介绍本地区70年来的经济社会发展成就。

“壮丽70年 奋斗新时代”云南省庆祝新中国成立70周年系列主题新闻发布会举行首场发布。 记者杨艳辉/摄
发布会上,受省委常委、市委书记程连元,市委副书记、市长王喜良的委托,副市长吴涛介绍了昆明市经济社会发展有关情况。副市长王冰及市政府副秘书长、市政务服务管理局局长李江现场回答了记者提问。
吴涛说,1949年12月昆明和平解放,开启了发展进步的新纪元。新中国成立70年来,特别是改革开放以来,昆明各族群众在党的领导下,勇担历史使命,抢抓战略机遇,艰苦奋斗,砥砺前行,全市经济社会发生了翻天覆地的变化,昆明从新中国成立初期的边陲小城正逐步发展成为一座面向南亚东南亚的区域性国际中心城市。
“70年来,昆明实现了从一穷二白到迈向经济繁荣的历史性跨越,实现从贫困到奔向小康的历史性跨越,城乡面貌实现从破旧落后到美丽现代的历史性跨越,完成从‘推开窗户看世界’到‘敞开大门融世界’的历史性跨越。”吴涛说,历史性跨越都是在党中央、国务院和省委、省政府的坚强领导下取得的,凝聚着全市人民的心血和汗水。在奋进新时代的伟大征程中,昆明市将当好全省经济社会发展的排头兵、火车头,高质量建设区域性国际中心城市,为实现中华民族伟大复兴的中国梦增添更多光彩。
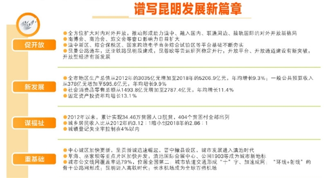
特别是党的十八大以来,昆明市坚持以习近平新时代中国特色社会主义思想为指导,主动服务和融入国家发展战略,按照“一个跨越”“三个定位”“五个着力”的要求,高质量推进区域性国际中心城市建设,谱写了经济发展、社会进步、民族团结、生态文明、人民幸福的新篇章。一是坚持服务融入国家战略,区域性国际中心城市建设迈出坚实步伐,昆明的国际知名度、美誉度、影响力显著提升。二是坚持新发展理念,综合实力显著增强,全市人民对昆明加快发展的信心更强、底气更足。三是坚持共建共享,群众福祉不断增进,人民群众的获得感、幸福感、安全感不断增强。四是坚持基础先行,城市功能逐步完善,昆明与世界联系更加紧密。五是坚持绿色发展,生态环境持续改善,“春城绿”“昆明蓝”“四季花”成为城市靓丽名片。六是坚持全面深化改革,全社会创造活力竞相迸发。七是坚持各民族一家亲,民族团结进步开创新局面,全市各族人民始终像石榴籽一样紧紧抱在一起,共同创造美好幸福生活。八是坚持全面从严治党,党风政风明显好转,全市的政治生态不断净化和优化,全市各族人民普遍感到党风政风不断好转,社会风气发生了新变化。
发布会上,玉溪市委常委、常务副市长柳文炜介绍了70年来玉溪市取得的辉煌成就。1952年,玉溪地区生产总值只有0.66亿元,是一个典型的农业地区,发展基础十分薄弱。70年来,在党的领导下,玉溪市顺利完成了经济恢复、社会主义改造等重大任务。2018年玉溪市经济总量接近1500亿元,是新中国成立初期的2000多倍,城乡居民人均可支配收入达3.76万元和1.43万元,居全省前列,恩格尔系数下降到26%,全面小康指数达到西部标准的92.14%,人均预期寿命提高到75.4岁。
昆明交出“70年成绩单”

1949年12月昆明和平解放。70年来,昆明经济社会发生了翻天覆地的变化,从新中国成立初期的边陲小城正逐步发展成为一座面向南亚东南亚的区域性国际中心城市,谱写了经济发展、社会进步、民族团结、生态文明、人民幸福的新篇章。在昨日举行的“壮丽70年 奋斗新时代”云南省庆祝新中国成立70周年系列新闻发布会上,昆明市向参会的中央驻滇、香港驻滇、云南省内各大新闻媒体发布了“70年成绩单”。
算好“加减乘”优化营商环境
在昨日的发布会上,昆明提升市容环境、优化营商环境、布局5G产业等话题成了媒体关注的焦点。
借盛会展城市魅力
明年,联合国《生物多样性公约》第十五次缔约方大会和国际友城大会将在昆明举办。昆明如何以这两个盛会的举办为契机,进一步提升市容环境,展现城市魅力?
据了解,为抓住举办“两个盛会”的机遇,昆明市委、市政府决定全面开展昆明市城市环境综合整治提升行动,推动城市形象靓丽转身、管理水平跨越提升。具体措施包括:重点整治提升62条重要城市道路,着力解决城市市容和生活环境“脏乱差”等突出问题;深入开展滇池流域及西山等重点区域五采区修复,抓好石漠化治理,确保全市森林覆盖率达到50%以上。以机场高速公路及出入主城高速公路为重点,建设沿线高品质绿化美化带。改造提升一批重点街道绿化美化景观,提高街巷、公园、广场等公共空间绿化美化品质。加强宣传,将昆明特有的文化遗产和著名景区及昆明热情好客的氛围多层次、多角度地呈现在世人面前。
打造最优营商环境


对标上海,昆明的营商环境还需要在哪些方面继续改进?记者从发布会上获悉,下一步,昆明市将在简政放权上做“减法”,在强化监管中做“加法”,在优化服务上做“乘法”,补短板、破难题、增优势,不断优化提升全市营商环境。
简政放权的“减法”:大力削减现有行政审批事项,最大限度减少行政裁量权。通过取消和下放行政审批事项,减少审批事项、减少审批环节、减少前置审批、减少审批层级,进一步厘清政府与市场、社会的关系。
强化监管的“加法”:推进“一网通享”的信息监管,归集共享的信用监管,包容审慎的依法监管,完善事中事后“四个监管”。实施严格的知识产权保护,着力构建“亲、清”新型政商关系,建立营商环境的评价机制。
优化服务的“乘法”:加大企业减税降费力度,实施企业开办和成长“一条龙”服务。提升公共服务供给效率,加快完善基本公共服务体系。放开服务业市场,大力发展民办教育、医疗、养老等服务业及文化体育产业。
抢占5G 产业高地
产业兴则昆明兴,产业强则昆明强。昆明如何布局5G产业?
记者了解到,目前,昆明市把启动5G网络区域性试点、加强5G基础设施建设纳入重点工作任务。编制并发布了《昆明市5G产业发展规划》和《昆明市5G基础设施建设规划》,提出了打造5G产业的发展格局。
今后一段时期,昆明市将依托各区现有产业基础,以“一心一环两轴”为引擎,打造研发创新、生产制造、应用示范的5G全产业链高地。“一心”即研发创新中心,依托呈贡信息产业园及呈贡大学城的科研、教育和人才等优势,全力打造华为·昆明5G产业园。
相关新闻:
昆明实现历史性跨越 经济总量增长543倍城市建成区增长52.3倍
信息港微信公众号
信息港官方微博