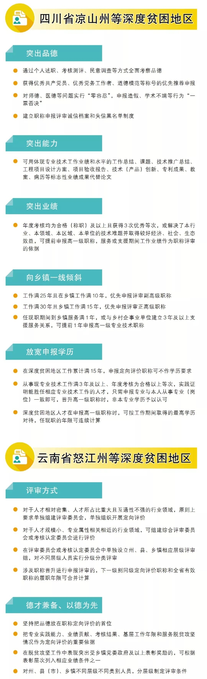
“三区三州”职称“定向评价、定向使用”这样开展
2019-05-18 12:54:25
来源:人力资源和社会保障局
“三区三州”等深度贫困地区是全国脱贫攻坚的重点,为激励专技人才在“三区三州”等深度贫困地区建功立业,近期,四川、云南、甘肃、青海、西藏、新疆等6个省(区)以及新疆生产建设兵团相继出台方案,在“三区三州”等深度贫困地区全面开展“定向评价、定向使用”职称评审工作,加大对“三区三州”等深度贫困地区专业技术人才职称评审政策支持倾斜的力度。
一起来看看:


