新华社北京9月26日电 近日,中共中央、国务院印发了《乡村振兴战略规划(2018-2022年)》,并发出通知,要求各地区各部门结合实际认真贯彻落实。
《乡村振兴战略规划(2018-2022年)》主要内容如下。
目录
前言
第一篇 规划背景
第一章 重大意义
第二章 振兴基础
第三章 发展态势
第二篇 总体要求
第四章 指导思想和基本原则
第一节 指导思想
第二节 基本原则
第五章 发展目标
第六章 远景谋划
第三篇 构建乡村振兴新格局
第七章 统筹城乡发展空间
第一节 强化空间用途管制
第二节 完善城乡布局结构
第三节 推进城乡统一规划
第八章 优化乡村发展布局
第一节 统筹利用生产空间
第二节 合理布局生活空间
第三节 严格保护生态空间
第九章 分类推进乡村发展
第一节 集聚提升类村庄
第二节 城郊融合类村庄
第三节 特色保护类村庄
第四节 搬迁撤并类村庄
第十章 坚决打好精准脱贫攻坚战
第一节 深入实施精准扶贫精准脱贫
第二节 重点攻克深度贫困
第三节 巩固脱贫攻坚成果
第四篇 加快农业现代化步伐
第十一章 夯实农业生产能力基础
第一节 健全粮食安全保障机制
第二节 加强耕地保护和建设
第三节 提升农业装备和信息化水平
第十二章 加快农业转型升级
第一节 优化农业生产力布局
第二节 推进农业结构调整
第三节 壮大特色优势产业
第四节 保障农产品质量安全
第五节 培育提升农业品牌
第六节 构建农业对外开放新格局
第十三章 建立现代农业经营体系
第一节 巩固和完善农村基本经营制度
第二节 壮大新型农业经营主体
第三节 发展新型农村集体经济
第四节 促进小农户生产和现代农业发展有机衔接
第十四章 强化农业科技支撑
第一节 提升农业科技创新水平
第二节 打造农业科技创新平台基地
第三节 加快农业科技成果转化应用
第十五章 完善农业支持保护制度
第一节 加大支农投入力度
第二节 深化重要农产品收储制度改革
第三节 提高农业风险保障能力
第五篇 发展壮大乡村产业
第十六章 推动农村产业深度融合
第一节 发掘新功能新价值
第二节 培育新产业新业态
第三节 打造新载体新模式
第十七章 完善紧密型利益联结机制
第一节 提高农民参与程度
第二节 创新收益分享模式
第三节 强化政策扶持引导
第十八章 激发农村创新创业活力
第一节 培育壮大创新创业群体
第二节 完善创新创业服务体系
第三节 建立创新创业激励机制
第六篇 建设生态宜居的美丽乡村
第十九章 推进农业绿色发展
第一节 强化资源保护与节约利用
第二节 推进农业清洁生产
第三节 集中治理农业环境突出问题
第二十章 持续改善农村人居环境
第一节 加快补齐突出短板
第二节 着力提升村容村貌
第三节 建立健全整治长效机制
第二十一章 加强乡村生态保护与修复
第一节 实施重要生态系统保护和修复重大工程
第二节 健全重要生态系统保护制度
第三节 健全生态保护补偿机制
第四节 发挥自然资源多重效益
第七篇 繁荣发展乡村文化
第二十二章 加强农村思想道德建设
第一节 践行社会主义核心价值观
第二节 巩固农村思想文化阵地
第三节 倡导诚信道德规范
第二十三章 弘扬中华优秀传统文化
第一节 保护利用乡村传统文化
第二节 重塑乡村文化生态
第三节 发展乡村特色文化产业
第二十四章 丰富乡村文化生活
第一节 健全公共文化服务体系
第二节 增加公共文化产品和服务供给
第三节 广泛开展群众文化活动
第八篇 健全现代乡村治理体系
第二十五章 加强农村基层党组织对乡村振兴的全面领导
第一节 健全以党组织为核心的组织体系
第二节 加强农村基层党组织带头人队伍建设
第三节 加强农村党员队伍建设
第四节 强化农村基层党组织建设责任与保障
第二十六章 促进自治法治德治有机结合
第一节 深化村民自治实践
第二节 推进乡村法治建设
第三节 提升乡村德治水平
第四节 建设平安乡村
第二十七章 夯实基层政权
第一节 加强基层政权建设
第二节 创新基层管理体制机制
第三节 健全农村基层服务体系
第九篇 保障和改善农村民生
第二十八章 加强农村基础设施建设
第一节 改善农村交通物流设施条件
第二节 加强农村水利基础设施网络建设
第三节 构建农村现代能源体系
第四节 夯实乡村信息化基础
第二十九章 提升农村劳动力就业质量
第一节 拓宽转移就业渠道
第二节 强化乡村就业服务
第三节 完善制度保障体系
第三十章 增加农村公共服务供给
第一节 优先发展农村教育事业
第二节 推进健康乡村建设
第三节 加强农村社会保障体系建设
第四节 提升农村养老服务能力
第五节 加强农村防灾减灾救灾能力建设
第十篇 完善城乡融合发展政策体系
第三十一章 加快农业转移人口市民化
第一节 健全落户制度
第二节 保障享有权益
第三节 完善激励机制
第三十二章 强化乡村振兴人才支撑
第一节 培育新型职业农民
第二节 加强农村专业人才队伍建设
第三节 鼓励社会人才投身乡村建设
第三十三章 加强乡村振兴用地保障
第一节 健全农村土地管理制度
第二节 完善农村新增用地保障机制
第三节 盘活农村存量建设用地
第三十四章 健全多元投入保障机制
第一节 继续坚持财政优先保障
第二节 提高土地出让收益用于农业农村比例
第三节 引导和撬动社会资本投向农村
第三十五章 加大金融支农力度
第一节 健全金融支农组织体系
第二节 创新金融支农产品和服务
第三节 完善金融支农激励政策
第十一篇 规划实施
第三十六章 加强组织领导
第一节 落实各方责任
第二节 强化法治保障
第三节 动员社会参与
第四节 开展评估考核
第三十七章 有序实现乡村振兴
第一节 准确聚焦阶段任务
第二节 科学把握节奏力度
第三节 梯次推进乡村振兴
前言
党的十九大提出实施乡村振兴战略,是以习近平同志为核心的党中央着眼党和国家事业全局,深刻把握现代化建设规律和城乡关系变化特征,顺应亿万农民对美好生活的向往,对“三农”工作作出的重大决策部署,是决胜全面建成小康社会、全面建设社会主义现代化国家的重大历史任务,是新时代做好“三农”工作的总抓手。从党的十九大到二十大,是“两个一百年”奋斗目标的历史交汇期,既要全面建成小康社会、实现第一个百年奋斗目标,又要乘势而上开启全面建设社会主义现代化国家新征程,向第二个百年奋斗目标进军。为贯彻落实党的十九大、中央经济工作会议、中央农村工作会议精神和政府工作报告要求,描绘好战略蓝图,强化规划引领,科学有序推动乡村产业、人才、文化、生态和组织振兴,根据《中共中央、国务院关于实施乡村振兴战略的意见》,特编制《乡村振兴战略规划(2018-2022年)》。
本规划以习近平总书记关于“三农”工作的重要论述为指导,按照产业兴旺、生态宜居、乡风文明、治理有效、生活富裕的总要求,对实施乡村振兴战略作出阶段性谋划,分别明确至2020年全面建成小康社会和2022年召开党的二十大时的目标任务,细化实化工作重点和政策措施,部署重大工程、重大计划、重大行动,确保乡村振兴战略落实落地,是指导各地区各部门分类有序推进乡村振兴的重要依据。
第一篇 规划背景
党的十九大作出中国特色社会主义进入新时代的科学论断,提出实施乡村振兴战略的重大历史任务,在我国“三农”发展进程中具有划时代的里程碑意义,必须深入贯彻习近平新时代中国特色社会主义思想和党的十九大精神,在认真总结农业农村发展历史性成就和历史性变革的基础上,准确研判经济社会发展趋势和乡村演变发展态势,切实抓住历史机遇,增强责任感、使命感、紧迫感,把乡村振兴战略实施好。
第一章 重大意义
乡村是具有自然、社会、经济特征的地域综合体,兼具生产、生活、生态、文化等多重功能,与城镇互促互进、共生共存,共同构成人类活动的主要空间。乡村兴则国家兴,乡村衰则国家衰。我国人民日益增长的美好生活需要和不平衡不充分的发展之间的矛盾在乡村最为突出,我国仍处于并将长期处于社会主义初级阶段的特征很大程度上表现在乡村。全面建成小康社会和全面建设社会主义现代化强国,最艰巨最繁重的任务在农村,最广泛最深厚的基础在农村,最大的潜力和后劲也在农村。实施乡村振兴战略,是解决新时代我国社会主要矛盾、实现“两个一百年”奋斗目标和中华民族伟大复兴中国梦的必然要求,具有重大现实意义和深远历史意义。
实施乡村振兴战略是建设现代化经济体系的重要基础。农业是国民经济的基础,农村经济是现代化经济体系的重要组成部分。乡村振兴,产业兴旺是重点。实施乡村振兴战略,深化农业供给侧结构性改革,构建现代农业产业体系、生产体系、经营体系,实现农村一二三产业深度融合发展,有利于推动农业从增产导向转向提质导向,增强我国农业创新力和竞争力,为建设现代化经济体系奠定坚实基础。
实施乡村振兴战略是建设美丽中国的关键举措。农业是生态产品的重要供给者,乡村是生态涵养的主体区,生态是乡村最大的发展优势。乡村振兴,生态宜居是关键。实施乡村振兴战略,统筹山水林田湖草系统治理,加快推行乡村绿色发展方式,加强农村人居环境整治,有利于构建人与自然和谐共生的乡村发展新格局,实现百姓富、生态美的统一。
实施乡村振兴战略是传承中华优秀传统文化的有效途径。中华文明根植于农耕文化,乡村是中华文明的基本载体。乡村振兴,乡风文明是保障。实施乡村振兴战略,深入挖掘农耕文化蕴含的优秀思想观念、人文精神、道德规范,结合时代要求在保护传承的基础上创造性转化、创新性发展,有利于在新时代焕发出乡风文明的新气象,进一步丰富和传承中华优秀传统文化。
实施乡村振兴战略是健全现代社会治理格局的固本之策。社会治理的基础在基层,薄弱环节在乡村。乡村振兴,治理有效是基础。实施乡村振兴战略,加强农村基层基础工作,健全乡村治理体系,确保广大农民安居乐业、农村社会安定有序,有利于打造共建共治共享的现代社会治理格局,推进国家治理体系和治理能力现代化。
实施乡村振兴战略是实现全体人民共同富裕的必然选择。农业强不强、农村美不美、农民富不富,关乎亿万农民的获得感、幸福感、安全感,关乎全面建成小康社会全局。乡村振兴,生活富裕是根本。实施乡村振兴战略,不断拓宽农民增收渠道,全面改善农村生产生活条件,促进社会公平正义,有利于增进农民福祉,让亿万农民走上共同富裕的道路,汇聚起建设社会主义现代化强国的磅礴力量。
第二章 振兴基础
党的十八大以来,面对我国经济发展进入新常态带来的深刻变化,以习近平同志为核心的党中央推动“三农”工作理论创新、实践创新、制度创新,坚持把解决好“三农”问题作为全党工作重中之重,切实把农业农村优先发展落到实处;坚持立足国内保证自给的方针,牢牢把握国家粮食安全主动权;坚持不断深化农村改革,激发农村发展新活力;坚持把推进农业供给侧结构性改革作为主线,加快提高农业供给质量;坚持绿色生态导向,推动农业农村可持续发展;坚持在发展中保障和改善民生,让广大农民有更多获得感;坚持遵循乡村发展规律,扎实推进生态宜居的美丽乡村建设;坚持加强和改善党对农村工作的领导,为“三农”发展提供坚强政治保障。这些重大举措和开创性工作,推动农业农村发展取得历史性成就、发生历史性变革,为党和国家事业全面开创新局面提供了有力支撑。
农业供给侧结构性改革取得新进展,农业综合生产能力明显增强,全国粮食总产量连续5年保持在1.2万亿斤以上,农业结构不断优化,农村新产业新业态新模式蓬勃发展,农业生态环境恶化问题得到初步遏制,农业生产经营方式发生重大变化。农村改革取得新突破,农村土地制度、农村集体产权制度改革稳步推进,重要农产品收储制度改革取得实质性成效,农村创新创业和投资兴业蔚然成风,农村发展新动能加快成长。城乡发展一体化迈出新步伐,5年间8000多万农业转移人口成为城镇居民,城乡居民收入相对差距缩小,农村消费持续增长,农民收入和生活水平明显提高。脱贫攻坚开创新局面,贫困地区农民收入增速持续快于全国平均水平,集中连片特困地区内生发展动力明显增强,过去5年累计6800多万贫困人口脱贫。农村公共服务和社会事业达到新水平,农村基础设施建设不断加强,人居环境整治加快推进,教育、医疗卫生、文化等社会事业快速发展,农村社会焕发新气象。
同时,应当清醒地看到,当前我国农业农村基础差、底子薄、发展滞后的状况尚未根本改变,经济社会发展中最明显的短板仍然在“三农”,现代化建设中最薄弱的环节仍然是农业农村。主要表现在:农产品阶段性供过于求和供给不足并存,农村一二三产业融合发展深度不够,农业供给质量和效益亟待提高;农民适应生产力发展和市场竞争的能力不足,农村人才匮乏;农村基础设施建设仍然滞后,农村环境和生态问题比较突出,乡村发展整体水平亟待提升;农村民生领域欠账较多,城乡基本公共服务和收入水平差距仍然较大,脱贫攻坚任务依然艰巨;国家支农体系相对薄弱,农村金融改革任务繁重,城乡之间要素合理流动机制亟待健全;农村基层基础工作存在薄弱环节,乡村治理体系和治理能力亟待强化。
第三章 发展态势
从2018年到2022年,是实施乡村振兴战略的第一个5年,既有难得机遇,又面临严峻挑战。从国际环境看,全球经济复苏态势有望延续,我国统筹利用国内国际两个市场两种资源的空间将进一步拓展,同时国际农产品贸易不稳定性不确定性仍然突出,提高我国农业竞争力、妥善应对国际市场风险任务紧迫。特别是我国作为人口大国,粮食及重要农产品需求仍将刚性增长,保障国家粮食安全始终是头等大事。从国内形势看,随着我国经济由高速增长阶段转向高质量发展阶段,以及工业化、城镇化、信息化深入推进,乡村发展将处于大变革、大转型的关键时期。居民消费结构加快升级,中高端、多元化、个性化消费需求将快速增长,加快推进农业由增产导向转向提质导向是必然要求。我国城镇化进入快速发展与质量提升的新阶段,城市辐射带动农村的能力进一步增强,但大量农民仍然生活在农村的国情不会改变,迫切需要重塑城乡关系。我国乡村差异显著,多样性分化的趋势仍将延续,乡村的独特价值和多元功能将进一步得到发掘和拓展,同时应对好村庄空心化和农村老龄化、延续乡村文化血脉、完善乡村治理体系的任务艰巨。
实施乡村振兴战略具备较好条件。有习近平总书记把舵定向,有党中央、国务院的高度重视、坚强领导、科学决策,实施乡村振兴战略写入党章,成为全党的共同意志,乡村振兴具有根本政治保障。社会主义制度能够集中力量办大事,强农惠农富农政策力度不断加大,农村土地集体所有制和双层经营体制不断完善,乡村振兴具有坚强制度保障。优秀农耕文明源远流长,寻根溯源的人文情怀和国人的乡村情结历久弥深,现代城市文明导入融汇,乡村振兴具有深厚文化土壤。国家经济实力和综合国力日益增强,对农业农村支持力度不断加大,农村生产生活条件加快改善,农民收入持续增长,乡村振兴具有雄厚物质基础。农业现代化和社会主义新农村建设取得历史性成就,各地积累了丰富的成功经验和做法,乡村振兴具有扎实工作基础。
实施乡村振兴战略,是党对“三农”工作一系列方针政策的继承和发展,是亿万农民的殷切期盼。必须抓住机遇,迎接挑战,发挥优势,顺势而为,努力开创农业农村发展新局面,推动农业全面升级、农村全面进步、农民全面发展,谱写新时代乡村全面振兴新篇章。
第二篇 总体要求
按照到2020年实现全面建成小康社会和分两个阶段实现第二个百年奋斗目标的战略部署,2018年至2022年这5年间,既要在农村实现全面小康,又要为基本实现农业农村现代化开好局、起好步、打好基础。
第四章 指导思想和基本原则
第一节 指导思想
深入贯彻习近平新时代中国特色社会主义思想,深入贯彻党的十九大和十九届二中、三中全会精神,加强党对“三农”工作的全面领导,坚持稳中求进工作总基调,牢固树立新发展理念,落实高质量发展要求,紧紧围绕统筹推进“五位一体”总体布局和协调推进“四个全面”战略布局,坚持把解决好“三农”问题作为全党工作重中之重,坚持农业农村优先发展,按照产业兴旺、生态宜居、乡风文明、治理有效、生活富裕的总要求,建立健全城乡融合发展体制机制和政策体系,统筹推进农村经济建设、政治建设、文化建设、社会建设、生态文明建设和党的建设,加快推进乡村治理体系和治理能力现代化,加快推进农业农村现代化,走中国特色社会主义乡村振兴道路,让农业成为有奔头的产业,让农民成为有吸引力的职业,让农村成为安居乐业的美丽家园。
第二节 基本原则
——坚持党管农村工作。毫不动摇地坚持和加强党对农村工作的领导,健全党管农村工作方面的领导体制机制和党内法规,确保党在农村工作中始终总揽全局、协调各方,为乡村振兴提供坚强有力的政治保障。
——坚持农业农村优先发展。把实现乡村振兴作为全党的共同意志、共同行动,做到认识统一、步调一致,在干部配备上优先考虑,在要素配置上优先满足,在资金投入上优先保障,在公共服务上优先安排,加快补齐农业农村短板。
——坚持农民主体地位。充分尊重农民意愿,切实发挥农民在乡村振兴中的主体作用,调动亿万农民的积极性、主动性、创造性,把维护农民群众根本利益、促进农民共同富裕作为出发点和落脚点,促进农民持续增收,不断提升农民的获得感、幸福感、安全感。
——坚持乡村全面振兴。准确把握乡村振兴的科学内涵,挖掘乡村多种功能和价值,统筹谋划农村经济建设、政治建设、文化建设、社会建设、生态文明建设和党的建设,注重协同性、关联性,整体部署,协调推进。
——坚持城乡融合发展。坚决破除体制机制弊端,使市场在资源配置中起决定性作用,更好发挥政府作用,推动城乡要素自由流动、平等交换,推动新型工业化、信息化、城镇化、农业现代化同步发展,加快形成工农互促、城乡互补、全面融合、共同繁荣的新型工农城乡关系。
——坚持人与自然和谐共生。牢固树立和践行绿水青山就是金山银山的理念,落实节约优先、保护优先、自然恢复为主的方针,统筹山水林田湖草系统治理,严守生态保护红线,以绿色发展引领乡村振兴。
——坚持改革创新、激发活力。不断深化农村改革,扩大农业对外开放,激活主体、激活要素、激活市场,调动各方力量投身乡村振兴。以科技创新引领和支撑乡村振兴,以人才汇聚推动和保障乡村振兴,增强农业农村自我发展动力。
——坚持因地制宜、循序渐进。科学把握乡村的差异性和发展走势分化特征,做好顶层设计,注重规划先行、因势利导,分类施策、突出重点,体现特色、丰富多彩。既尽力而为,又量力而行,不搞层层加码,不搞一刀切,不搞形式主义和形象工程,久久为功,扎实推进。
第五章 发展目标
到2020年,乡村振兴的制度框架和政策体系基本形成,各地区各部门乡村振兴的思路举措得以确立,全面建成小康社会的目标如期实现。到2022年,乡村振兴的制度框架和政策体系初步健全。国家粮食安全保障水平进一步提高,现代农业体系初步构建,农业绿色发展全面推进;农村一二三产业融合发展格局初步形成,乡村产业加快发展,农民收入水平进一步提高,脱贫攻坚成果得到进一步巩固;农村基础设施条件持续改善,城乡统一的社会保障制度体系基本建立;农村人居环境显著改善,生态宜居的美丽乡村建设扎实推进;城乡融合发展体制机制初步建立,农村基本公共服务水平进一步提升;乡村优秀传统文化得以传承和发展,农民精神文化生活需求基本得到满足;以党组织为核心的农村基层组织建设明显加强,乡村治理能力进一步提升,现代乡村治理体系初步构建。探索形成一批各具特色的乡村振兴模式和经验,乡村振兴取得阶段性成果。
图表:专栏1 乡村振兴战略规划主要指标 新华社发
第六章 远景谋划
到2035年,乡村振兴取得决定性进展,农业农村现代化基本实现。农业结构得到根本性改善,农民就业质量显著提高,相对贫困进一步缓解,共同富裕迈出坚实步伐;城乡基本公共服务均等化基本实现,城乡融合发展体制机制更加完善;乡风文明达到新高度,乡村治理体系更加完善;农村生态环境根本好转,生态宜居的美丽乡村基本实现。
到2050年,乡村全面振兴,农业强、农村美、农民富全面实现。
第三篇 构建乡村振兴新格局
坚持乡村振兴和新型城镇化双轮驱动,统筹城乡国土空间开发格局,优化乡村生产生活生态空间,分类推进乡村振兴,打造各具特色的现代版“富春山居图”。
第七章 统筹城乡发展空间
按照主体功能定位,对国土空间的开发、保护和整治进行全面安排和总体布局,推进“多规合一”,加快形成城乡融合发展的空间格局。
第一节 强化空间用途管制
强化国土空间规划对各专项规划的指导约束作用,统筹自然资源开发利用、保护和修复,按照不同主体功能定位和陆海统筹原则,开展资源环境承载能力和国土空间开发适宜性评价,科学划定生态、农业、城镇等空间和生态保护红线、永久基本农田、城镇开发边界及海洋生物资源保护线、围填海控制线等主要控制线,推动主体功能区战略格局在市县层面精准落地,健全不同主体功能区差异化协同发展长效机制,实现山水林田湖草整体保护、系统修复、综合治理。
第二节 完善城乡布局结构
以城市群为主体构建大中小城市和小城镇协调发展的城镇格局,增强城镇地区对乡村的带动能力。加快发展中小城市,完善县城综合服务功能,推动农业转移人口就地就近城镇化。因地制宜发展特色鲜明、产城融合、充满魅力的特色小镇和小城镇,加强以乡镇政府驻地为中心的农民生活圈建设,以镇带村、以村促镇,推动镇村联动发展。建设生态宜居的美丽乡村,发挥多重功能,提供优质产品,传承乡村文化,留住乡愁记忆,满足人民日益增长的美好生活需要。
第三节 推进城乡统一规划
通盘考虑城镇和乡村发展,统筹谋划产业发展、基础设施、公共服务、资源能源、生态环境保护等主要布局,形成田园乡村与现代城镇各具特色、交相辉映的城乡发展形态。强化县域空间规划和各类专项规划引导约束作用,科学安排县域乡村布局、资源利用、设施配置和村庄整治,推动村庄规划管理全覆盖。综合考虑村庄演变规律、集聚特点和现状分布,结合农民生产生活半径,合理确定县域村庄布局和规模,避免随意撤并村庄搞大社区、违背农民意愿大拆大建。加强乡村风貌整体管控,注重农房单体个性设计,建设立足乡土社会、富有地域特色、承载田园乡愁、体现现代文明的升级版乡村,避免千村一面,防止乡村景观城市化。
第八章 优化乡村发展布局
坚持人口资源环境相均衡、经济社会生态效益相统一,打造集约高效生产空间,营造宜居适度生活空间,保护山清水秀生态空间,延续人和自然有机融合的乡村空间关系。
第一节 统筹利用生产空间
乡村生产空间是以提供农产品为主体功能的国土空间,兼具生态功能。围绕保障国家粮食安全和重要农产品供给,充分发挥各地比较优势,重点建设以“七区二十三带”为主体的农产品主产区。落实农业功能区制度,科学合理划定粮食生产功能区、重要农产品生产保护区和特色农产品优势区,合理划定养殖业适养、限养、禁养区域,严格保护农业生产空间。适应农村现代产业发展需要,科学划分乡村经济发展片区,统筹推进农业产业园、科技园、创业园等各类园区建设。
第二节 合理布局生活空间
乡村生活空间是以农村居民点为主体、为农民提供生产生活服务的国土空间。坚持节约集约用地,遵循乡村传统肌理和格局,划定空间管控边界,明确用地规模和管控要求,确定基础设施用地位置、规模和建设标准,合理配置公共服务设施,引导生活空间尺度适宜、布局协调、功能齐全。充分维护原生态村居风貌,保留乡村景观特色,保护自然和人文环境,注重融入时代感、现代性,强化空间利用的人性化、多样化,着力构建便捷的生活圈、完善的服务圈、繁荣的商业圈,让乡村居民过上更舒适的生活。
第三节 严格保护生态空间
乡村生态空间是具有自然属性、以提供生态产品或生态服务为主体功能的国土空间。加快构建以“两屏三带”为骨架的国家生态安全屏障,全面加强国家重点生态功能区保护,建立以国家公园为主体的自然保护地体系。树立山水林田湖草是一个生命共同体的理念,加强对自然生态空间的整体保护,修复和改善乡村生态环境,提升生态功能和服务价值。全面实施产业准入负面清单制度,推动各地因地制宜制定禁止和限制发展产业目录,明确产业发展方向和开发强度,强化准入管理和底线约束。
第九章 分类推进乡村发展
顺应村庄发展规律和演变趋势,根据不同村庄的发展现状、区位条件、资源禀赋等,按照集聚提升、融入城镇、特色保护、搬迁撤并的思路,分类推进乡村振兴,不搞一刀切。
第一节 集聚提升类村庄
现有规模较大的中心村和其他仍将存续的一般村庄,占乡村类型的大多数,是乡村振兴的重点。科学确定村庄发展方向,在原有规模基础上有序推进改造提升,激活产业、优化环境、提振人气、增添活力,保护保留乡村风貌,建设宜居宜业的美丽村庄。鼓励发挥自身比较优势,强化主导产业支撑,支持农业、工贸、休闲服务等专业化村庄发展。加强海岛村庄、国有农场及林场规划建设,改善生产生活条件。
第二节 城郊融合类村庄
城市近郊区以及县城城关镇所在地的村庄,具备成为城市后花园的优势,也具有向城市转型的条件。综合考虑工业化、城镇化和村庄自身发展需要,加快城乡产业融合发展、基础设施互联互通、公共服务共建共享,在形态上保留乡村风貌,在治理上体现城市水平,逐步强化服务城市发展、承接城市功能外溢、满足城市消费需求能力,为城乡融合发展提供实践经验。
第三节 特色保护类村庄
历史文化名村、传统村落、少数民族特色村寨、特色景观旅游名村等自然历史文化特色资源丰富的村庄,是彰显和传承中华优秀传统文化的重要载体。统筹保护、利用与发展的关系,努力保持村庄的完整性、真实性和延续性。切实保护村庄的传统选址、格局、风貌以及自然和田园景观等整体空间形态与环境,全面保护文物古迹、历史建筑、传统民居等传统建筑。尊重原住居民生活形态和传统习惯,加快改善村庄基础设施和公共环境,合理利用村庄特色资源,发展乡村旅游和特色产业,形成特色资源保护与村庄发展的良性互促机制。
第四节 搬迁撤并类村庄
对位于生存条件恶劣、生态环境脆弱、自然灾害频发等地区的村庄,因重大项目建设需要搬迁的村庄,以及人口流失特别严重的村庄,可通过易地扶贫搬迁、生态宜居搬迁、农村集聚发展搬迁等方式,实施村庄搬迁撤并,统筹解决村民生计、生态保护等问题。拟搬迁撤并的村庄,严格限制新建、扩建活动,统筹考虑拟迁入或新建村庄的基础设施和公共服务设施建设。坚持村庄搬迁撤并与新型城镇化、农业现代化相结合,依托适宜区域进行安置,避免新建孤立的村落式移民社区。搬迁撤并后的村庄原址,因地制宜复垦或还绿,增加乡村生产生态空间。农村居民点迁建和村庄撤并,必须尊重农民意愿并经村民会议同意,不得强制农民搬迁和集中上楼。
第十章 坚决打好精准脱贫攻坚战
把打好精准脱贫攻坚战作为实施乡村振兴战略的优先任务,推动脱贫攻坚与乡村振兴有机结合相互促进,确保到2020年我国现行标准下农村贫困人口实现脱贫,贫困县全部摘帽,解决区域性整体贫困。
第一节 深入实施精准扶贫精准脱贫
健全精准扶贫精准脱贫工作机制,夯实精准扶贫精准脱贫基础性工作。因地制宜、因户施策,探索多渠道、多样化的精准扶贫精准脱贫路径,提高扶贫措施针对性和有效性。做好东西部扶贫协作和对口支援工作,着力推动县与县精准对接,推进东部产业向西部梯度转移,加大产业扶贫工作力度。加强和改进定点扶贫工作,健全驻村帮扶机制,落实扶贫责任。加大金融扶贫力度。健全社会力量参与机制,引导激励社会各界更加关注、支持和参与脱贫攻坚。
第二节 重点攻克深度贫困
实施深度贫困地区脱贫攻坚行动方案。以解决突出制约问题为重点,以重大扶贫工程和到村到户到人帮扶为抓手,加大政策倾斜和扶贫资金整合力度,着力改善深度贫困地区发展条件,增强贫困农户发展能力。推动新增脱贫攻坚资金、新增脱贫攻坚项目、新增脱贫攻坚举措主要用于“三区三州”等深度贫困地区。推进贫困村基础设施和公共服务设施建设,培育壮大集体经济,确保深度贫困地区和贫困群众同全国人民一道进入全面小康社会。
第三节 巩固脱贫攻坚成果
加快建立健全缓解相对贫困的政策体系和工作机制,持续改善欠发达地区和其他地区相对贫困人口的发展条件,完善公共服务体系,增强脱贫地区“造血”功能。结合实施乡村振兴战略,压茬推进实施生态宜居搬迁等工程,巩固易地扶贫搬迁成果。注重扶志扶智,引导贫困群众克服“等靠要”思想,逐步消除精神贫困。建立正向激励机制,将帮扶政策措施与贫困群众参与挂钩,培育提升贫困群众发展生产和务工经商的基本能力。加强宣传引导,讲好中国减贫故事。认真总结脱贫攻坚经验,研究建立促进群众稳定脱贫和防范返贫的长效机制,探索统筹解决城乡贫困的政策措施,确保贫困群众稳定脱贫。
第四篇 加快农业现代化步伐
坚持质量兴农、品牌强农,深化农业供给侧结构性改革,构建现代农业产业体系、生产体系、经营体系,推动农业发展质量变革、效率变革、动力变革,持续提高农业创新力、竞争力和全要素生产率。
第十一章 夯实农业生产能力基础
深入实施藏粮于地、藏粮于技战略,提高农业综合生产能力,保障国家粮食安全和重要农产品有效供给,把中国人的饭碗牢牢端在自己手中。
第一节 健全粮食安全保障机制
坚持以我为主、立足国内、确保产能、适度进口、科技支撑的国家粮食安全战略,建立全方位的粮食安全保障机制。按照“确保谷物基本自给、口粮绝对安全”的要求,持续巩固和提升粮食生产能力。深化中央储备粮管理体制改革,科学确定储备规模,强化中央储备粮监督管理,推进中央、地方两级储备协同运作。鼓励加工流通企业、新型经营主体开展自主储粮和经营。全面落实粮食安全省长责任制,完善监督考核机制。强化粮食质量安全保障。加快完善粮食现代物流体系,构建安全高效、一体化运作的粮食物流网络。
第二节 加强耕地保护和建设
严守耕地红线,全面落实永久基本农田特殊保护制度,完成永久基本农田控制线划定工作,确保到2020年永久基本农田保护面积不低于15.46亿亩。大规模推进高标准农田建设,确保到2022年建成10亿亩高标准农田,所有高标准农田实现统一上图入库,形成完善的管护监督和考核机制。加快将粮食生产功能区和重要农产品生产保护区细化落实到具体地块,实现精准化管理。加强农田水利基础设施建设,实施耕地质量保护和提升行动,到2022年农田有效灌溉面积达到10.4亿亩,耕地质量平均提升0.5个等级(别)以上。
第三节 提升农业装备和信息化水平
推进我国农机装备和农业机械化转型升级,加快高端农机装备和丘陵山区、果菜茶生产、畜禽水产养殖等农机装备的生产研发、推广应用,提升渔业船舶装备水平。促进农机农艺融合,积极推进作物品种、栽培技术和机械装备集成配套,加快主要作物生产全程机械化,提高农机装备智能化水平。加强农业信息化建设,积极推进信息进村入户,鼓励互联网企业建立产销衔接的农业服务平台,加强农业信息监测预警和发布,提高农业综合信息服务水平。大力发展数字农业,实施智慧农业工程和“互联网+”现代农业行动,鼓励对农业生产进行数字化改造,加强农业遥感、物联网应用,提高农业精准化水平。发展智慧气象,提升气象为农服务能力。
图表:专栏2 农业综合生产能力提升重大工程 新华社发
第十二章 加快农业转型升级
按照建设现代化经济体系的要求,加快农业结构调整步伐,着力推动农业由增产导向转向提质导向,提高农业供给体系的整体质量和效率,加快实现由农业大国向农业强国转变。
第一节 优化农业生产力布局
以全国主体功能区划确定的农产品主产区为主体,立足各地农业资源禀赋和比较优势,构建优势区域布局和专业化生产格局,打造农业优化发展区和农业现代化先行区。东北地区重点提升粮食生产能力,依托“大粮仓”打造粮肉奶综合供应基地。华北地区着力稳定粮油和蔬菜、畜产品生产保障能力,发展节水型农业。长江中下游地区切实稳定粮油生产能力,优化水网地带生猪养殖布局,大力发展名优水产品生产。华南地区加快发展现代畜禽水产和特色园艺产品,发展具有出口优势的水产品养殖。西北、西南地区和北方农牧交错区加快调整产品结构,限制资源消耗大的产业规模,壮大区域特色产业。青海、西藏等生态脆弱区域坚持保护优先、限制开发,发展高原特色农牧业。
第二节 推进农业结构调整
加快发展粮经饲统筹、种养加一体、农牧渔结合的现代农业,促进农业结构不断优化升级。统筹调整种植业生产结构,稳定水稻、小麦生产,有序调减非优势区籽粒玉米,进一步扩大大豆生产规模,巩固主产区棉油糖胶生产,确保一定的自给水平。大力发展优质饲料牧草,合理利用退耕地、南方草山草坡和冬闲田拓展饲草发展空间。推进畜牧业区域布局调整,合理布局规模化养殖场,大力发展种养结合循环农业,促进养殖废弃物就近资源化利用。优化畜牧业生产结构,大力发展草食畜牧业,做大做强民族奶业。加强渔港经济区建设,推进渔港渔区振兴。合理确定内陆水域养殖规模,发展集约化、工厂化水产养殖和深远海养殖,降低江河湖泊和近海渔业捕捞强度,规范有序发展远洋渔业。
第三节 壮大特色优势产业
以各地资源禀赋和独特的历史文化为基础,有序开发优势特色资源,做大做强优势特色产业。创建特色鲜明、优势集聚、市场竞争力强的特色农产品优势区,支持特色农产品优势区建设标准化生产基地、加工基地、仓储物流基地,完善科技支撑体系、品牌与市场营销体系、质量控制体系,建立利益联结紧密的建设运行机制,形成特色农业产业集群。按照与国际标准接轨的目标,支持建立生产精细化管理与产品品质控制体系,采用国际通行的良好农业规范,塑造现代顶级农产品品牌。实施产业兴村强县行动,培育农业产业强镇,打造一乡一业、一村一品的发展格局。
第四节 保障农产品质量安全
实施食品安全战略,加快完善农产品质量和食品安全标准、监管体系,加快建立农产品质量分级及产地准出、市场准入制度。完善农兽药残留限量标准体系,推进农产品生产投入品使用规范化。建立健全农产品质量安全风险评估、监测预警和应急处置机制。实施动植物保护能力提升工程,实现全国动植物检疫防疫联防联控。完善农产品认证体系和农产品质量安全监管追溯系统,着力提高基层监管能力。落实生产经营者主体责任,强化农产品生产经营者的质量安全意识。建立农资和农产品生产企业信用信息系统,对失信市场主体开展联合惩戒。
第五节 培育提升农业品牌
实施农业品牌提升行动,加快形成以区域公用品牌、企业品牌、大宗农产品品牌、特色农产品品牌为核心的农业品牌格局。推进区域农产品公共品牌建设,擦亮老品牌,塑强新品牌,引入现代要素改造提升传统名优品牌,努力打造一批国际知名的农业品牌和国际品牌展会。做好品牌宣传推介,借助农产品博览会、展销会等渠道,充分利用电商、“互联网+”等新兴手段,加强品牌市场营销。加强农产品商标及地理标志商标的注册和保护,构建我国农产品品牌保护体系,打击各种冒用、滥用公用品牌行为,建立区域公用品牌的授权使用机制以及品牌危机预警、风险规避和紧急事件应对机制。
第六节 构建农业对外开放新格局
建立健全农产品贸易政策体系。实施特色优势农产品出口提升行动,扩大高附加值农产品出口。积极参与全球粮农治理。加强与“一带一路”沿线国家合作,积极支持有条件的农业企业走出去。建立农业对外合作公共信息服务平台和信用评价体系。放宽农业外资准入,促进引资引技引智相结合。
图表:专栏3 质量兴农重大工程 新华社发
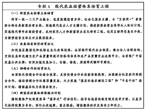
第十三章 建立现代农业经营体系
坚持家庭经营在农业中的基础性地位,构建家庭经营、集体经营、合作经营、企业经营等共同发展的新型农业经营体系,发展多种形式适度规模经营,发展壮大农村集体经济,提高农业的集约化、专业化、组织化、社会化水平,有效带动小农户发展。
第一节 巩固和完善农村基本经营制度
落实农村土地承包关系稳定并长久不变政策,衔接落实好第二轮土地承包到期后再延长30年的政策,让农民吃上长效“定心丸”。全面完成土地承包经营权确权登记颁证工作,完善农村承包地“三权分置”制度,在依法保护集体所有权和农户承包权前提下,平等保护土地经营权。建立农村产权交易平台,加强土地经营权流转和规模经营的管理服务。加强农用地用途管制。完善集体林权制度,引导规范有序流转,鼓励发展家庭林场、股份合作林场。发展壮大农垦国有农业经济,培育一批具有国际竞争力的农垦企业集团。
第二节 壮大新型农业经营主体
实施新型农业经营主体培育工程,鼓励通过多种形式开展适度规模经营。培育发展家庭农场,提升农民专业合作社规范化水平,鼓励发展农民专业合作社联合社。不断壮大农林产业化龙头企业,鼓励建立现代企业制度。鼓励工商资本到农村投资适合产业化、规模化经营的农业项目,提供区域性、系统性解决方案,与当地农户形成互惠共赢的产业共同体。加快建立新型经营主体支持政策体系和信用评价体系,落实财政、税收、土地、信贷、保险等支持政策,扩大新型经营主体承担涉农项目规模。
第三节 发展新型农村集体经济
深入推进农村集体产权制度改革,推动资源变资产、资金变股金、农民变股东,发展多种形式的股份合作。完善农民对集体资产股份的占有、收益、有偿退出及抵押、担保、继承等权能和管理办法。研究制定农村集体经济组织法,充实农村集体产权权能。鼓励经济实力强的农村集体组织辐射带动周边村庄共同发展。发挥村党组织对集体经济组织的领导核心作用,防止内部少数人控制和外部资本侵占集体资产。
第四节 促进小农户生产和现代农业发展有机衔接
改善小农户生产设施条件,提高个体农户抵御自然风险能力。发展多样化的联合与合作,提升小农户组织化程度。鼓励新型经营主体与小农户建立契约型、股权型利益联结机制,带动小农户专业化生产,提高小农户自我发展能力。健全农业社会化服务体系,大力培育新型服务主体,加快发展“一站式”农业生产性服务业。加强工商企业租赁农户承包地的用途监管和风险防范,健全资格审查、项目审核、风险保障金制度,维护小农户权益。
图表:专栏4 现代农业经营体系培育工程 新华社发
第十四章 强化农业科技支撑
深入实施创新驱动发展战略,加快农业科技进步,提高农业科技自主创新水平、成果转化水平,为农业发展拓展新空间、增添新动能,引领支撑农业转型升级和提质增效。
第一节 提升农业科技创新水平
培育符合现代农业发展要求的创新主体,建立健全各类创新主体协调互动和创新要素高效配置的国家农业科技创新体系。强化农业基础研究,实现前瞻性基础研究和原创性重大成果突破。加强种业创新、现代食品、农机装备、农业污染防治、农村环境整治等方面的科研工作。深化农业科技体制改革,改进科研项目评审、人才评价和机构评估工作,建立差别化评价制度。深入实施现代种业提升工程,开展良种重大科研联合攻关,培育具有国际竞争力的种业龙头企业,推动建设种业科技强国。
第二节 打造农业科技创新平台基地
建设国家农业高新技术产业示范区、国家农业科技园区、省级农业科技园区,吸引更多的农业高新技术企业到科技园区落户,培育国际领先的农业高新技术企业,形成具有国际竞争力的农业高新技术产业。新建一批科技创新联盟,支持农业高新技术企业建立高水平研发机构。利用现有资源建设农业领域国家技术创新中心,加强重大共性关键技术和产品研发与应用示范。建设农业科技资源开放共享与服务平台,充分发挥重要公共科技资源优势,推动面向科技界开放共享,整合和完善科技资源共享服务平台。
第三节 加快农业科技成果转化应用
鼓励高校、科研院所建立一批专业化的技术转移机构和面向企业的技术服务网络,通过研发合作、技术转让、技术许可、作价投资等多种形式,实现科技成果市场价值。健全省市县三级科技成果转化工作网络,支持地方大力发展技术交易市场。面向绿色兴农重大需求,加大绿色技术供给,加强集成应用和示范推广。健全基层农业技术推广体系,创新公益性农技推广服务方式,支持各类社会力量参与农技推广,全面实施农技推广服务特聘计划,加强农业重大技术协同推广。健全农业科技领域分配政策,落实科研成果转化及农业科技创新激励相关政策。
图表:专栏5 农业科技创新支撑重大工程 新华社发
第十五章 完善农业支持保护制度
以提升农业质量效益和竞争力为目标,强化绿色生态导向,创新完善政策工具和手段,加快建立新型农业支持保护政策体系。
第一节 加大支农投入力度
建立健全国家农业投入增长机制,政府固定资产投资继续向农业倾斜,优化投入结构,实施一批打基础、管长远、影响全局的重大工程,加快改变农业基础设施薄弱状况。建立以绿色生态为导向的农业补贴制度,提高农业补贴政策的指向性和精准性。落实和完善对农民直接补贴制度。完善粮食主产区利益补偿机制。继续支持粮改饲、粮豆轮作和畜禽水产标准化健康养殖,改革完善渔业油价补贴政策。完善农机购置补贴政策,鼓励对绿色农业发展机具、高性能机具以及保证粮食等主要农产品生产机具实行敞开补贴。
第二节 深化重要农产品收储制度改革
深化玉米收储制度改革,完善市场化收购加补贴机制。合理制定大豆补贴政策。完善稻谷、小麦最低收购价政策,增强政策灵活性和弹性,合理调整最低收购价水平,加快建立健全支持保护政策。深化国有粮食企业改革,培育壮大骨干粮食企业,引导多元市场主体入市收购,防止出现卖粮难。深化棉花目标价格改革,研究完善食糖(糖料)、油料支持政策,促进价格合理形成,激发企业活力,提高国内产业竞争力。
第三节 提高农业风险保障能力
完善农业保险政策体系,设计多层次、可选择、不同保障水平的保险产品。积极开发适应新型农业经营主体需求的保险品种,探索开展水稻、小麦、玉米三大主粮作物完全成本保险和收入保险试点,鼓励开展天气指数保险、价格指数保险、贷款保证保险等试点。健全农业保险大灾风险分散机制。发展农产品期权期货市场,扩大“保险+期货”试点,探索“订单农业+保险+期货(权)”试点。健全国门生物安全查验机制,推进口岸动植物检疫规范化建设。强化边境管理,打击农产品走私。完善农业风险管理和预警体系。
第五篇 发展壮大乡村产业
以完善利益联结机制为核心,以制度、技术和商业模式创新为动力,推进农村一二三产业交叉融合,加快发展根植于农业农村、由当地农民主办、彰显地域特色和乡村价值的产业体系,推动乡村产业全面振兴。
第十六章 推动农村产业深度融合
把握城乡发展格局发生重要变化的机遇,培育农业农村新产业新业态,打造农村产业融合发展新载体新模式,推动要素跨界配置和产业有机融合,让农村一二三产业在融合发展中同步升级、同步增值、同步受益。
第一节 发掘新功能新价值
顺应城乡居民消费拓展升级趋势,结合各地资源禀赋,深入发掘农业农村的生态涵养、休闲观光、文化体验、健康养老等多种功能和多重价值。遵循市场规律,推动乡村资源全域化整合、多元化增值,增强地方特色产品时代感和竞争力,形成新的消费热点,增加乡村生态产品和服务供给。实施农产品加工业提升行动,支持开展农产品生产加工、综合利用关键技术研究与示范,推动初加工、精深加工、综合利用加工和主食加工协调发展,实现农产品多层次、多环节转化增值。
第二节 培育新产业新业态
深入实施电子商务进农村综合示范,建设具有广泛性的农村电子商务发展基础设施,加快建立健全适应农产品电商发展的标准体系。研发绿色智能农产品供应链核心技术,加快培育农业现代供应链主体。加强农商互联,密切产销衔接,发展农超、农社、农企、农校等产销对接的新型流通业态。实施休闲农业和乡村旅游精品工程,发展乡村共享经济等新业态,推动科技、人文等元素融入农业。强化农业生产性服务业对现代农业产业链的引领支撑作用,构建全程覆盖、区域集成、配套完备的新型农业社会化服务体系。清理规范制约农业农村新产业新业态发展的行政审批事项。着力优化农村消费环境,不断优化农村消费结构,提升农村消费层次。
第三节 打造新载体新模式
依托现代农业产业园、农业科技园区、农产品加工园、农村产业融合发展示范园等,打造农村产业融合发展的平台载体,促进农业内部融合、延伸农业产业链、拓展农业多种功能、发展农业新型业态等多模式融合发展。加快培育农商产业联盟、农业产业化联合体等新型产业链主体,打造一批产加销一体的全产业链企业集群。推进农业循环经济试点示范和田园综合体试点建设。加快培育一批“农字号”特色小镇,在有条件的地区建设培育特色商贸小镇,推动农村产业发展与新型城镇化相结合。
第十七章 完善紧密型利益联结机制
始终坚持把农民更多分享增值收益作为基本出发点,着力增强农民参与融合能力,创新收益分享模式,健全联农带农有效激励机制,让农民更多分享产业融合发展的增值收益。
第一节 提高农民参与程度
鼓励农民以土地、林权、资金、劳动、技术、产品为纽带,开展多种形式的合作与联合,依法组建农民专业合作社联合社,强化农民作为市场主体的平等地位。引导农村集体经济组织挖掘集体土地、房屋、设施等资源和资产潜力,依法通过股份制、合作制、股份合作制、租赁等形式,积极参与产业融合发展。积极培育社会化服务组织,加强农技指导、信用评价、保险推广、市场预测、产品营销等服务,为农民参与产业融合创造良好条件。
第二节 创新收益分享模式
加快推广“订单收购+分红”、“土地流转+优先雇用+社会保障”、“农民入股+保底收益+按股分红”等多种利益联结方式,让农户分享加工、销售环节收益。鼓励行业协会或龙头企业与合作社、家庭农场、普通农户等组织共同营销,开展农产品销售推介和品牌运作,让农户更多分享产业链增值收益。鼓励农业产业化龙头企业通过设立风险资金、为农户提供信贷担保、领办或参办农民合作组织等多种形式,与农民建立稳定的订单和契约关系。完善涉农股份合作制企业利润分配机制,明确资本参与利润分配比例上限。
第三节 强化政策扶持引导
更好发挥政府扶持资金作用,强化龙头企业、合作组织联农带农激励机制,探索将新型农业经营主体带动农户数量和成效作为安排财政支持资金的重要参考依据。以土地、林权为基础的各种形式合作,凡是享受财政投入或政策支持的承包经营者均应成为股东方。鼓励将符合条件的财政资金特别是扶贫资金量化到农村集体经济组织和农户后,以自愿入股方式投入新型农业经营主体,对农户土地经营权入股部分采取特殊保护,探索实行农民负盈不负亏的分配机制。
第十八章 激发农村创新创业活力
坚持市场化方向,优化农村创新创业环境,放开搞活农村经济,合理引导工商资本下乡,推动乡村大众创业万众创新,培育新动能。
第一节 培育壮大创新创业群体
推进产学研合作,加强科研机构、高校、企业、返乡下乡人员等主体协同,推动农村创新创业群体更加多元。培育以企业为主导的农业产业技术创新战略联盟,加速资金、技术和服务扩散,带动和支持返乡创业人员依托相关产业链创业发展。整合政府、企业、社会等多方资源,推动政策、技术、资本等各类要素向农村创新创业集聚。鼓励农民就地创业、返乡创业,加大各方资源支持本地农民兴业创业力度。深入推行科技特派员制度,引导科技、信息、资金、管理等现代生产要素向乡村集聚。
第二节 完善创新创业服务体系
发展多种形式的创新创业支撑服务平台,健全服务功能,开展政策、资金、法律、知识产权、财务、商标等专业化服务。建立农村创新创业园区(基地),鼓励农业企业建立创新创业实训基地。鼓励有条件的县级政府设立“绿色通道”,为返乡下乡人员创新创业提供便利服务。建设一批众创空间、“星创天地”,降低创业门槛。依托基层就业和社会保障服务平台,做好返乡人员创业服务、社保关系转移接续等工作。
第三节 建立创新创业激励机制
加快将现有支持“双创”相关财政政策措施向返乡下乡人员创新创业拓展,把返乡下乡人员开展农业适度规模经营所需贷款按规定纳入全国农业信贷担保体系支持范围。适当放宽返乡创业园用电用水用地标准,吸引更多返乡人员入园创业。各地年度新增建设用地计划指标,要确定一定比例用于支持农村新产业新业态发展。落实好减税降费政策,支持农村创新创业。
图表:专栏6 构建乡村产业体系重大工程 新华社发
第六篇 建设生态宜居的美丽乡村
牢固树立和践行绿水青山就是金山银山的理念,坚持尊重自然、顺应自然、保护自然,统筹山水林田湖草系统治理,加快转变生产生活方式,推动乡村生态振兴,建设生活环境整洁优美、生态系统稳定健康、人与自然和谐共生的生态宜居美丽乡村。
第十九章 推进农业绿色发展
以生态环境友好和资源永续利用为导向,推动形成农业绿色生产方式,实现投入品减量化、生产清洁化、废弃物资源化、产业模式生态化,提高农业可持续发展能力。
第一节 强化资源保护与节约利用
实施国家农业节水行动,建设节水型乡村。深入推进农业灌溉用水总量控制和定额管理,建立健全农业节水长效机制和政策体系。逐步明晰农业水权,推进农业水价综合改革,建立精准补贴和节水奖励机制。严格控制未利用地开垦,落实和完善耕地占补平衡制度。实施农用地分类管理,切实加大优先保护类耕地保护力度。降低耕地开发利用强度,扩大轮作休耕制度试点,制定轮作休耕规划。全面普查动植物种质资源,推进种质资源收集保存、鉴定和利用。强化渔业资源管控与养护,实施海洋渔业资源总量管理、海洋渔船“双控”和休禁渔制度,科学划定江河湖海限捕、禁捕区域,建设水生生物保护区、海洋牧场。
第二节 推进农业清洁生产
加强农业投入品规范化管理,健全投入品追溯系统,推进化肥农药减量施用,完善农药风险评估技术标准体系,严格饲料质量安全管理。加快推进种养循环一体化,建立农村有机废弃物收集、转化、利用网络体系,推进农林产品加工剩余物资源化利用,深入实施秸秆禁烧制度和综合利用,开展整县推进畜禽粪污资源化利用试点。推进废旧地膜和包装废弃物等回收处理。推行水产健康养殖,加大近海滩涂养殖环境治理力度,严格控制河流湖库、近岸海域投饵网箱养殖。探索农林牧渔融合循环发展模式,修复和完善生态廊道,恢复田间生物群落和生态链,建设健康稳定田园生态系统。
第三节 集中治理农业环境突出问题
深入实施土壤污染防治行动计划,开展土壤污染状况详查,积极推进重金属污染耕地等受污染耕地分类管理和安全利用,有序推进治理与修复。加强重有色金属矿区污染综合整治。加强农业面源污染综合防治。加大地下水超采治理,控制地下水漏斗区、地表水过度利用区用水总量。严格工业和城镇污染处理、达标排放,建立监测体系,强化经常性执法监管制度建设,推动环境监测、执法向农村延伸,严禁未经达标处理的城镇污水和其他污染物进入农业农村。
图表:专栏7 农业绿色发展行动 新华社发
第二十章 持续改善农村人居环境
以建设美丽宜居村庄为导向,以农村垃圾、污水治理和村容村貌提升为主攻方向,开展农村人居环境整治行动,全面提升农村人居环境质量。
第一节 加快补齐突出短板
推进农村生活垃圾治理,建立健全符合农村实际、方式多样的生活垃圾收运处置体系,有条件的地区推行垃圾就地分类和资源化利用。开展非正规垃圾堆放点排查整治。实施“厕所革命”,结合各地实际普及不同类型的卫生厕所,推进厕所粪污无害化处理和资源化利用。梯次推进农村生活污水治理,有条件的地区推动城镇污水管网向周边村庄延伸覆盖。逐步消除农村黑臭水体,加强农村饮用水水源地保护。
第二节 着力提升村容村貌
科学规划村庄建筑布局,大力提升农房设计水平,突出乡土特色和地域民族特点。加快推进通村组道路、入户道路建设,基本解决村内道路泥泞、村民出行不便等问题。全面推进乡村绿化,建设具有乡村特色的绿化景观。完善村庄公共照明设施。整治公共空间和庭院环境,消除私搭乱建、乱堆乱放。继续推进城乡环境卫生整洁行动,加大卫生乡镇创建工作力度。鼓励具备条件的地区集中连片建设生态宜居的美丽乡村,综合提升田水路林村风貌,促进村庄形态与自然环境相得益彰。
第三节 建立健全整治长效机制
全面完成县域乡村建设规划编制或修编,推进实用性村庄规划编制实施,加强乡村建设规划许可管理。建立农村人居环境建设和管护长效机制,发挥村民主体作用,鼓励专业化、市场化建设和运行管护。推行环境治理依效付费制度,健全服务绩效评价考核机制。探索建立垃圾污水处理农户付费制度,完善财政补贴和农户付费合理分担机制。依法简化农村人居环境整治建设项目审批程序和招投标程序。完善农村人居环境标准体系。
图表:专栏8 农村人居环境整治行动 新华社发
第二十一章 加强乡村生态保护与修复
大力实施乡村生态保护与修复重大工程,完善重要生态系统保护制度,促进乡村生产生活环境稳步改善,自然生态系统功能和稳定性全面提升,生态产品供给能力进一步增强。
第一节 实施重要生态系统保护和修复重大工程
统筹山水林田湖草系统治理,优化生态安全屏障体系。大力实施大规模国土绿化行动,全面建设三北、长江等重点防护林体系,扩大退耕还林还草,巩固退耕还林还草成果,推动森林质量精准提升,加强有害生物防治。稳定扩大退牧还草实施范围,继续推进草原防灾减灾、鼠虫草害防治、严重退化沙化草原治理等工程。保护和恢复乡村河湖、湿地生态系统,积极开展农村水生态修复,连通河湖水系,恢复河塘行蓄能力,推进退田还湖还湿、退圩退垸还湖。大力推进荒漠化、石漠化、水土流失综合治理,实施生态清洁小流域建设,推进绿色小水电改造。加快国土综合整治,实施农村土地综合整治重大行动,推进农用地和低效建设用地整理以及历史遗留损毁土地复垦。加强矿产资源开发集中地区特别是重有色金属矿区地质环境和生态修复,以及损毁山体、矿山废弃地修复。加快近岸海域综合治理,实施蓝色海湾整治行动和自然岸线修复。实施生物多样性保护重大工程,提升各类重要保护地保护管理能力。加强野生动植物保护,强化外来入侵物种风险评估、监测预警与综合防控。开展重大生态修复工程气象保障服务,探索实施生态修复型人工增雨工程。
第二节 健全重要生态系统保护制度
完善天然林和公益林保护制度,进一步细化各类森林和林地的管控措施或经营制度。完善草原生态监管和定期调查制度,严格实施草原禁牧和草畜平衡制度,全面落实草原经营者生态保护主体责任。完善荒漠生态保护制度,加强沙区天然植被和绿洲保护。全面推行河长制湖长制,鼓励将河长湖长体系延伸至村一级。推进河湖饮用水水源保护区划定和立界工作,加强对水源涵养区、蓄洪滞涝区、滨河滨湖带的保护。严格落实自然保护区、风景名胜区、地质遗迹等各类保护地保护制度,支持有条件的地方结合国家公园体制试点,探索对居住在核心区域的农牧民实施生态搬迁试点。
第三节 健全生态保护补偿机制
加大重点生态功能区转移支付力度,建立省以下生态保护补偿资金投入机制。完善重点领域生态保护补偿机制,鼓励地方因地制宜探索通过赎买、租赁、置换、协议、混合所有制等方式加强重点区位森林保护,落实草原生态保护补助奖励政策,建立长江流域重点水域禁捕补偿制度,鼓励各地建立流域上下游等横向补偿机制。推动市场化多元化生态补偿,建立健全用水权、排污权、碳排放权交易制度,形成森林、草原、湿地等生态修复工程参与碳汇交易的有效途径,探索实物补偿、服务补偿、设施补偿、对口支援、干部支持、共建园区、飞地经济等方式,提高补偿的针对性。
第四节 发挥自然资源多重效益
大力发展生态旅游、生态种养等产业,打造乡村生态产业链。进一步盘活森林、草原、湿地等自然资源,允许集体经济组织灵活利用现有生产服务设施用地开展相关经营活动。鼓励各类社会主体参与生态保护修复,对集中连片开展生态修复达到一定规模的经营主体,允许在符合土地管理法律法规和土地利用总体规划、依法办理建设用地审批手续、坚持节约集约用地的前提下,利用1-3%治理面积从事旅游、康养、体育、设施农业等产业开发。深化集体林权制度改革,全面开展森林经营方案编制工作,扩大商品林经营自主权,鼓励多种形式的适度规模经营,支持开展林权收储担保服务。完善生态资源管护机制,设立生态管护员工作岗位,鼓励当地群众参与生态管护和管理服务。进一步健全自然资源有偿使用制度,研究探索生态资源价值评估方法并开展试点。
图表:专栏9 乡村生态保护与修复重大工程 新华社发
第七篇 繁荣发展乡村文化
坚持以社会主义核心价值观为引领,以传承发展中华优秀传统文化为核心,以乡村公共文化服务体系建设为载体,培育文明乡风、良好家风、淳朴民风,推动乡村文化振兴,建设邻里守望、诚信重礼、勤俭节约的文明乡村。
第二十二章 加强农村思想道德建设
持续推进农村精神文明建设,提升农民精神风貌,倡导科学文明生活,不断提高乡村社会文明程度。
第一节 践行社会主义核心价值观
坚持教育引导、实践养成、制度保障三管齐下,采取符合农村特点的方式方法和载体,深化中国特色社会主义和中国梦宣传教育,大力弘扬民族精神和时代精神。加强爱国主义、集体主义、社会主义教育,深化民族团结进步教育。注重典型示范,深入实施时代新人培育工程,推出一批新时代农民的先进模范人物。把社会主义核心价值观融入法治建设,推动公正文明执法司法,彰显社会主流价值。强化公共政策价值导向,探索建立重大公共政策道德风险评估和纠偏机制。
第二节 巩固农村思想文化阵地
推动基层党组织、基层单位、农村社区有针对性地加强农村群众性思想政治工作。加强对农村社会热点难点问题的应对解读,合理引导社会预期。健全人文关怀和心理疏导机制,培育自尊自信、理性平和、积极向上的农村社会心态。深化文明村镇创建活动,进一步提高县级及以上文明村和文明乡镇的占比。广泛开展星级文明户、文明家庭等群众性精神文明创建活动。深入开展“扫黄打非”进基层。重视发挥社区教育作用,做好家庭教育,传承良好家风家训。完善文化科技卫生“三下乡”长效机制。
第三节 倡导诚信道德规范
深入实施公民道德建设工程,推进社会公德、职业道德、家庭美德、个人品德建设。推进诚信建设,强化农民的社会责任意识、规则意识、集体意识和主人翁意识。建立健全农村信用体系,完善守信激励和失信惩戒机制。弘扬劳动最光荣、劳动者最伟大的观念。弘扬中华孝道,强化孝敬父母、尊敬长辈的社会风尚。广泛开展好媳妇、好儿女、好公婆等评选表彰活动,开展寻找最美乡村教师、医生、村官、人民调解员等活动。深入宣传道德模范、身边好人的典型事迹,建立健全先进模范发挥作用的长效机制。
第二十三章 弘扬中华优秀传统文化
立足乡村文明,吸取城市文明及外来文化优秀成果,在保护传承的基础上,创造性转化、创新性发展,不断赋予时代内涵、丰富表现形式,为增强文化自信提供优质载体。
第一节 保护利用乡村传统文化
实施农耕文化传承保护工程,深入挖掘农耕文化中蕴含的优秀思想观念、人文精神、道德规范,充分发挥其在凝聚人心、教化群众、淳化民风中的重要作用。划定乡村建设的历史文化保护线,保护好文物古迹、传统村落、民族村寨、传统建筑、农业遗迹、灌溉工程遗产。传承传统建筑文化,使历史记忆、地域特色、民族特点融入乡村建设与维护。支持农村地区优秀戏曲曲艺、少数民族文化、民间文化等传承发展。完善非物质文化遗产保护制度,实施非物质文化遗产传承发展工程。实施乡村经济社会变迁物证征藏工程,鼓励乡村史志修编。
第二节 重塑乡村文化生态
紧密结合特色小镇、美丽乡村建设,深入挖掘乡村特色文化符号,盘活地方和民族特色文化资源,走特色化、差异化发展之路。以形神兼备为导向,保护乡村原有建筑风貌和村落格局,把民族民间文化元素融入乡村建设,深挖历史古韵,弘扬人文之美,重塑诗意闲适的人文环境和田绿草青的居住环境,重现原生田园风光和原本乡情乡愁。引导企业家、文化工作者、退休人员、文化志愿者等投身乡村文化建设,丰富农村文化业态。
第三节 发展乡村特色文化产业
加强规划引导、典型示范,挖掘培养乡土文化本土人才,建设一批特色鲜明、优势突出的农耕文化产业展示区,打造一批特色文化产业乡镇、文化产业特色村和文化产业群。大力推动农村地区实施传统工艺振兴计划,培育形成具有民族和地域特色的传统工艺产品,促进传统工艺提高品质、形成品牌、带动就业。积极开发传统节日文化用品和武术、戏曲、舞龙、舞狮、锣鼓等民间艺术、民俗表演项目,促进文化资源与现代消费需求有效对接。推动文化、旅游与其他产业深度融合、创新发展。
第二十四章 丰富乡村文化生活
推动城乡公共文化服务体系融合发展,增加优秀乡村文化产品和服务供给,活跃繁荣农村文化市场,为广大农民提供高质量的精神营养。
第一节 健全公共文化服务体系
按照有标准、有网络、有内容、有人才的要求,健全乡村公共文化服务体系。推动县级图书馆、文化馆总分馆制,发挥县级公共文化机构辐射作用,加强基层综合性文化服务中心建设,实现乡村两级公共文化服务全覆盖,提升服务效能。完善农村新闻出版广播电视公共服务覆盖体系,推进数字广播电视户户通,探索农村电影放映的新方法新模式,推进农家书屋延伸服务和提质增效。继续实施公共数字文化工程,积极发挥新媒体作用,使农民群众能便捷获取优质数字文化资源。完善乡村公共体育服务体系,推动村健身设施全覆盖。
第二节 增加公共文化产品和服务供给
深入推进文化惠民,为农村地区提供更多更好的公共文化产品和服务。建立农民群众文化需求反馈机制,推动政府向社会购买公共文化服务,开展“菜单式”、“订单式”服务。加强公共文化服务品牌建设,推动形成具有鲜明特色和社会影响力的农村公共文化服务项目。开展文化结对帮扶。支持“三农”题材文艺创作生产,鼓励文艺工作者推出反映农民生产生活尤其是乡村振兴实践的优秀文艺作品。鼓励各级文艺组织深入农村地区开展惠民演出活动。加强农村科普工作,推动全民阅读进家庭、进农村,提高农民科学文化素养。
第三节 广泛开展群众文化活动
完善群众文艺扶持机制,鼓励农村地区自办文化。培育挖掘乡土文化本土人才,支持乡村文化能人。加强基层文化队伍培训,培养一支懂文艺爱农村爱农民、专兼职相结合的农村文化工作队伍。传承和发展民族民间传统体育,广泛开展形式多样的农民群众性体育活动。鼓励开展群众性节日民俗活动,支持文化志愿者深入农村开展丰富多彩的文化志愿服务活动。活跃繁荣农村文化市场,推动农村文化市场转型升级,加强农村文化市场监管。
图表:专栏10 乡村文化繁荣兴盛重大工程 新华社发
第八篇 健全现代乡村治理体系
把夯实基层基础作为固本之策,建立健全党委领导、政府负责、社会协同、公众参与、法治保障的现代乡村社会治理体制,推动乡村组织振兴,打造充满活力、和谐有序的善治乡村。
第二十五章 加强农村基层党组织对乡村振兴的全面领导
以农村基层党组织建设为主线,突出政治功能,提升组织力,把农村基层党组织建成宣传党的主张、贯彻党的决定、领导基层治理、团结动员群众、推动改革发展的坚强战斗堡垒。
第一节 健全以党组织为核心的组织体系
坚持农村基层党组织领导核心地位,大力推进村党组织书记通过法定程序担任村民委员会主任和集体经济组织、农民合作组织负责人,推行村“两委”班子成员交叉任职;提倡由非村民委员会成员的村党组织班子成员或党员担任村务监督委员会主任;村民委员会成员、村民代表中党员应当占一定比例。在以建制村为基本单元设置党组织的基础上,创新党组织设置。推动农村基层党组织和党员在脱贫攻坚和乡村振兴中提高威信、提升影响。加强农村新型经济组织和社会组织的党建工作,引导其始终坚持为农民服务的正确方向。
第二节 加强农村基层党组织带头人队伍建设
实施村党组织带头人整体优化提升行动。加大从本村致富能手、外出务工经商人员、本乡本土大学毕业生、复员退伍军人中培养选拔力度。以县为单位,逐村摸排分析,对村党组织书记集中调整优化,全面实行县级备案管理。健全从优秀村党组织书记中选拔乡镇领导干部、考录乡镇公务员、招聘乡镇事业编制人员机制。通过本土人才回引、院校定向培养、县乡统筹招聘等渠道,每个村储备一定数量的村级后备干部。全面向贫困村、软弱涣散村和集体经济薄弱村党组织派出第一书记,建立长效机制。
第三节 加强农村党员队伍建设
加强农村党员教育、管理、监督,推进“两学一做”学习教育常态化制度化,教育引导广大党员自觉用习近平新时代中国特色社会主义思想武装头脑。严格党的组织生活,全面落实“三会一课”、主题党日、谈心谈话、民主评议党员、党员联系农户等制度。加强农村流动党员管理。注重发挥无职党员作用。扩大党内基层民主,推进党务公开。加强党内激励关怀帮扶,定期走访慰问农村老党员、生活困难党员,帮助解决实际困难。稳妥有序开展不合格党员组织处置工作。加大在青年农民、外出务工人员、妇女中发展党员力度。
第四节 强化农村基层党组织建设责任与保障
推动全面从严治党向纵深发展、向基层延伸,严格落实各级党委尤其是县级党委主体责任,进一步压实县乡纪委监督责任,将抓党建促脱贫攻坚、促乡村振兴情况作为每年市县乡党委书记抓基层党建述职评议考核的重要内容,纳入巡视、巡察工作内容,作为领导班子综合评价和选拔任用领导干部的重要依据。坚持抓乡促村,整乡推进、整县提升,加强基本组织、基本队伍、基本制度、基本活动、基本保障建设,持续整顿软弱涣散村党组织。加强农村基层党风廉政建设,强化农村基层干部和党员的日常教育管理监督,加强对《农村基层干部廉洁履行职责若干规定(试行)》执行情况的监督检查,弘扬新风正气,抵制歪风邪气。充分发挥纪检监察机关在督促相关职能部门抓好中央政策落实方面的作用,加强对落实情况特别是涉农资金拨付、物资调配等工作的监督,开展扶贫领域腐败和作风问题专项治理,严厉打击农村基层黑恶势力和涉黑涉恶腐败及“保护伞”,严肃查处发生在惠农资金、征地拆迁、生态环保和农村“三资”管理领域的违纪违法问题,坚决纠正损害农民利益的行为,严厉整治群众身边腐败问题。全面执行以财政投入为主的稳定的村级组织运转经费保障政策。满怀热情关心关爱农村基层干部,政治上激励、工作上支持、待遇上保障、心理上关怀。重视发现和树立优秀农村基层干部典型,彰显榜样力量。
第二十六章 促进自治法治德治有机结合
坚持自治为基、法治为本、德治为先,健全和创新村党组织领导的充满活力的村民自治机制,强化法律权威地位,以德治滋养法治、涵养自治,让德治贯穿乡村治理全过程。
第一节 深化村民自治实践
加强农村群众性自治组织建设。完善农村民主选举、民主协商、民主决策、民主管理、民主监督制度。规范村民委员会等自治组织选举办法,健全民主决策程序。依托村民会议、村民代表会议、村民议事会、村民理事会等,形成民事民议、民事民办、民事民管的多层次基层协商格局。创新村民议事形式,完善议事决策主体和程序,落实群众知情权和决策权。全面建立健全村务监督委员会,健全务实管用的村务监督机制,推行村级事务阳光工程。充分发挥自治章程、村规民约在农村基层治理中的独特功能,弘扬公序良俗。继续开展以村民小组或自然村为基本单元的村民自治试点工作。加强基层纪委监委对村民委员会的联系和指导。
第二节 推进乡村法治建设
深入开展“法律进乡村”宣传教育活动,提高农民法治素养,引导干部群众尊法学法守法用法。增强基层干部法治观念、法治为民意识,把政府各项涉农工作纳入法治化轨道。维护村民委员会、农村集体经济组织、农村合作经济组织的特别法人地位和权利。深入推进综合行政执法改革向基层延伸,创新监管方式,推动执法队伍整合、执法力量下沉,提高执法能力和水平。加强乡村人民调解组织建设,建立健全乡村调解、县市仲裁、司法保障的农村土地承包经营纠纷调处机制。健全农村公共法律服务体系,加强对农民的法律援助、司法救助和公益法律服务。深入开展法治县(市、区)、民主法治示范村等法治创建活动,深化农村基层组织依法治理。
第三节 提升乡村德治水平
深入挖掘乡村熟人社会蕴含的道德规范,结合时代要求进行创新,强化道德教化作用,引导农民向上向善、孝老爱亲、重义守信、勤俭持家。建立道德激励约束机制,引导农民自我管理、自我教育、自我服务、自我提高,实现家庭和睦、邻里和谐、干群融洽。积极发挥新乡贤作用。深入推进移风易俗,开展专项文明行动,遏制大操大办、相互攀比、“天价彩礼”、厚葬薄养等陈规陋习。加强无神论宣传教育,抵制封建迷信活动。深化农村殡葬改革。
第四节 建设平安乡村
健全落实社会治安综合治理领导责任制,健全农村社会治安防控体系,推动社会治安防控力量下沉,加强农村群防群治队伍建设。深入开展扫黑除恶专项斗争。依法加大对农村非法宗教、邪教活动打击力度,严防境外渗透,继续整治农村乱建宗教活动场所、滥塑宗教造像。完善县乡村三级综治中心功能和运行机制。健全农村公共安全体系,持续开展农村安全隐患治理。加强农村警务、消防、安全生产工作,坚决遏制重特大安全事故。健全矛盾纠纷多元化解机制,深入排查化解各类矛盾纠纷,全面推广“枫桥经验”,做到小事不出村、大事不出乡(镇)。落实乡镇政府农村道路交通安全监督管理责任,探索实施“路长制”。探索以网格化管理为抓手,推动基层服务和管理精细化精准化。推进农村“雪亮工程”建设。
第二十七章 夯实基层政权
科学设置乡镇机构,构建简约高效的基层管理体制,健全农村基层服务体系,夯实乡村治理基础。
第一节 加强基层政权建设
面向服务人民群众合理设置基层政权机构、调配人力资源,不简单照搬上级机关设置模式。根据工作需要,整合基层审批、服务、执法等方面力量,统筹机构编制资源,整合相关职能设立综合性机构,实行扁平化和网格化管理。推动乡村治理重心下移,尽可能把资源、服务、管理下放到基层。加强乡镇领导班子建设,有计划地选派省市县机关部门有发展潜力的年轻干部到乡镇任职。加大从优秀选调生、乡镇事业编制人员、优秀村干部、大学生村官中选拔乡镇领导班子成员力度。加强边境地区、民族地区农村基层政权建设相关工作。
第二节 创新基层管理体制机制
明确县乡财政事权和支出责任划分,改进乡镇财政预算管理制度。推进乡镇协商制度化、规范化建设,创新联系服务群众工作方法。推进直接服务民生的公共事业部门改革,改进服务方式,最大限度方便群众。推动乡镇政务服务事项一窗式办理、部门信息系统一平台整合、社会服务管理大数据一口径汇集,不断提高乡村治理智能化水平。健全监督体系,规范乡镇管理行为。改革创新考评体系,强化以群众满意度为重点的考核导向。严格控制对乡镇设立不切实际的“一票否决”事项。
第三节 健全农村基层服务体系
制定基层政府在村(农村社区)治理方面的权责清单,推进农村基层服务规范化标准化。整合优化公共服务和行政审批职责,打造“一门式办理”、“一站式服务”的综合服务平台。在村庄普遍建立网上服务站点,逐步形成完善的乡村便民服务体系。大力培育服务性、公益性、互助性农村社会组织,积极发展农村社会工作和志愿服务。开展农村基层减负工作,集中清理对村级组织考核评比多、创建达标多、检查督查多等突出问题。
图表:专栏11 乡村治理体系构建计划 新华社发
第九篇 保障和改善农村民生
坚持人人尽责、人人享有,围绕农民群众最关心最直接最现实的利益问题,加快补齐农村民生短板,提高农村美好生活保障水平,让农民群众有更多实实在在的获得感、幸福感、安全感。
第二十八章 加强农村基础设施建设
继续把基础设施建设重点放在农村,持续加大投入力度,加快补齐农村基础设施短板,促进城乡基础设施互联互通,推动农村基础设施提挡升级。
第一节 改善农村交通物流设施条件
以示范县为载体全面推进“四好农村路”建设,深化农村公路管理养护体制改革,健全管理养护长效机制,完善安全防护设施,保障农村地区基本出行条件。推动城市公共交通线路向城市周边延伸,鼓励发展镇村公交,实现具备条件的建制村全部通客车。加大对革命老区、民族地区、边疆地区、贫困地区铁路公益性运输的支持力度,继续开好“慢火车”。加快构建农村物流基础设施骨干网络,鼓励商贸、邮政、快递、供销、运输等企业加大在农村地区的设施网络布局。加快完善农村物流基础设施末端网络,鼓励有条件的地区建设面向农村地区的共同配送中心。
第二节 加强农村水利基础设施网络建设
构建大中小微结合、骨干和田间衔接、长期发挥效益的农村水利基础设施网络,着力提高节水供水和防洪减灾能力。科学有序推进重大水利工程建设,加强灾后水利薄弱环节建设,统筹推进中小型水源工程和抗旱应急能力建设。巩固提升农村饮水安全保障水平,开展大中型灌区续建配套节水改造与现代化建设,有序新建一批节水型、生态型灌区,实施大中型灌排泵站更新改造。推进小型农田水利设施达标提质,实施水系连通和河塘清淤整治等工程建设。推进智慧水利建设。深化农村水利工程产权制度与管理体制改革,健全基层水利服务体系,促进工程长期良性运行。
第三节 构建农村现代能源体系
优化农村能源供给结构,大力发展太阳能、浅层地热能、生物质能等,因地制宜开发利用水能和风能。完善农村能源基础设施网络,加快新一轮农村电网升级改造,推动供气设施向农村延伸。加快推进生物质热电联产、生物质供热、规模化生物质天然气和规模化大型沼气等燃料清洁化工程。推进农村能源消费升级,大幅提高电能在农村能源消费中的比重,加快实施北方农村地区冬季清洁取暖,积极稳妥推进散煤替代。推广农村绿色节能建筑和农用节能技术、产品。大力发展“互联网+”智慧能源,探索建设农村能源革命示范区。
第四节 夯实乡村信息化基础
深化电信普遍服务,加快农村地区宽带网络和第四代移动通信网络覆盖步伐。实施新一代信息基础设施建设工程。实施数字乡村战略,加快物联网、地理信息、智能设备等现代信息技术与农村生产生活的全面深度融合,深化农业农村大数据创新应用,推广远程教育、远程医疗、金融服务进村等信息服务,建立空间化、智能化的新型农村统计信息系统。在乡村信息化基础设施建设过程中,同步规划、同步建设、同步实施网络安全工作。
图表:专栏12 农村基础设施建设重大工程 新华社发
第二十九章 提升农村劳动力就业质量
坚持就业优先战略和积极就业政策,健全城乡均等的公共就业服务体系,不断提升农村劳动者素质,拓展农民外出就业和就地就近就业空间,实现更高质量和更充分就业。
第一节 拓宽转移就业渠道
增强经济发展创造就业岗位能力,拓宽农村劳动力转移就业渠道,引导农村劳动力外出就业,更加积极地支持就地就近就业。发展壮大县域经济,加快培育区域特色产业,拓宽农民就业空间。大力发展吸纳就业能力强的产业和企业,结合新型城镇化建设合理引导产业梯度转移,创造更多适合农村劳动力转移就业的机会,推进农村劳动力转移就业示范基地建设。加强劳务协作,积极开展有组织的劳务输出。实施乡村就业促进行动,大力发展乡村特色产业,推进乡村经济多元化,提供更多就业岗位。结合农村基础设施等工程建设,鼓励采取以工代赈方式就近吸纳农村劳动力务工。
第二节 强化乡村就业服务
健全覆盖城乡的公共就业服务体系,提供全方位公共就业服务。加强乡镇、行政村基层平台建设,扩大就业服务覆盖面,提升服务水平。开展农村劳动力资源调查统计,建立农村劳动力资源信息库并实行动态管理。加快公共就业服务信息化建设,打造线上线下一体的服务模式。推动建立覆盖城乡全体劳动者、贯穿劳动者学习工作终身、适应就业和人才成长需要的职业技能培训制度,增强职业培训的针对性和有效性。在整合资源基础上,合理布局建设一批公共实训基地。
第三节 完善制度保障体系
推动形成平等竞争、规范有序、城乡统一的人力资源市场,建立健全城乡劳动者平等就业、同工同酬制度,提高就业稳定性和收入水平。健全人力资源市场法律法规体系,依法保障农村劳动者和用人单位合法权益。完善政府、工会、企业共同参与的协调协商机制,构建和谐劳动关系。落实就业服务、人才激励、教育培训、资金奖补、金融支持、社会保险等就业扶持相关政策。加强就业援助,对就业困难农民实行分类帮扶。
图表:专栏13 乡村就业促进行动 新华社发
第三十章 增加农村公共服务供给
继续把国家社会事业发展的重点放在农村,促进公共教育、医疗卫生、社会保障等资源向农村倾斜,逐步建立健全全民覆盖、普惠共享、城乡一体的基本公共服务体系,推进城乡基本公共服务均等化。
第一节 优先发展农村教育事业
统筹规划布局农村基础教育学校,保障学生就近享有有质量的教育。科学推进义务教育公办学校标准化建设,全面改善贫困地区义务教育薄弱学校基本办学条件,加强寄宿制学校建设,提升乡村教育质量,实现县域校际资源均衡配置。发展农村学前教育,每个乡镇至少办好1所公办中心幼儿园,完善县乡村学前教育公共服务网络。继续实施特殊教育提升计划。科学稳妥推行民族地区乡村中小学双语教育,坚定不移推行国家通用语言文字教育。实施高中阶段教育普及攻坚计划,提高高中阶段教育普及水平。大力发展面向农村的职业教育,加快推进职业院校布局结构调整,加强县级职业教育中心建设,有针对性地设置专业和课程,满足乡村产业发展和振兴需要。推动优质学校辐射农村薄弱学校常态化,加强城乡教师交流轮岗。积极发展“互联网+教育”,推进乡村学校信息化基础设施建设,优化数字教育资源公共服务体系。落实好乡村教师支持计划,继续实施农村义务教育学校教师特设岗位计划,加强乡村学校紧缺学科教师和民族地区双语教师培训,落实乡村教师生活补助政策,建好建强乡村教师队伍。
第二节 推进健康乡村建设
深入实施国家基本公共卫生服务项目,完善基本公共卫生服务项目补助政策,提供基础性全方位全周期的健康管理服务。加强慢性病、地方病综合防控,大力推进农村地区精神卫生、职业病和重大传染病防治。深化农村计划生育管理服务改革,落实全面两孩政策。增强妇幼健康服务能力,倡导优生优育。加强基层医疗卫生服务体系建设,基本实现每个乡镇都有1所政府举办的乡镇卫生院,每个行政村都有1所卫生室,每个乡镇卫生院都有全科医生,支持中西部地区基层医疗卫生机构标准化建设和设备提挡升级。切实加强乡村医生队伍建设,支持并推动乡村医生申请执业(助理)医师资格。全面建立分级诊疗制度,实行差别化的医保支付和价格政策。深入推进基层卫生综合改革,完善基层医疗卫生机构绩效工资制度。开展和规范家庭医生签约服务。树立大卫生大健康理念,广泛开展健康教育活动,倡导科学文明健康的生活方式,养成良好卫生习惯,提升居民文明卫生素质。
第三节 加强农村社会保障体系建设
按照兜底线、织密网、建机制的要求,全面建成覆盖全民、城乡统筹、权责清晰、保障适度、可持续的多层次社会保障体系。进一步完善城乡居民基本养老保险制度,加快建立城乡居民基本养老保险待遇确定和基础养老金标准正常调整机制。完善统一的城乡居民基本医疗保险制度和大病保险制度,做好农民重特大疾病救助工作,健全医疗救助与基本医疗保险、城乡居民大病保险及相关保障制度的衔接机制,巩固城乡居民医保全国异地就医联网直接结算。推进低保制度城乡统筹发展,健全低保标准动态调整机制。全面实施特困人员救助供养制度,提升托底保障能力和服务质量。推动各地通过政府购买服务、设置基层公共管理和社会服务岗位、引入社会工作专业人才和志愿者等方式,为农村留守儿童和妇女、老年人以及困境儿童提供关爱服务。加强和改善农村残疾人服务,将残疾人普遍纳入社会保障体系予以保障和扶持。
第四节 提升农村养老服务能力
适应农村人口老龄化加剧形势,加快建立以居家为基础、社区为依托、机构为补充的多层次农村养老服务体系。以乡镇为中心,建立具有综合服务功能、医养相结合的养老机构,与农村基本公共服务、农村特困供养服务、农村互助养老服务相互配合,形成农村基本养老服务网络。提高乡村卫生服务机构为老年人提供医疗保健服务的能力。支持主要面向失能、半失能老年人的农村养老服务设施建设,推进农村幸福院等互助型养老服务发展,建立健全农村留守老年人关爱服务体系。开发农村康养产业项目。鼓励村集体建设用地优先用于发展养老服务。
第五节 加强农村防灾减灾救灾能力建设
坚持以防为主、防抗救相结合,坚持常态减灾与非常态救灾相统一,全面提高抵御各类灾害综合防范能力。加强农村自然灾害监测预报预警,解决农村预警信息发布“最后一公里”问题。加强防灾减灾工程建设,推进实施自然灾害高风险区农村困难群众危房改造。全面深化森林、草原火灾防控治理。大力推进农村公共消防设施、消防力量和消防安全管理组织建设,改善农村消防安全条件。推进自然灾害救助物资储备体系建设。开展灾害救助应急预案编制和演练,完善应对灾害的政策支持体系和灾后重建工作机制。在农村广泛开展防灾减灾宣传教育。
图表:专栏14 农村公共服务提升计划 新华社发
第十篇 完善城乡融合发展政策体系
顺应城乡融合发展趋势,重塑城乡关系,更好激发农村内部发展活力、优化农村外部发展环境,推动人才、土地、资本等要素双向流动,为乡村振兴注入新动能。
第三十一章 加快农业转移人口市民化
加快推进户籍制度改革,全面实行居住证制度,促进有能力在城镇稳定就业和生活的农业转移人口有序实现市民化。
第一节 健全落户制度
鼓励各地进一步放宽落户条件,除极少数超大城市外,允许农业转移人口在就业地落户,优先解决农村学生升学和参军进入城镇的人口、在城镇就业居住5年以上和举家迁徙的农业转移人口以及新生代农民工落户问题。区分超大城市和特大城市主城区、郊区、新区等区域,分类制定落户政策,重点解决符合条件的普通劳动者落户问题。全面实行居住证制度,确保各地居住证申领门槛不高于国家标准、享受的各项基本公共服务和办事便利不低于国家标准,推进居住证制度覆盖全部未落户城镇常住人口。
第二节 保障享有权益
不断扩大城镇基本公共服务覆盖面,保障符合条件的未落户农民工在流入地平等享受城镇基本公共服务。通过多种方式增加学位供给,保障农民工随迁子女以流入地公办学校为主接受义务教育,以普惠性幼儿园为主接受学前教育。完善就业失业登记管理制度,面向农业转移人口全面提供政府补贴职业技能培训服务。将农业转移人口纳入社区卫生和计划生育服务体系,提供基本医疗卫生服务。把进城落户农民完全纳入城镇社会保障体系,在农村参加的养老保险和医疗保险规范接入城镇社会保障体系,做好基本医疗保险关系转移接续和异地就医结算工作。把进城落户农民完全纳入城镇住房保障体系,对符合条件的采取多种方式满足基本住房需求。
第三节 完善激励机制
维护进城落户农民土地承包权、宅基地使用权、集体收益分配权,引导进城落户农民依法自愿有偿转让上述权益。加快户籍变动与农村“三权”脱钩,不得以退出“三权”作为农民进城落户的条件,促使有条件的农业转移人口放心落户城镇。落实支持农业转移人口市民化财政政策,以及城镇建设用地增加规模与吸纳农业转移人口落户数量挂钩政策,健全由政府、企业、个人共同参与的市民化成本分担机制。
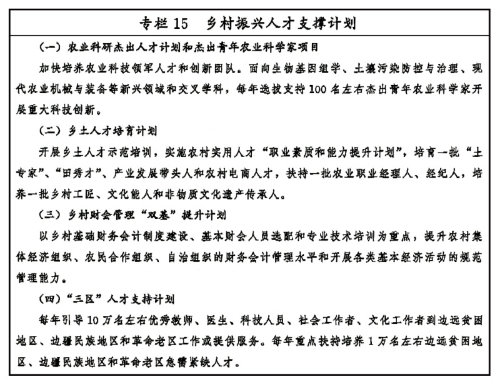
第三十二章 强化乡村振兴人才支撑
实行更加积极、更加开放、更加有效的人才政策,推动乡村人才振兴,让各类人才在乡村大施所能、大展才华、大显身手。
第一节 培育新型职业农民
全面建立职业农民制度,培养新一代爱农业、懂技术、善经营的新型职业农民,优化农业从业者结构。实施新型职业农民培育工程,支持新型职业农民通过弹性学制参加中高等农业职业教育。创新培训组织形式,探索田间课堂、网络教室等培训方式,支持农民专业合作社、专业技术协会、龙头企业等主体承担培训。鼓励各地开展职业农民职称评定试点。引导符合条件的新型职业农民参加城镇职工养老、医疗等社会保障制度。
第二节 加强农村专业人才队伍建设
加大“三农”领域实用专业人才培育力度,提高农村专业人才服务保障能力。加强农技推广人才队伍建设,探索公益性和经营性农技推广融合发展机制,允许农技人员通过提供增值服务合理取酬,全面实施农技推广服务特聘计划。加强涉农院校和学科专业建设,大力培育农业科技、科普人才,深入实施农业科研杰出人才计划和杰出青年农业科学家项目,深化农业系列职称制度改革。
第三节 鼓励社会人才投身乡村建设
建立健全激励机制,研究制定完善相关政策措施和管理办法,鼓励社会人才投身乡村建设。以乡情乡愁为纽带,引导和支持企业家、党政干部、专家学者、医生教师、规划师、建筑师、律师、技能人才等,通过下乡担任志愿者、投资兴业、行医办学、捐资捐物、法律服务等方式服务乡村振兴事业,允许符合要求的公职人员回乡任职。落实和完善融资贷款、配套设施建设补助、税费减免等扶持政策,引导工商资本积极投入乡村振兴事业。继续实施“三区”(边远贫困地区、边疆民族地区和革命老区)人才支持计划,深入推进大学生村官工作,因地制宜实施“三支一扶”、高校毕业生基层成长等计划,开展乡村振兴“巾帼行动”、青春建功行动。建立城乡、区域、校地之间人才培养合作与交流机制。全面建立城市医生教师、科技文化人员等定期服务乡村机制。
图表:专栏15 乡村振兴人才支撑计划 新华社发
第三十三章 加强乡村振兴用地保障
完善农村土地利用管理政策体系,盘活存量,用好流量,辅以增量,激活农村土地资源资产,保障乡村振兴用地需求。
第一节 健全农村土地管理制度
总结农村土地征收、集体经营性建设用地入市、宅基地制度改革试点经验,逐步扩大试点,加快土地管理法修改。探索具体用地项目公共利益认定机制,完善征地补偿标准,建立被征地农民长远生计的多元保障机制。建立健全依法公平取得、节约集约使用、自愿有偿退出的宅基地管理制度。在符合规划和用途管制前提下,赋予农村集体经营性建设用地出让、租赁、入股权能,明确入市范围和途径。建立集体经营性建设用地增值收益分配机制。
第二节 完善农村新增用地保障机制
统筹农业农村各项土地利用活动,乡镇土地利用总体规划可以预留一定比例的规划建设用地指标,用于农业农村发展。根据规划确定的用地结构和布局,年度土地利用计划分配中可安排一定比例新增建设用地指标专项支持农业农村发展。对于农业生产过程中所需各类生产设施和附属设施用地,以及由于农业规模经营必须兴建的配套设施,在不占用永久基本农田的前提下,纳入设施农用地管理,实行县级备案。鼓励农业生产与村庄建设用地复合利用,发展农村新产业新业态,拓展土地使用功能。
第三节 盘活农村存量建设用地
完善农民闲置宅基地和闲置农房政策,探索宅基地所有权、资格权、使用权“三权分置”,落实宅基地集体所有权,保障宅基地农户资格权和农民房屋财产权,适度放活宅基地和农民房屋使用权,不得违规违法买卖宅基地,严格实行土地用途管制,严格禁止下乡利用农村宅基地建设别墅大院和私人会馆。在符合土地利用总体规划前提下,允许县级政府通过村土地利用规划调整优化村庄用地布局,有效利用农村零星分散的存量建设用地。对利用收储农村闲置建设用地发展农村新产业新业态的,给予新增建设用地指标奖励。
第三十四章 健全多元投入保障机制
健全投入保障制度,完善政府投资体制,充分激发社会投资的动力和活力,加快形成财政优先保障、社会积极参与的多元投入格局。
第一节 继续坚持财政优先保障
建立健全实施乡村振兴战略财政投入保障制度,明确和强化各级政府“三农”投入责任,公共财政更大力度向“三农”倾斜,确保财政投入与乡村振兴目标任务相适应。规范地方政府举债融资行为,支持地方政府发行一般债券用于支持乡村振兴领域公益性项目,鼓励地方政府试点发行项目融资和收益自平衡的专项债券,支持符合条件、有一定收益的乡村公益性建设项目。加大政府投资对农业绿色生产、可持续发展、农村人居环境、基本公共服务等重点领域和薄弱环节支持力度,充分发挥投资对优化供给结构的关键性作用。充分发挥规划的引领作用,推进行业内资金整合与行业间资金统筹相互衔接配合,加快建立涉农资金统筹整合长效机制。强化支农资金监督管理,提高财政支农资金使用效益。
第二节 提高土地出让收益用于农业农村比例
开拓投融资渠道,健全乡村振兴投入保障制度,为实施乡村振兴战略提供稳定可靠资金来源。坚持取之于地,主要用之于农的原则,制定调整完善土地出让收入使用范围、提高农业农村投入比例的政策性意见,所筹集资金用于支持实施乡村振兴战略。改进耕地占补平衡管理办法,建立高标准农田建设等新增耕地指标和城乡建设用地增减挂钩节余指标跨省域调剂机制,将所得收益通过支出预算全部用于巩固脱贫攻坚成果和支持实施乡村振兴战略。
第三节 引导和撬动社会资本投向农村
优化乡村营商环境,加大农村基础设施和公用事业领域开放力度,吸引社会资本参与乡村振兴。规范有序盘活农业农村基础设施存量资产,回收资金主要用于补短板项目建设。继续深化“放管服”改革,鼓励工商资本投入农业农村,为乡村振兴提供综合性解决方案。鼓励利用外资开展现代农业、产业融合、生态修复、人居环境整治和农村基础设施等建设。推广一事一议、以奖代补等方式,鼓励农民对直接受益的乡村基础设施建设投工投劳,让农民更多参与建设管护。
第三十五章 加大金融支农力度
健全适合农业农村特点的农村金融体系,把更多金融资源配置到农村经济社会发展的重点领域和薄弱环节,更好满足乡村振兴多样化金融需求。
第一节 健全金融支农组织体系
发展乡村普惠金融。深入推进银行业金融机构专业化体制机制建设,形成多样化农村金融服务主体。指导大型商业银行立足普惠金融事业部等专营机制建设,完善专业化的“三农”金融服务供给机制。完善中国农业银行、中国邮政储蓄银行“三农”金融事业部运营体系,明确国家开发银行、中国农业发展银行在乡村振兴中的职责定位,加大对乡村振兴信贷支持。支持中小型银行优化网点渠道建设,下沉服务重心。推动农村信用社省联社改革,保持农村信用社县域法人地位和数量总体稳定,完善村镇银行准入条件。引导农民合作金融健康有序发展。鼓励证券、保险、担保、基金、期货、租赁、信托等金融资源聚焦服务乡村振兴。
第二节 创新金融支农产品和服务
加快农村金融产品和服务方式创新,持续深入推进农村支付环境建设,全面激活农村金融服务链条。稳妥有序推进农村承包土地经营权、农民住房财产权、集体经营性建设用地使用权抵押贷款试点。探索县级土地储备公司参与农村承包土地经营权和农民住房财产权“两权”抵押试点工作。充分发挥全国信用信息共享平台和金融信用信息基础数据库的作用,探索开发新型信用类金融支农产品和服务。结合农村集体产权制度改革,探索利用量化的农村集体资产股权的融资方式。提高直接融资比重,支持农业企业依托多层次资本市场发展壮大。创新服务模式,引导持牌金融机构通过互联网和移动终端提供普惠金融服务,促进金融科技与农村金融规范发展。
第三节 完善金融支农激励政策
继续通过奖励、补贴、税收优惠等政策工具支持“三农”金融服务。抓紧出台金融服务乡村振兴的指导意见。发挥再贷款、再贴现等货币政策工具的引导作用,将乡村振兴作为信贷政策结构性调整的重要方向。落实县域金融机构涉农贷款增量奖励政策,完善涉农贴息贷款政策,降低农户和新型农业经营主体的融资成本。健全农村金融风险缓释机制,加快完善“三农”融资担保体系。充分发挥好国家融资担保基金的作用,强化担保融资增信功能,引导更多金融资源支持乡村振兴。制定金融机构服务乡村振兴考核评估办法。改进农村金融差异化监管体系,合理确定金融机构发起设立和业务拓展的准入门槛。守住不发生系统性金融风险底线,强化地方政府金融风险防范处置责任。
图表:专栏16 乡村振兴金融支撑重大工程 新华社发
第十一篇 规划实施
实行中央统筹、省负总责、市县抓落实的乡村振兴工作机制,坚持党的领导,更好履行各级政府职责,凝聚全社会力量,扎实有序推进乡村振兴。
第三十六章 加强组织领导
坚持党总揽全局、协调各方,强化党组织的领导核心作用,提高领导能力和水平,为实现乡村振兴提供坚强保证。
第一节 落实各方责任
强化地方各级党委和政府在实施乡村振兴战略中的主体责任,推动各级干部主动担当作为。坚持工业农业一起抓、城市农村一起抓,把农业农村优先发展原则体现到各个方面。坚持乡村振兴重大事项、重要问题、重要工作由党组织讨论决定的机制,落实党政一把手是第一责任人、五级书记抓乡村振兴的工作要求。县委书记要当好乡村振兴“一线总指挥”,下大力气抓好“三农”工作。各地区要依照国家规划科学编制乡村振兴地方规划或方案,科学制定配套政策和配置公共资源,明确目标任务,细化实化政策措施,增强可操作性。各部门要各司其职、密切配合,抓紧制定专项规划或指导意见,细化落实并指导地方完成国家规划提出的主要目标任务。建立健全规划实施和工作推进机制,加强政策衔接和工作协调。培养造就一支懂农业、爱农村、爱农民的“三农”工作队伍,带领群众投身乡村振兴伟大事业。
第二节 强化法治保障
各级党委和政府要善于运用法治思维和法治方式推进乡村振兴工作,严格执行现行涉农法律法规,在规划编制、项目安排、资金使用、监督管理等方面,提高规范化、制度化、法治化水平。完善乡村振兴法律法规和标准体系,充分发挥立法在乡村振兴中的保障和推动作用。推动各类组织和个人依法依规实施和参与乡村振兴。加强基层执法队伍建设,强化市场监管,规范乡村市场秩序,有效促进社会公平正义,维护人民群众合法权益。
第三节 动员社会参与
搭建社会参与平台,加强组织动员,构建政府、市场、社会协同推进的乡村振兴参与机制。创新宣传形式,广泛宣传乡村振兴相关政策和生动实践,营造良好社会氛围。发挥工会、共青团、妇联、科协、残联等群团组织的优势和力量,发挥各民主党派、工商联、无党派人士等积极作用,凝聚乡村振兴强大合力。建立乡村振兴专家决策咨询制度,组织智库加强理论研究。促进乡村振兴国际交流合作,讲好乡村振兴的中国故事,为世界贡献中国智慧和中国方案。
第四节 开展评估考核
加强乡村振兴战略规划实施考核监督和激励约束。将规划实施成效纳入地方各级党委和政府及有关部门的年度绩效考评内容,考核结果作为有关领导干部年度考核、选拔任用的重要依据,确保完成各项目标任务。本规划确定的约束性指标以及重大工程、重大项目、重大政策和重要改革任务,要明确责任主体和进度要求,确保质量和效果。加强乡村统计工作,因地制宜建立客观反映乡村振兴进展的指标和统计体系。建立规划实施督促检查机制,适时开展规划中期评估和总结评估。
第三十七章 有序实现乡村振兴
充分认识乡村振兴任务的长期性、艰巨性,保持历史耐心,避免超越发展阶段,统筹谋划,典型带动,有序推进,不搞齐步走。
第一节 准确聚焦阶段任务
在全面建成小康社会决胜期,重点抓好防范化解重大风险、精准脱贫、污染防治三大攻坚战,加快补齐农业现代化短腿和乡村建设短板。在开启全面建设社会主义现代化国家新征程时期,重点加快城乡融合发展制度设计和政策创新,推动城乡公共资源均衡配置和基本公共服务均等化,推进乡村治理体系和治理能力现代化,全面提升农民精神风貌,为乡村振兴这盘大棋布好局。
第二节 科学把握节奏力度
合理设定阶段性目标任务和工作重点,分步实施,形成统筹推进的工作机制。加强主体、资源、政策和城乡协同发力,避免代替农民选择,引导农民摒弃“等靠要”思想,激发农村各类主体活力,激活乡村振兴内生动力,形成系统高效的运行机制。立足当前发展阶段,科学评估财政承受能力、集体经济实力和社会资本动力,依法合规谋划乡村振兴筹资渠道,避免负债搞建设,防止刮风搞运动,合理确定乡村基础设施、公共产品、制度保障等供给水平,形成可持续发展的长效机制。
第三节 梯次推进乡村振兴
科学把握我国乡村区域差异,尊重并发挥基层首创精神,发掘和总结典型经验,推动不同地区、不同发展阶段的乡村有序实现农业农村现代化。发挥引领区示范作用,东部沿海发达地区、人口净流入城市的郊区、集体经济实力强以及其他具备条件的乡村,到2022年率先基本实现农业农村现代化。推动重点区加速发展,中小城市和小城镇周边以及广大平原、丘陵地区的乡村,涵盖我国大部分村庄,是乡村振兴的主战场,到2035年基本实现农业农村现代化。聚焦攻坚区精准发力,革命老区、民族地区、边疆地区、集中连片特困地区的乡村,到2050年如期实现农业农村现代化。
















