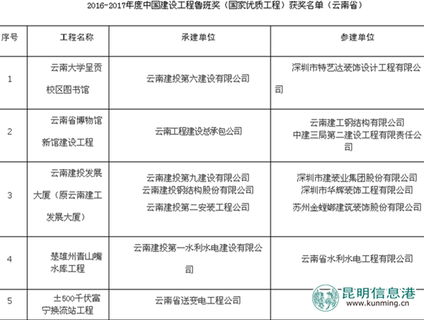
昆明信息港讯 记者姬祥虎 日前,国家住房城乡建设部公布了《2016~2017年度中国建设工程鲁班奖(国家优质工程)获奖名单》,全国共有238项工程获此殊荣。其中,云南省博物馆新馆建设工程、云南大学呈贡校区图书馆、云南建投发展大厦(原云南建工发展大厦)、楚雄州青山嘴水库工程、±500千伏富宁换流站工程等五个工程项目榜上有名。

2016-2017年度中国建设工程鲁班奖(国家优质工程)获奖名单(云南省)
此外,记者还注意到,由云南省建设投资控股集团有限公司承建的老挝万荣水泥有限公司3000t/d熟料水泥生产线工程、老挝万象国际商业旅游中心项目两个境外工程项目也获鲁班奖。云南省建设投资控股集团有限公司获鲁班奖工程优秀企业,陈文山、何泽军、王磊邦等人获鲁班奖工程先进个人。根据规定,中国建筑业协会将向承建单位、参建单位授予鲁班金像、荣誉奖牌和证书等。
据了解,鲁班奖是我国建设工程质量最高的奖项,代表了我国工程质量的最好水平,是我国工程质量的标杆和国家级品牌。鲁班奖的开展,在全国掀起了以加强质量管理,提高工程质量,创立企业品牌为目的的“创鲁班工程”活动,促进了行业管理水平、质量水平普遍提高。值得关注的是,参评项目必须在开工前就制定质量目标,提出技术措施,强化质量控制,精心组织施工,严格检查验收,在工程上遇到新问题时还要组织技术攻关,并要做好整个工程技术档案材料的积累。