昆明信息港首页
|
新闻
|
政务
|
视频
|
房产
|
健康
|
文化
|
生活
|
娱乐
|
教育
|
English
|
旅游
发现云南之美
要闻
昆明
云南
原创
县区
生活
图片
专题
评论
旅游
作者:李宝玉
2017-03-14 16:37:39
来源:
昆明信息港
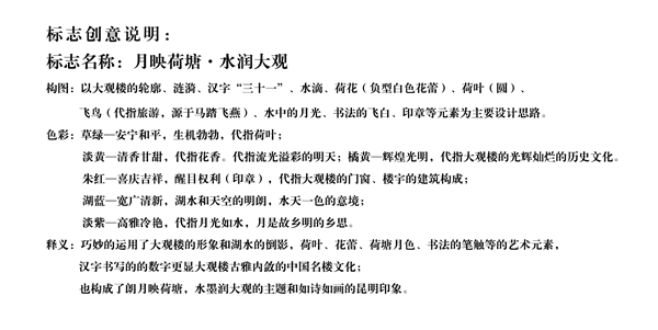
设计一:
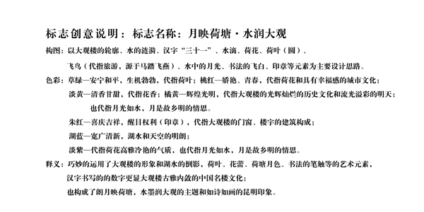
设计二:
设计三:
编辑:段佳琪
责任编辑:杨雁
相关阅读
昆明信息港官方微信
图片
旅行路上 手机也能拍"大片"
撩动少女心的5个境外赏樱地
云南罗平百万亩油菜花绽放
漫步海滨 感受醉人的蔚蓝
彩龙智能会务系统
新闻推荐
更多
中国和奥地利关于建立友好战略伙伴关系的联合声明
奏响共同繁荣发展的命运交响
新华国际时评:美莫对贸易“霸凌”心存幻想
博鳌,走起!亚洲迈向命运共同体
昆明125.4万人祭扫 全省清明节连续11年平安
政务动态
更多
市委举行理论学习中心组第三次学习
刘智出席打赢精准脱贫攻坚战动员部署会
金幼和率队调研联合乡脱贫攻坚工作
杨正晓调研滇池治理重点工作落实情况
洪维智检查食品安全及市场环境整治工作
清明假期昆明市长热线受理问题2883件
昆港视频
更多
习近平最深的牵挂
习近平发表2018年新年贺词
地铁微电影大赛落幕
上合昆马赛道丈量工作顺利开展
English
More
Look! A wild underage elephant strayed into Pu’er city
Come and join 1st Intl Tea Dance competition in Yunnan
20 rescued pet dogs looking for warm home in Kunming
Places to celebrate Water-Sprinkling festival in Yunnan
Yunlong County organizes series of amazing activities